SM168_TechnicalReference(Chi_Ver1.1) - 第153页
Page SAMSUNG TECHWIN 143 SM168 Power Block Diagram(6/7) NO. Lev . P ART N O. P ART NAME Q'TY O ld No. Supply Supply L T Reference 1 AM03-006873 A CABLE ASSY -CP2_ TB1-MC1 1 SM48_ PW008 2 AM03-0069 58A CABLE ASSY -MC…

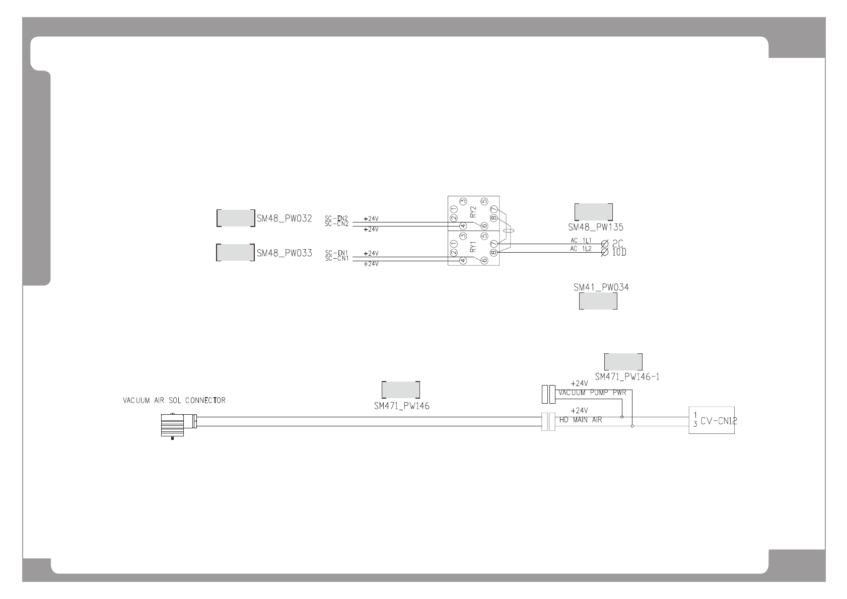
Page
SAMSUNG TECHWIN
142
SM168
Power Block Diagram(6/7)
1
2
3 4 5

Page
SAMSUNG TECHWIN
143
SM168
Power Block Diagram(6/7)
NO. Lev. PART NO. PART NAME Q'TY Old No. Supply Supply LT Reference
1 AM03-006873A CABLE ASSY-CP2_TB1-MC1 1 SM48_PW008
2 AM03-006958A CABLE ASSY-MC1_TB1 1 SM48_PW009
3 AM03-006959A CABLE ASSY-SW_WD_SERVO_POWER 1 SM48_PW018
4 AM03-006960A CABLE ASSY-X_Y2_SERVO_POWER 1 SM48-PW019
5 AM03-006961A CABLE ASSY-Y1_SERVO_POWER 1 SM48_PW020

Page
SAMSUNG TECHWIN
144
SM168
Power Block Diagram(7/7)
1
2
4
5
6
3