SM168_TechnicalReference(Chi_Ver1.1) - 第83页
Page SAMSUNG TECHWIN 73 SM168 AIR Ass’y(3/5) NO. Lev . P ART NO. P ART NAME Q'TY Old No. Supply Supply L T Reference 1 HP06-00 0235 FITTING-KQ2U12- 00;Y - SHAPE,ONETOUCH 1 2 HP06-000234 FITTING-KQ2R08-12;STRAIGHT 2 …

Page
SAMSUNG TECHWIN
72
SM168
AIR Ass’y(3/5)
B
BLOW
0.1MPa
OVER BLOW
0.5MPa
Y CABLE DUCT ASSY
RIGHT CABLE DUCT ASSY
1
2
3
1
2
3
Blow
Work
Vacuum
1
2
3
1
2
3
Vacuum
1
2
3
1
2
3
Vacuum
1
2
3
1
2
3
Vacuum
1
2
3
1
2
3
Vacuum
1
2
3
1
2
3
Vacuum
2xHP13-000037A
BU1-YL1-BK10
3.7M
1
HEAD 1HEAD 2HEAD 3HEAD 5
KQ2U12-00
'd'
Front HEAD Air Module
A-B
1
2
3
4
5
6
B-D

Page
SAMSUNG TECHWIN
73
SM168
AIR Ass’y(3/5)
NO. Lev. PART NO. PART NAME Q'TY Old No. Supply Supply LT Reference
1 HP06-000235
FITTING-KQ2U12-00;Y-SHAPE,ONETOUCH
1
2
HP06-000234 FITTING-KQ2R08-12;STRAIGHT
2
3
HP09-000148 MANIFOLD-AIR_KM11;PC
1
4 J6711104A STRAIGHT FITTING[KQ2H04-00/PU4] 2
5 HP13-000037A TUBE-M-TUBE UML-412 3.7M;12x4 2
6 AM03-006930A CABLE ASSY-SIDE ILL UP_DN SOL 1

Page
SAMSUNG TECHWIN
74
SM168
AIR Ass’y(4/5)
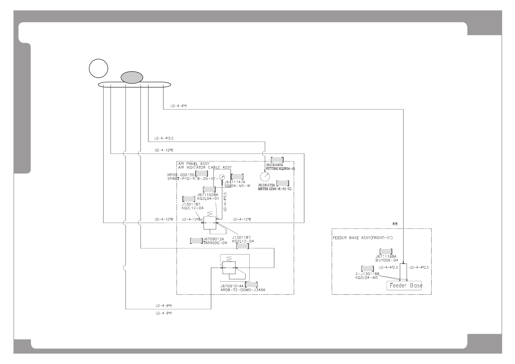
C
AIR PANEL ASSY
AIR INDICATOR CABLE ASSY
FEEDER BASE ASSY(FRONT-ST)
Feeder Base
U2-4-4*2.5
J1301187
KQ2L12-04
J1301187
KQ2L12-04
U2-4-12*8
J6711028A
KQ2L04-01
HP09-000150
SPABT-P10-R18-2N-K1-
J6711147A
SQL04-M5-W
J6709012A
TAR4000-04
J61191167A
FITTING KQ2F04-01
J61191172A
METER GZ46-K-01-C1
J67091014A
AR08-T2-DOMO-J346A
U2-4-12*8
U2-4-4*2.5
J6711168A
BUYD06-04
U2-4-4*2.5
2-J1301188
KQ2L04-M5
전면
U2-4-6*4
U2-4-6*4
U2-4-12*8
U2-4-4*2.5
U2-4-6*4
U2-4-12*8
A-C
1
2
3
4
5
6
7
8
6
9
10