4OM-1001-008_w - 第102页
Fig.4A43 装着高さ補正部 0509-003 1 - 38 AHM01JTRP 1.3 メンテナンスか所 ࠾ࠕࠟࠗ࠼ࠬࠗ࠼ࡉࡠ࠶ࠢߩࡏ࡞㕙 /ޓ ߆ߏߣޓ⛎ᴤ࠳ࡈ࠾ࠛࡐࡀ࠶ࠢࠬࠣࠬ0Q ࠺ࠖࠬࡍࡦࠬࠟࡦߢࠣࠬࠍႣᏓߒߡߊߛߐޕ 㧖↪ߔࠆࡁ࠭࡞ߪޔ0Q㧔ࠣࡦ㧕߹ߚߪ0Q ޓ⨥⦡ߢߔޕ 0Q0Q ⛎ᴤ…

(20)(20)
(20)(20)
(20)
装置高さ補正部 装置高さ補正部
装置高さ補正部 装置高さ補正部
装置高さ補正部
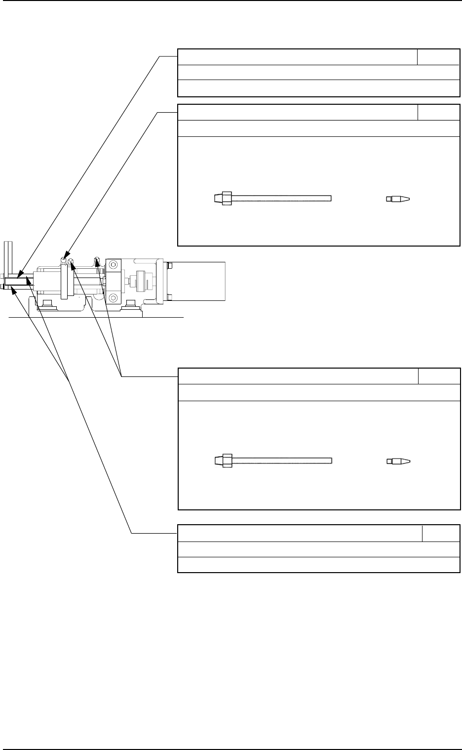
Fig.4A42 装置前面側
1.3 メンテナンスか所
0304-001 1-37 AHM01JTRP
ࡏ࡞ࡀࠫ/
߆ߏߣޓᷡ
ᴤ࠙ࠛࠬߢᷡߒߡߊߛߐޕ
ࡏ࡞ࡀࠫ/
߆ߏߣޓ⛎ᴤ࠳ࡈ࠾ࠛࡐࡀ࠶ࠢࠬࠣࠬ0Q
ฎࠣࠬࠍ࠙ࠛࠬߢ߈ขߞߡޔᣂߒࠣࠬࠍࠣ
ࠬࠟࡦߢࠣࠬ࠾࠶ࡊ࡞߆ࠄᵈߒߡߊߛߐޕ
㧖↪ߔࠆࠕ࠲࠶࠴ࡔࡦ࠻ߪޔ7ᒻߣ2ᒻߢߔޕ
⛎ᴤߪޔೋ࿁߆ᓟޔએ㒠߆ߏߣߦⴕߞߡߊߛߐޕ
࠾ࠕࠟࠗ࠼ߩ࡞/
߆ߏߣޓᷡ
ᴤ࠙ࠛࠬߢᷡߒߡߊߛߐޕ
7ᒻ
2ᒻ
࠾ࠕࠟࠗ࠼ߩࠬࠗ࠼ࡉࡠ࠶ࠢ/
߆ߏߣޓ⛎ᴤ࠳ࡈ࠾ࠛࡐࡀ࠶ࠢࠬࠣࠬ0Q
ฎࠣࠬࠍ࠙ࠛࠬߢ߈ขߞߡޔᣂߒࠣࠬࠍࠣ
ࠬࠟࡦߢࠣࠬ࠾࠶ࡊ࡞߆ࠄᵈߒߡߊߛߐޕ
㧖↪ߔࠆࠕ࠲࠶࠴ࡔࡦ࠻ߪޔ7ᒻߣ2ᒻߢߔޕ
⛎ᴤߪޔೋ࿁߆ᓟޔએ㒠߆ߏߣߦⴕߞߡߊߛߐޕ
7ᒻ
2ᒻ

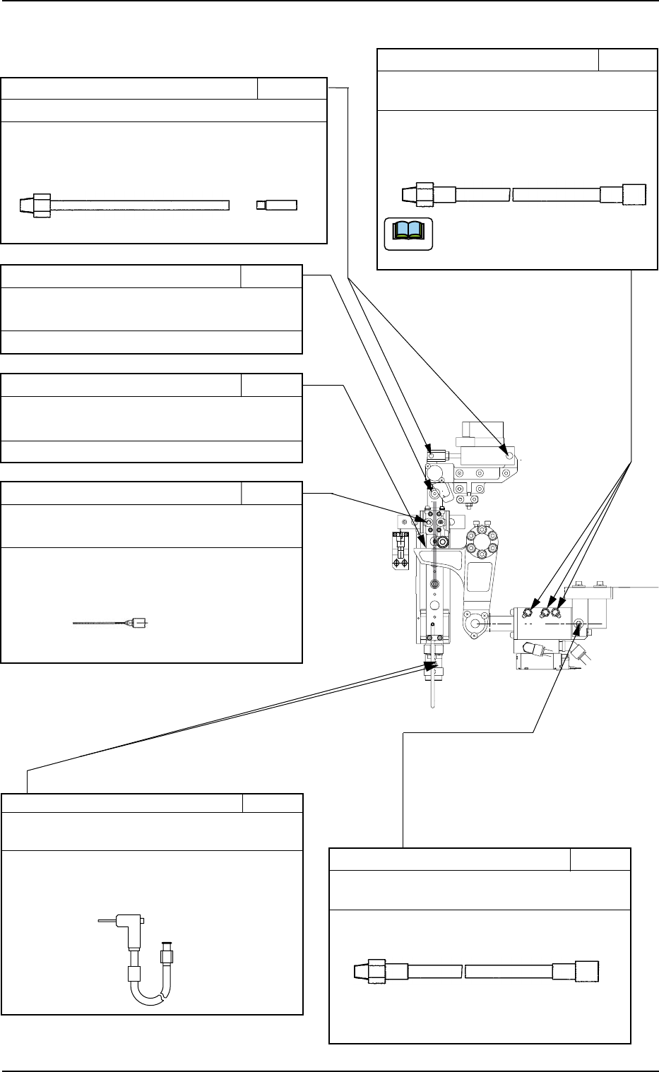
Fig.4A43 装着高さ補正部
0509-003 1-38
AHM01JTRP
1.3 メンテナンスか所
࠾ࠕࠟࠗ࠼ࠬࠗ࠼ࡉࡠ࠶ࠢߩࡏ࡞㕙/ޓ
߆ߏߣޓ⛎ᴤ࠳ࡈ࠾ࠛࡐࡀ࠶ࠢࠬࠣࠬ0Q
࠺ࠖࠬࡍࡦࠬࠟࡦߢࠣࠬࠍႣᏓߒߡߊߛߐޕ
㧖↪ߔࠆࡁ࠭࡞ߪޔ0Q㧔ࠣࡦ㧕߹ߚߪ0Q
ޓ⨥⦡ߢߔޕ
0Q0Q
⛎ᴤߪޔೋ࿁߆ᓟޔએ㒠߆ߏߣߦⴕߞߡߊߛߐޕ
ࡌࠕࡦࠣࠟࠗ࠼㕙/
߆ߏߣޓ⛎ᴤࡕࡁ࠶ࠢࠣࠬ#2
࠺ࠖࠬࡍࡦࠬࠟࡦߢࠣࠬࠍႣᏓߒߡߊߛߐޕ
㧖↪ߔࠆࡁ࠭࡞ߪ0Q㧔⨥⦡㧕ߢߔޕ
0Q
ޓޓޓޓޓޓ

ࠪࡦ࠳ᡰὐ/
߆ߏߣޓ⛎ᴤࡕࡁ࠶ࠢࠣࠬ#2
ࠣࠬࠟࡦߢࠣࠬ࠾࠶ࡊ࡞߆ࠄࠣࠬࠍ
ᵈߒߡߊߛߐޕ
↪ߔࠆࠕ࠲࠶࠴ࡔࡦ࠻ߪޔ7ᒻߣ0ᒻߢߔޕ
ޓޓޓޓޓޓޓޓ7ᒻޓޓޓޓޓޓޓޓޓ0ᒻ
ࠞࡓࡈࠜࡠࠕᄖ/
߆ߏߣޓ
⛎ᴤࡕࡁ࠶ࠢࠣࠬ#2
ࠣࠬࠍᚻ߆ࡂࠤߢႣߞߡߊߛߐޕ
ࡃ㕙/
߆ߏߣޓ
⛎ᴤࡕࡁ࠶ࠢࠣࠬ#2
ࠣࠬࠍᚻ߆ࡂࠤߢႣߞߡߊߛߐޕ
ࡌࠕࡦࠣᄖ/
߆ߏߣޓ
⛎ᴤࡕࡁ࠶ࠢࠣࠬ#2
࠺ࠖࠬࡍࡦࠬࠟࡦߢࠣࠬࠍႣᏓߒߡߊߛ
ߐޕ
㧖↪ߔࠆࡁ࠭࡞ߪ0Q㧔⨥⦡㧕ߢߔޕ
ޓޓޓޓޓޓ0Q
ࡠࠬ࠻/
߆ߏߣޓ⛎ᴤ
࠳ࡈ࠾ࠛࡐࡀ࠶ࠢࠬࠣࠬ0Q
࠺ࠖࠬࡍࡦࠬࠟࡦߢࠣࠬࠍႣᏓߒߡߊߛ
ߐޕ
㧖↪ߔࠆࡁ࠭࡞ߪޔ44ᒻߢߔޕ
ࠪࡦ࠳ᡰὐ/
߆ߏߣޓ⛎ᴤ
࠳ࡈ࠾ࠛࡐࡀ࠶ࠢࠬࠣࠬ0Q
ࠣࠬࠟࡦߢࠣࠬࠍႣᏓߒߡߊߛߐޕ
㧖↪ߔࠆࠕ࠲࠶࠴ࡔࡦ࠻ߪޔ52-%ߢߔޕ
⛎ᴤߪޔೋ࿁߆ᓟޔએ㒠߆ߏߣߦⴕߞ
ߡߊߛߐޕ
ࠞࡓ᜔᧤ࠪࡦ࠳/
߆ߏߣޓ⛎ᴤ
࠳ࡈ࠾ࠛࡐࡀ࠶ࠢࠬࠣࠬ0Q
ࠣࠬࠟࡦߢࠣࠬࠍႣᏓߒߡߊߛߐ
ޕ
㧖↪ߔࠆࠕ࠲࠶࠴ࡔࡦ࠻ߪޔ52-%ߢߔޕ
ࡁ࠻
⛎ᴤߪޔ
EE߆ᚲ × ߆ᚲ㧩EE
ࠣࠬࠟࡦࠬ࠻ࡠࠢEE
(21)(21)
(21)(21)
(21)
装着上下部 装着上下部
装着上下部 装着上下部
装着上下部
Fig.4A44 装置前面側
0509-004 1-39
AHM01JTRP
1.3 メンテナンスか所