4OM-1001-008_w - 第104页
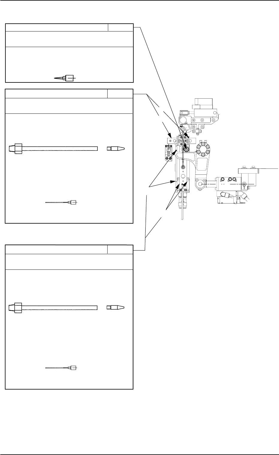
ࠞࡓࡈࠜࡠࠕޓޓޓޓޓޓޓޓޓޓ / ߆ߏߣޓ⛎ᴤ ࠳ࡈ࠾ࠛࡐࡀ࠶ࠢࠬࠣࠬ0Q ࠺ࠖࠬࡍࡦࠬࠟࡦߢࠣࠬࠍႣᏓߒߡߊߛ ߐޕ 㧖↪ߔࠆࡁ࠭࡞ߪޔ0Q㧔ࠝࡉ⦡㧕ߢ ޓߔޕ ࠾ࠕࠟࠗ࠼᳓ᐔ㕙 / ޓޓ ߆ߏߣޓ⛎ᴤ ࠳ࡈ࠾ࠛࡐࡀ࠶ࠢࠬࠣࠬ0Q #⛎ᴤⓣ ޓ ࠣࠬࠟࡦߢࠣࠬࠍ⛎ᴤⓣߦᵈ ޓߒߡߊߛߐ ޕ ޓ 㧖↪ߔࠆࠕ…

ࠪࡦ࠳ᡰὐ/
߆ߏߣޓ⛎ᴤࡕࡁ࠶ࠢࠣࠬ#2
ࠣࠬࠟࡦߢࠣࠬ࠾࠶ࡊ࡞߆ࠄࠣࠬࠍ
ᵈߒߡߊߛߐޕ
↪ߔࠆࠕ࠲࠶࠴ࡔࡦ࠻ߪޔ7ᒻߣ0ᒻߢߔޕ
ޓޓޓޓޓޓޓޓ7ᒻޓޓޓޓޓޓޓޓޓ0ᒻ
ࠞࡓࡈࠜࡠࠕᄖ/
߆ߏߣޓ
⛎ᴤࡕࡁ࠶ࠢࠣࠬ#2
ࠣࠬࠍᚻ߆ࡂࠤߢႣߞߡߊߛߐޕ
ࡃ㕙/
߆ߏߣޓ
⛎ᴤࡕࡁ࠶ࠢࠣࠬ#2
ࠣࠬࠍᚻ߆ࡂࠤߢႣߞߡߊߛߐޕ
ࡌࠕࡦࠣᄖ/
߆ߏߣޓ
⛎ᴤࡕࡁ࠶ࠢࠣࠬ#2
࠺ࠖࠬࡍࡦࠬࠟࡦߢࠣࠬࠍႣᏓߒߡߊߛ
ߐޕ
㧖↪ߔࠆࡁ࠭࡞ߪ0Q㧔⨥⦡㧕ߢߔޕ
ޓޓޓޓޓޓ0Q
ࡠࠬ࠻/
߆ߏߣޓ⛎ᴤ
࠳ࡈ࠾ࠛࡐࡀ࠶ࠢࠬࠣࠬ0Q
࠺ࠖࠬࡍࡦࠬࠟࡦߢࠣࠬࠍႣᏓߒߡߊߛ
ߐޕ
㧖↪ߔࠆࡁ࠭࡞ߪޔ44ᒻߢߔޕ
ࠪࡦ࠳ᡰὐ/
߆ߏߣޓ⛎ᴤ
࠳ࡈ࠾ࠛࡐࡀ࠶ࠢࠬࠣࠬ0Q
ࠣࠬࠟࡦߢࠣࠬࠍႣᏓߒߡߊߛߐޕ
㧖↪ߔࠆࠕ࠲࠶࠴ࡔࡦ࠻ߪޔ52-%ߢߔޕ
⛎ᴤߪޔೋ࿁߆ᓟޔએ㒠߆ߏߣߦⴕߞ
ߡߊߛߐޕ
ࠞࡓ᜔᧤ࠪࡦ࠳/
߆ߏߣޓ⛎ᴤ
࠳ࡈ࠾ࠛࡐࡀ࠶ࠢࠬࠣࠬ0Q
ࠣࠬࠟࡦߢࠣࠬࠍႣᏓߒߡߊߛߐ
ޕ
㧖↪ߔࠆࠕ࠲࠶࠴ࡔࡦ࠻ߪޔ52-%ߢߔޕ
ࡁ࠻
⛎ᴤߪޔ
EE߆ᚲ × ߆ᚲ㧩EE
ࠣࠬࠟࡦࠬ࠻ࡠࠢEE
(21)(21)
(21)(21)
(21)
装着上下部 装着上下部
装着上下部 装着上下部
装着上下部
Fig.4A44 装置前面側
0509-004 1-39
AHM01JTRP
1.3 メンテナンスか所

ࠞࡓࡈࠜࡠࠕޓޓޓޓޓޓޓޓޓޓ/
߆ߏߣޓ⛎ᴤ
࠳ࡈ࠾ࠛࡐࡀ࠶ࠢࠬࠣࠬ0Q
࠺ࠖࠬࡍࡦࠬࠟࡦߢࠣࠬࠍႣᏓߒߡߊߛ
ߐޕ
㧖↪ߔࠆࡁ࠭࡞ߪޔ0Q㧔ࠝࡉ⦡㧕ߢ
ޓߔޕ
࠾ࠕࠟࠗ࠼᳓ᐔ㕙/ޓޓ
߆ߏߣޓ⛎ᴤ
࠳ࡈ࠾ࠛࡐࡀ࠶ࠢࠬࠣࠬ0Q
#⛎ᴤⓣ
ޓࠣࠬࠟࡦߢࠣࠬࠍ⛎ᴤⓣߦᵈ
ޓߒߡߊߛߐޕ
ޓ
㧖↪ߔࠆࠕ࠲࠶࠴ࡔࡦ࠻ߪޔ7ᒻߣ2ᒻߢߔޕ
ޓ
ޓ
ฎࠣࠬࠍ࠙ࠛࠬߢ߈ขߞߡޔᣂߒ
ࠣࠬࠍ࠺ࠖࠬࡍࡦࠬࠟࡦߢࡏ࡞㕙ߦ
ޓႣᏓߒߡߊߛߐޕ
㧖↪ߔࠆࡁ࠭࡞ߪ0Q㧔⨥⦡㧕ߢߔޕ
⛎ᴤߪޔೋ࿁߆ᓟޔએ㒠߆ߏߣߦⴕߞ
ߡߊߛߐޕ
࠾ࠕࠟࠗ࠼ု⋥㕙/ޓ
߆ߏߣޓ⛎ᴤ
࠳ࡈ࠾ࠛࡐࡀ࠶ࠢࠬࠣࠬ0Q
#⛎ᴤⓣ
ޓࠣࠬࠟࡦߢࠣࠬࠍ⛎ᴤⓣߦᵈ
ޓߒߡߊߛߐޕ
ޓ
㧖↪ߔࠆࠕ࠲࠶࠴ࡔࡦ࠻ߪޔ7ᒻߣ2ᒻߢߔޕ
$ࡏ࡞㕙
ޓ
ฎࠣࠬࠍ࠙ࠛࠬߢ߈ขߞߡޔᣂߒ
ࠣࠬࠍ࠺ࠖࠬࡍࡦࠬࠟࡦߢࡏ࡞㕙ߦ
ޓႣᏓߒߡߊߛߐޕ
ޓ㧖↪ߔࠆࡁ࠭࡞ߪ0Q㧔⨥⦡㧕ߢߔޕ
⛎ᴤߪޔೋ࿁߆ᓟޔએ㒠߆ߏߣߦⴕߞ
ߡߊߛߐޕ
$ࡏ࡞㕙
#
$
#
$
7ᒻ 2ᒻ
7ᒻ 2ᒻ
Fig.4A45 装着上下部
0406-002 1-40
AHM01JTRP
1.3 メンテナンスか所

(22)(22)
(22)(22)
(22)
テープ送りユニット部 テープ送りユニット部
テープ送りユニット部 テープ送りユニット部
テープ送りユニット部
0509-002 1-41
AHM01JTRP
ࡠ࠶࠼ࠛࡦ࠼/
߆ߏߣޓ⛎ᴤ
࠳ࡈ࠾ࠛࡐࡀ࠶ࠢࠬࠣࠬ0Q
ࠣࠬࠟࡦߢࠣࠬ࠾࠶ࡊ࡞߆ࠄᣂߒ
ࠣࠬࠍᵈߒߡߊߛߐޕ
㧖↪ߔࠆࠕ࠲࠶࠴ࡔࡦ࠻ߪޔ7ᒻߣ.ᒻޔ߹
ޓߚߪ7ᒻߣ8ᒻߢߔޕ
7ᒻ .ᒻ 8ᒻ
ࠬࡊࡦࠣ/
߆ߏߣޓ⛎ᴤ
࠳ࡈ࠾ࠛࡐࡀ࠶ࠢࠬࠣࠬ0Q
ฦࡃࡀߩฎࠣࠬࠍ࠙ࠛࠬߢ߈ขߞߡޔ
ᣂߒࠣࠬࠍᚻ߆ࡂࠤߢႣߞߡߊߛߐޕ
⛎ᴤߪޔೋ࿁߆ᓟޔએ㒠߆ߏߣߦⴕߞ
ߡߊߛߐޕ
࠹ࡊㅍࠅࠬ࠻࠶ࡄࡃవ┵ߣ/
ࠞࡓࡈࠜࡠࠕᄖベࠬ࠻࠶ࡄࡉࡠ࠶ࠢ
߆ߏߣޓ⛎ᴤޓࡕࡁ࠶ࠢࠣࠬ#2
ࠞࡓࡈࠜࡠࠕߩធ⸅㕙ߦޔ࠺ࠖࠬࡍࡦࠬࠟࡦߢࠣ
ࠬࠍႣᏓߒߡߊߛߐޕ
㧖↪ߔࠆࡁ࠭࡞ߪޔ0Q㧔⨥⦡㧕ߢߔޕ
ࡏ࡞ࠬࡊࠗࡦ/
߆ߏߣޓ⛎ᴤ
࠳ࡈ࠾ࠛࡐࡀ࠶ࠢࠬࠣࠬ0Q
ࠣࠬࠟࡦߢࠣࠬ࠾࠶ࡊ࡞߆ࠄᵈ
ߒߡߊߛߐޕ
㧖↪ߔࠆࠕ࠲࠶࠴ࡔࡦ࠻ߪޔ52-%ߢߔޕ
⛎ᴤߪޔೋ࿁߆ᓟޔએ㒠߆ߏߣߦ
ⴕߞߡߊߛߐޕ
Fig.4A46
1.3 メンテナンスか所