4OM-1001-008_w - 第74页
1.3.2 1.3.2 1.3.2 1.3.2 1.3.2 各部メンテナンスの見方 各部メンテナンスの見方 各部メンテナンスの見方 各部メンテナンスの見方 各部メンテナンスの見方 装置のか所別に必要なメンテナンスを記載しています。 周期的なメンテナンスについては、 “1 .5 メンテナンスチェックリス ト”を活用してください。 点検、 点検、 点検、 点検、 点検、 清掃、 清掃、 清掃、 清掃、 清掃、 給油か所の見方 給油か所の見方…

Fig.4A7 装置前面
Fig.4A8 装置後面
ๆ⌕ਅㇱ
ࡁ࠭࡞ಾᦧ߃
ޓޓᚯߒㇱ
㧕ࠞ࠶࠲ㇱ
ㇱຠ⪭ਅ㒐ᱛࠞࡃ
ࠛࠕḮ6%/:,
ㇱຠᆫᬌㇱ
ᧄ㚟േㇱ
ࡁ࠭࡞ಾᦧ߃ㇱ
ࡋ࠶࠼ㇱਅㇱ
ⵝ⌕ಾᦧ߃ᱜㇱ
ⵝ⌕ਅㇱ
ࡋ࠶࠼ㇱ
ᓮࡏ࠶ࠢࠬㇱ
ࡁ࠭࡞ࠟࠗ࠼ㇱ
ㇱຠ⼂ㇱ
ࠛࠕḮ6%/:5
ㇱຠฃߌ▫
1.3 メンテナンスか所
0304-001 1-9 AHM01JTRP

1.3.21.3.2
1.3.21.3.2
1.3.2
各部メンテナンスの見方 各部メンテナンスの見方
各部メンテナンスの見方 各部メンテナンスの見方
各部メンテナンスの見方
装置のか所別に必要なメンテナンスを記載しています。
周期的なメンテナンスについては、“1.5 メンテナンスチェックリス
ト”を活用してください。
点検、点検、
点検、点検、
点検、
清掃、清掃、
清掃、清掃、
清掃、
給油か所の見方給油か所の見方
給油か所の見方給油か所の見方
給油か所の見方
((
((
(
表表
表表
表
示示
示示
示
例例
例例
例
))
))
)
Fig.4A9
**
**
*
11
11
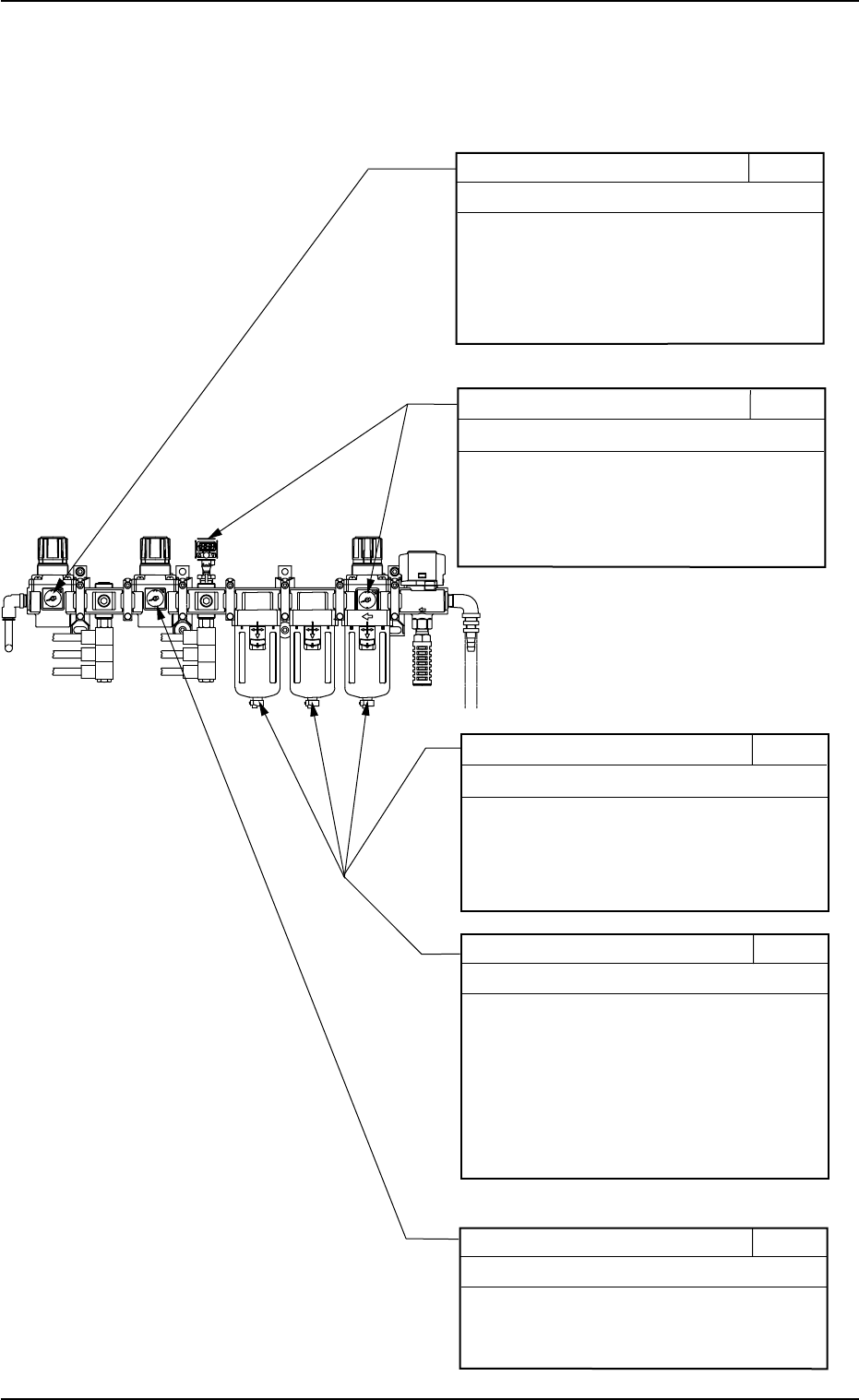
1: メンテナンスか所を表します。
**
**
*
22
22
2: メンテナンスの周期と内容を表します。
**
**
*
33
33
3: メンテナンス内容の詳細を表します。
**
**
*
44
44
4: メンテナンスの番号を表します。
“1.5 メンテナンスチェックリスト”で使用します。
表示 1D2
番号(0、1、2...)
メンテナンス周期
1D:毎日
1W:毎週
1M: 1 か月ごと
3M: 3 か月ごと
6M: 6 か月ごと
1Y: 1 年ごと
1.3 メンテナンスか所
ࡔࠗࡦࠛࠕ ޓޓ&
Ფᣣޓὐᬌ
⸳ቯⓨ᳇/2C-IHEO
ㆇォᤨ/KP/2C-IHEOߢࠆ
ߎߣࠍ⏕ߒߡߊߛߐޕ
㆑ߞߡࠆ႐วߪޔ⺞ᢛߒߡߊߛߐޕ
㧖
㧖
㧖
㧖
0406-003 1-10 AHM01JTRP

1.3.31.3.3
1.3.31.3.3
1.3.3
点検 点検
点検 点検
点検
//
//
/
清掃清掃
清掃清掃
清掃
//
//
/
給油か所給油か所
給油か所給油か所
給油か所
(1)(1)
(1)(1)
(1)
エア源エア源
エア源エア源
エア源
1.3 メンテナンスか所
0406-004 1-11 AHM01JTRP
ࡔࠗࡦࠛࠕ ޓޓ&
Ფᣣޓὐᬌ
⸳ቯⓨ᳇/2C-IHEO
ㆇォᤨ/KP/2C-IHEOߢࠆߎ
ߣࠍ⏕ߒߡߊߛߐޕ
㆑ߞߡࠆ႐วߪޔ⺞ᢛߒߡߊߛߐޕ
ࠛࠕࡉࡠޓޓ&
Ფᣣޓὐᬌ
ㆇォᤨޔࠥࠫ߇ೋᦼ⸳ቯ㨪
/2C㨪-IHEOߤ߅ࠅߢࠆߎߣ
ࠍ⏕ߒߡߊߛߐޕ
ⵝ⟎⩄ᤨޔ⸳ቯᷣߺߢߔߩߢޔ߿ߺߦ
ᄌᦝߒߥߢߊߛߐޕ
ࠨࡉࠛࠕޓޓ&
Ფᣣޓὐᬌ
ㆇォᤨޔ/2C-IHEOߢࠆߎߣ
ࠍ⏕ߒߡߊߛߐޕ
㆑ߞߡࠆ႐วߪޔ⺞ᢛߒߡߊߛߐޕ
࠼ࡦޓޓ9
Ფㅳޓᷡ
࠼ࡦᛮ߈ࠍⴕߞߡߊߛߐޕ
ᵈ㧦࠼ࡦᛮ߈ߩᣇᴺߦߟߡߪޔ
ޓޓ̌ࡔࡦ࠹࠽ࡦࠬᣇᴺ̍ࠍෳᾖߒߡ
ޓޓߊߛߐޕ
ࡈࠖ࡞࠲ޓޓ/
߆ߏߣޓᷡ
ࡈࠖ࡞࠲ࠍขᄖߒޔࠛࠕࠟࡦߢᷡߒߡߊ
ߛߐޕ
ࡈࠖ࡞࠲߇ਇ⦟ߦߥߞߚ႐วߪޔᣂຠߣ
឵ߒߡߊߛߐޕ
ᵈ㧦ࡈࠖ࡞࠲ߩขࠅᄖߒߦߟߡߪޔ
ޓޓ̌ࡔࡦ࠹࠽ࡦࠬᣇᴺ̍ࠍෳᾖߒߡ
ޓޓߊߛߐޕ
Fig.4A10