4OM-1001-008_w - 第98页
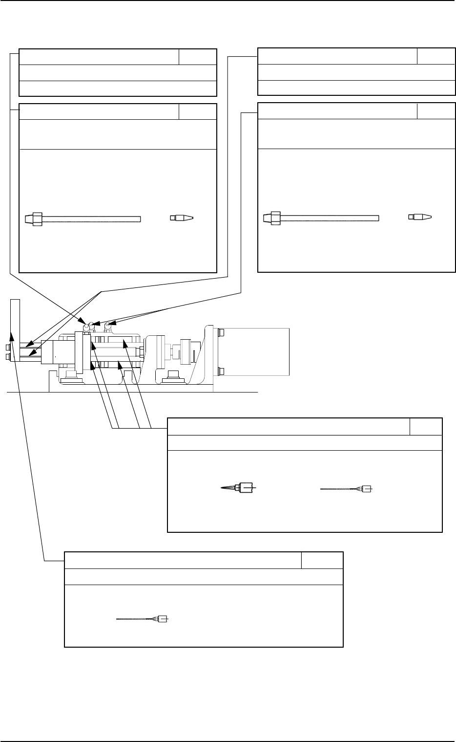
(18) (18) (18) (18) (18) 吸着高さ補正部 吸着高さ補正部 吸着高さ補正部 吸着高さ補正部 吸着高さ補正部 Fig.4A39 装置後面側 ࡏ࡞ࡀࠫޓޓޓޓ / ߆ߏߣޓᷡ ᴤ࠙ࠛࠬߢᷡߒߡߊߛߐޕ ࡏ࡞ࡀࠫޓޓޓޓޓޓ / ߆ߏߣޓ⛎ᴤ ࠳ࡈ࠾ࠛࡐࡀ࠶ࠢࠬࠣࠬ0Q ฎࠣࠬࠍ࠙ࠛࠬߢ߈ขߞߡޔᣂߒ ࠣࠬࠍ…

(17)(17)
(17)(17)
(17)
基板移載部基板移載部
基板移載部基板移載部
基板移載部
Fig.4A38
ࡏ࡞ࠬࡊࠗࡦ/
߆ߏߣޓᷡ
ᴤ࠙ࠛࠬߢᷡߒߡߊߛߐޕ
ࡏ࡞ࠬࡊࠗࡦ/
߆ߏߣޓ⛎ᴤ࠳ࡈ࠾ࠛࡐࡀ࠶ࠢࠬࠣࠬ0Q
ฎࠣࠬࠍ࠙ࠛࠬߢ߈ขߞߡᣂߒࠣࠬࠍᚻ߆
ࡂࠤߢႣߞߡߊߛߐޕ
1.3 メンテナンスか所
0509-002 1-33 AHM01JTRP

(18)(18)
(18)(18)
(18)
吸着高さ補正部 吸着高さ補正部
吸着高さ補正部 吸着高さ補正部
吸着高さ補正部
Fig.4A39 装置後面側
ࡏ࡞ࡀࠫޓޓޓޓ/
߆ߏߣޓᷡ
ᴤ࠙ࠛࠬߢᷡߒߡߊߛߐޕ
ࡏ࡞ࡀࠫޓޓޓޓޓޓ/
߆ߏߣޓ⛎ᴤ
࠳ࡈ࠾ࠛࡐࡀ࠶ࠢࠬࠣࠬ0Q
ฎࠣࠬࠍ࠙ࠛࠬߢ߈ขߞߡޔᣂߒ
ࠣࠬࠍࠣࠬࠟࡦߢࠣࠬ࠾࠶
ࡊ࡞߆ࠄᵈߒߡߊߛߐޕ
㧖↪ߔࠆࠕ࠲࠶࠴ࡔࡦ࠻ߪ7ᒻߣ2ᒻߢߔޕ
⛎ᴤߪޔೋ࿁߆ᓟޔએ㒠߆ߏߣߦ
ⴕߞߡߊߛߐޕ
7ᒻ
2ᒻ
࠾ࠕࠟࠗ࠼ߩ࡞ޓޓޓޓ/
߆ߏߣޓᷡ
ᴤ࠙ࠛࠬߢᷡߒߡߊߛߐޕ
࠾ࠕࠟࠗ࠼ޓޓޓޓޓ/
߆ߏߣޓ⛎ᴤ
࠳ࡈ࠾ࠛࡐࡀ࠶ࠢࠬࠣࠬ0Q
ฎࠣࠬࠍ࠙ࠛࠬߢ߈ขߞߡޔᣂߒ
ࠣࠬࠍࠣࠬࠟࡦߢࠣࠬ࠾࠶
ࡊ࡞߆ࠄᵈߒߡߊߛߐޕ
㧖↪ߔࠆࠕ࠲࠶࠴ࡔࡦ࠻ߪ7ᒻߣ2ᒻߢߔޕ
⛎ᴤߪޔೋ࿁߆ᓟޔએ㒠߆ߏߣߦ
ⴕߞߡߊߛߐޕ
7ᒻ
2ᒻ
࠾ࠕࠟࠗ
࠼
ࠬࠗ࠼ࡉࡠ࠶ࠢߩࡏ࡞㕙ޓޓޓޓ/ޓޓ
߆ߏߣޓ⛎ᴤ࠳ࡈ࠾ࠛࡐࡀ࠶ࠢࠬࠣࠬ0Q
࠺ࠖࠬࡍࡦࠬࠟࡦߢࠣࠬࠍႣᏓߒߡߊߛߐޕ
㧖↪ߔࠆࡁ࠭࡞ߪ0Qࠣࡦ߹ߚߪ0Q⨥⦡ߢߔޕ
0Q0Q
⛎ᴤߪޔೋ࿁߆ᓟޔએ㒠߆ߏߣߦⴕߞߡߊߛߐޕ
ࡌࠕࡦࠣࠟࠗ
࠼
㕙ޓޓޓޓޓޓޓޓޓޓޓޓޓ/
߆ߏߣޓ⛎ᴤࡕࡁ࠶ࠢࠣࠬ#2
࠺ࠖࠬࡍࡦࠬࠟࡦߢࠣࠬࠍႣᏓߒߡߊߛߐޕ
㧖↪ߔࠆࡁ࠭࡞ߪ0Q㧔⨥⦡㧕ߢߔޕ
ޓޓޓޓޓޓ0Q
1.3 メンテナンスか所
0509-002 1-34 AHM01JTRP

(19)(19)
(19)(19)
(19)
吸着上下部 吸着上下部
吸着上下部 吸着上下部
吸着上下部
Fig.4A40 装置後面側
ࠢ࠶࠴㕙ࠬࡊࡦࠣㇱ/
߆ߏߣޓ⛎ᴤࡕࡁ࠶ࠢࠣࠬ#2
ࠣࠬࠍᚻ߹ߚߪࡂࠤߢႣߞߡߊߛߐޕ
ࡃ㕙ޓޓޓޓޓޓޓޓޓޓޓޓޓ/
߆ߏߣޓ⛎ᴤࡕࡁ࠶ࠢࠣࠬ#2
࠺ࠖࠬࡍࡦࠬࠟࡦߢࠣࠬࠍႣᏓߒߡߊߛߐޕ
㧖↪ߔࠆࡁ࠭࡞ߪ0Q㧔⨥⦡㧕ߢߔޕ
ޓޓޓޓޓޓ0Q
ࠪࡦ࠳ᡰὐޓޓޓޓޓޓޓޓޓޓޓ/
߆ߏߣޓ⛎ᴤࡕࡁ࠶ࠢࠣࠬ#2
ࠣࠬࠟࡦߢࠣࠬࠍႣᏓߒߡߊߛߐޕ
㧖↪ߔࠆࠕ࠲࠶࠴ࡔࡦ࠻ߪ7ᒻߣ5ᒻߢߔޕ
ޓޓޓޓޓޓޓޓ7ᒻޓޓޓޓޓޓޓޓޓ5ᒻ
߆ߏߣޓ⛎ᴤࡕࡁ࠶ࠢࠣࠬ#2
ࠣࠬࠍᚻ߹ߚߪࡂࠤߢႣߞߡߊߛߐޕ
ࡌࠕࡦࠣᄖޓޓޓޓޓޓޓޓޓޓ/
߆ߏߣޓ⛎ᴤࡕࡁ࠶ࠢࠣࠬ#2
࠺ࠖࠬࡍࡦࠬࠟࡦߢࠣࠬࠍႣᏓߒߡߊߛߐޕ
㧖↪ߔࠆࡁ࠭࡞ߪ0Q㧔⨥⦡㧕ߢߔޕ
ޓޓޓޓޓޓ0Q
ࠞࡓࡈࠜࡠࠕᄖޓޓޓޓޓޓޓޓޓ/
1.3 メンテナンスか所
0509-002 1-35 AHM01JTRP