CP-643E-08 PART LIST - 第219页
43.2.インコンベア(逆流れ)(CSQC) 43.2.In conveyor(Right-to-left board flow)(CSQC) 番号 図番 & コード番号 個数 品名 規格 備考 材質 No. Drg.No. & Code No. QTY Description Rating Remarks Materials 1 CSQC0100 4 GUIDE ガイド FE 2 CSQC0110 4 BAR,…

Ref.33-7
1
2
1
2
1
2
1
2
3
11
15
14
67
43
67
67
31
34
12
12
13
31
30
72
29
73
82
82
85
90
98
90
98
90
98
98
90
90
90
90
91
91
92
92
92
92
91
99
90
99
90
99
99
99
99
95
95
93
94
90
86
86
86
86
89
86
89
86
89
89
86
89
101
101
102
102
102
102
101
103
103
103
106
107
112
112
112
112
107
108
108
109
110
110
109
103
101
86
89
104
104
86
86
86
113
85
86
86
86
99
97
87
87
87
87
113
85
88
88
88
88
88
88
84
76
81
46
10
8
9
70
74
7
27
68
69
75
5
6
4
18
77
77
55
57
59
23
86
56
58
53
51
27
28
17
24
25
26
64
26
64
63
78
78
79
80
19
105
24
32
35
20
21
22
33
41
42
36
37
38
38
45
39
40
52
22
22
61
66
65
66
65
66
65
66
65
61
61
61
22
83
83
83
83
49
50
44
67
13
11
111
111
88
111
88
111
112
112
62
62
62
62
62
62
71
0.51 2
x9
C
F
A
E
D
A
C
D
E
B
B
122
86
85
116
124
123
114
119
117
118
120
116
115
121
86
89
93
99
86
99
86
99
99
100
93
96
96
125
86
99
86
可動ストッパ
Movable stopper
(Option)
16
27
27
47
54
60
60
48
F
F
126
62
88
110
127
86
100
43 - 6
43.2.インコンベア(逆流れ)(Option)(CSQC)
43.2.In conveyor(Right-to-left board flow)(Option)(CSQC)
43.2.インコンベア(逆流れ)(Option)(CSQC)
43.2.In conveyor(Right-to-left board flow)(Option)(CSQC)
CP-643E PARTS LIST

43.2.インコンベア(逆流れ)(CSQC)
43.2.In conveyor(Right-to-left board flow)(CSQC)
番号 図番 & コード番号 個数 品名 規格 備考 材質
No. Drg.No. & Code No. QTY Description Rating Remarks Materials
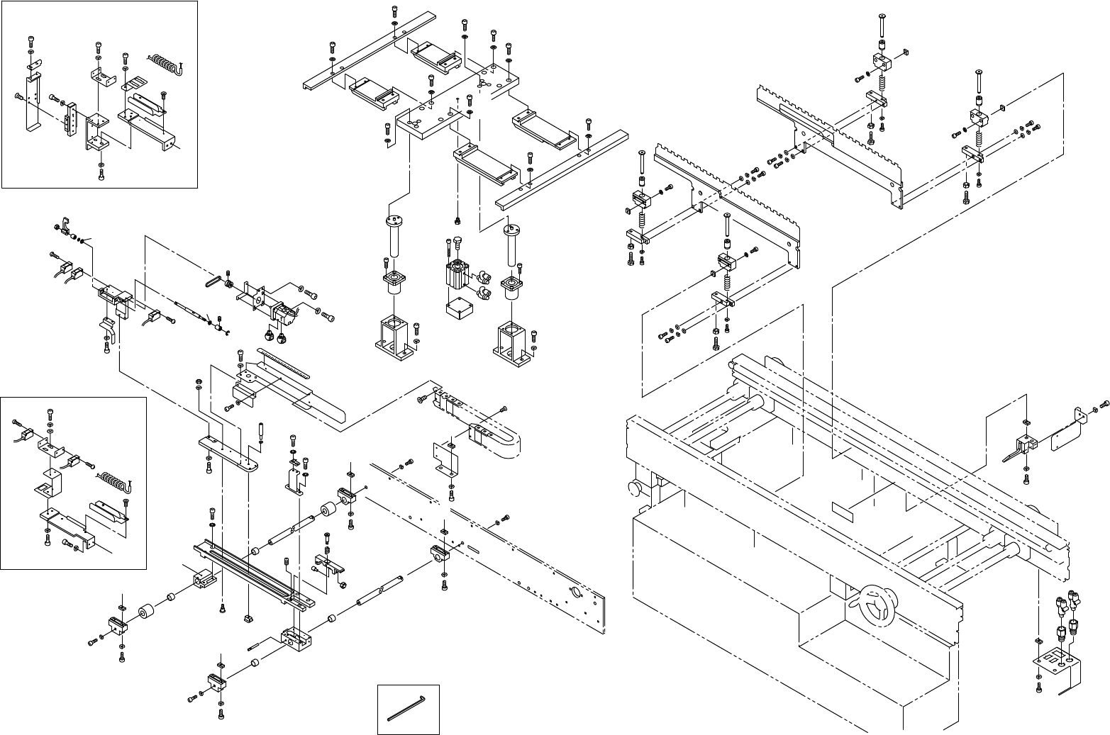
1 CSQC0100 4 GUIDE ガイド FE
2 CSQC0110 4 BAR, GUIDE バー ガイド FE
3 CSQC0300 1 PIN ピン FE
4 CSQC0330 1 NUT ナット FE
5 CSQC0341 1 PULLEY プーリ OT
6 CSQC0352 1 PLATE プレート FE
7 CSQC0370 1 PULLEY プーリ OT
8 CSQC0400 1 COLLAR カラー FE
9 CSQC0430 1 SHAFT シャフト FE
10 CSQC0450 1 COLLAR カラー FE
11 CSQC0550 2 BKT BKT FE
12 CSQC0561 2 BKT BKT FE
13 CSQC0570 2 STOPPER ストッパ PL
14 CSQC0581 1 GUIDE ガイド FE
15 CSQC0591 1 PIN, GUIDE ピン ガイド FE
16 CSQC0620 1 BKT, SENSOR BKT センサ FE
17 CSQC0710 1 LOCATOR 当金 FE
18 CSQC0771 1 ACTUATOR, ROTARY アクチュエータロータリ OT
19 CSQC0860 1 LOCATOR 当金 FE
20 CSQC0870 1 BKT BKT FE
21 CSQC0880 1 BKT BKT FE
22 CSQC0901 4 LOCATOR 当金 FE
23 CSQC0982 1 BOLT ボルト FE
24 CSQC1300 2 BKT, SENSOR BKT センサ FE
25 CSQC1310 1 BKT, CYLINDER BKT シリンダ FE
26 CSQC1320 2 SHAFT シャフト FE
27 CSQC1340 4 SW, PHOTOELECTRIC SW 光電 OT
28 CSQC1350 1 SW, PHOTOELECTRIC SW 光電 OT
29 CSQC1421 1 POSITIONING 位置決め AL
30 CSQC1430 1 PIN ピン FE
31 CSQC1440 2 BAR, GUIDE バー ガイド FE
32 CSQC1460 1 NAMEPLATE 銘板 PL
33 CSQC2216 1 PLATE, LIFTER プレート リフタ FE
34 CSQC2281 1 BKT BKT FE
35 CSQC2310 1 BKT, CONNECTING BKT ツナギ FE
36 CSQC2430 1 BKT BKT FE
37 CSQC2440 1 BKT BKT FE
38 CSQC2451 2 BKT BKT FE
39 CSQC2461 1 BKT BKT FE
40 CSQC2473 1 BKT BKT FE
41 CSQC2481 1 RAIL レール FE
CP-643E PARTS LIST
43 - 7
43.2.インコンベア(逆流れ)(CSQC)
43.2.In conveyor(Right-to-left board flow)(CSQC)

43.2.インコンベア(逆流れ)(CSQC)
43.2.In conveyor(Right-to-left board flow)(CSQC)
番号 図番 & コード番号 個数 品名 規格 備考 材質
No. Drg.No. & Code No. QTY Description Rating Remarks Materials
42 CSQC2491 1 RAIL レール FE
43 CSQC2642 1 HOLDER ホルダ FE
44 CSQC2650 1 HOLDER ホルダ FE
45 CSQC2700 1 PLATE, ARM プレート アーム AL
46 CSQC5540 1 STOPPER ストッパ FE
47 CSQC5550 1 GUIDE ガイド FE
48 CSQC5560 1 BKT, SENSOR BKT センサ FE
49 CSQC5570 1 RAIL レール FE
50 CSQC5580 1 SLIDER スライダ FE
51 CSQC5590 1 HOLDER ホルダ FE
52 CSQC5701 1 PLATE, LIFTER プレート リフタ FE
53 CSQC5730 1 COVER カバー FE
54 CSQC5750 1 BKT BKT FE
55 CSQC5860 1 SCALE スケール PL
56 CSQC5870 1 PLATE, LOCATING プレート 位置決め FE
57 CSQC5882 1 BKT BKT FE
58 CSQC6630 1 BKT, LOCATING BKT 位置決め FE
59 CSQC5920 1 RETAINER 押え FE
60 CSQC4702 1 CABLE ケーブル OT
61 IQC6041 4 RETAINER, BEARING 押え ベアリング FE
62 IQC6062 14 NUT ナット FE
63 S20657 1 CYLINDER シリンダ CDAS32X15-ZE155B2 OT
64 H4429K 2 BEARING, BALL ベアリング ボール LMK16LUU FE
65 S3020W 4 SPRING スプリング WF12-35 FE
66 H4128Z 4 BEARING ベアリング SM6UU FE
67 H30715 4 BUSHING ブシュ MB1208DU OT
68 H4476L 1 BELT ベルト 9.5-1.5GT-3 OT
69 S1021A 1
CIR-CLIP
サークリップ ST-EW-3 FE
70 H4441A 1
BEARING, MINIATURE
ベアリング ミニチュア LF-840ZZ FE
71 H4443A 1
BEARING, MINIATURE
ベアリング ミニチュア LF-850ZZ FE
72 S3020Y 1 SPRING スプリング WH10-15 FE
73 K1090A 1
CAM FOLLOWER
カムフォロア CFS04 OT
74 N4017A 1
SCREW, HEX SOCKET SET
ネジ 六角穴止め M2X3L FE
75 N4021A 1
SCREW, HEX SOCKET SET
ネジ 六角穴止め M3X6L FE
76 H5266A 1
BOLT, HEX SOCKET
ボルト 六角穴 M2X6L FE
77 A4068H 2
ELBOW
エルボ M-5ALU-4 OT
78 K5347K 2 CONTROLLER, SPEED コントローラ スピード AS2301FM-01-06S OT
79 Y3066X 2 UNION ユニオン KQ2E06-01 OT
80 K50764 2 CONNECTOR コネクタ KQ2U06-01S OT
81 N10664 NUT U ナット U M05 FE
82 N1080A
NUT, HEX
ナット 六角 M4 P=0.7 FE
CP-643E PARTS LIST
43 - 8
43.2.インコンベア(逆流れ)(CSQC)
43.2.In conveyor(Right-to-left board flow)(CSQC)