CP-643E-08 PART LIST - 第33页
R e f . 3 3 - 7 R e f . 3 1 - 1 R e f . 3 1 - 1 R e f . 3 1 - 1 R e f . 3 1 - 1 0 . 5 1 2 1 0 1 6 3 1 8 5 1 6 3 2 2 7 2 2 9 2 2 8 2 1 9 2 1 8 1 0 5 2 5 2 5 2 5 2 0 2 2 0 2 3 3 1 9 5 1 8 5 1 5 5 1 8 7 1 5 6 1 5 6 1 5 7 1 …

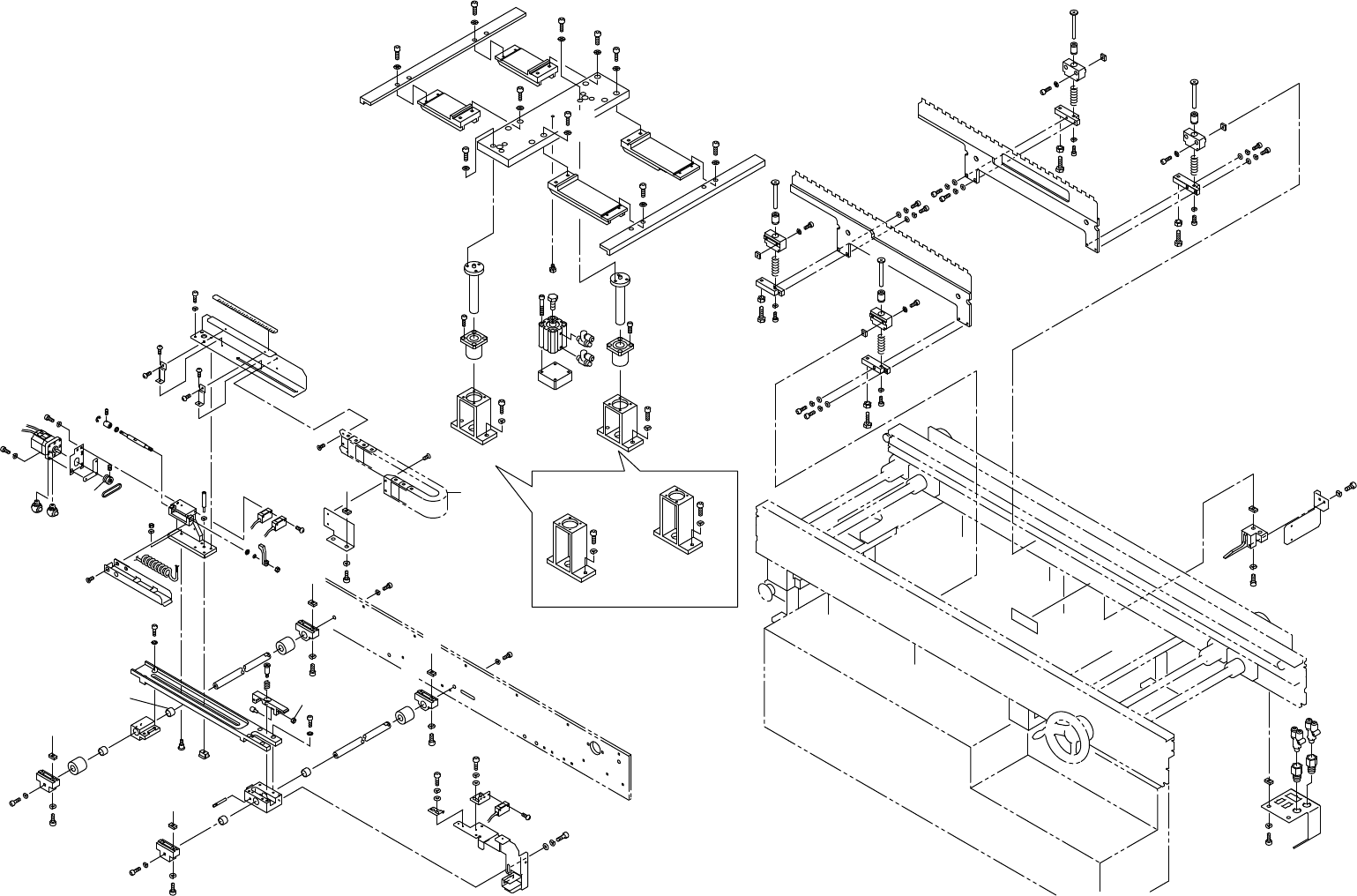
4.1.アウトコンベア(CSQC)
4.1.Out conveyor(CSQC)
番号 図番 & コード番号 個数 品名 規格 備考
材質
No. Drg.No. & Code No. QTY Description Rating Remarks
Materials
193 H5299A
BOLT, HEX SOCKET
ボルト 六角穴 M5X12L FE
194 H5300A
BOLT, HEX SOCKET
ボルト 六角穴 M5X15L FE
197 H5309A
BOLT, HEX SOCKET
ボルト 六角穴 M5X50L FE
198 H5320A
BOLT, HEX SOCKET
ボルト 六角穴 M6X10L FE
199 H5321A
BOLT, HEX SOCKET
ボルト 六角穴 M6X12L FE
200 H5323A
BOLT, HEX SOCKET
ボルト 六角穴 M6X18L FE
201 H5324A
BOLT, HEX SOCKET
ボルト 六角穴 M6X20L FE
202 H5326A
BOLT, HEX SOCKET
ボルト 六角穴 M6X25L FE
203 H5330A
BOLT, HEX SOCKET
ボルト 六角穴 M6X40L FE
204 H5341A
BOLT, HEX SOCKET
ボルト 六角穴 M8X20L FE
205 H5296Z
BOLT, HEX SOCKET
ボルト 六角穴 M4X100L FE
206 H5323A
BOLT, HEX SOCKET
ボルト 六角穴 M6X18L FE
207 CSQC2860 1 BKT BKT FE
208 CSQC2420 1 BKT BKT FE
209 K53325 2 CONTROLLER, SPEED コントローラ スピード JSC4-M5A OT
210 Y3044A 2 UNION ユニオン M-5E OT
211 Y3061D 2 UNION, HALF ユニオン ハーフ KJS04-M5 OT
212 CSQC1060 2 BLOCK ブロック FE
213 CSQC2610 1 COVER カバー FE
214 CSQC2620 1 COVER, CHAIN カバー チェーン HELPS FE
215 H5310A
BOLT, HEX SOCKET
ボルト 六角穴 M5X55L HELPS FE
216 .
BOLT, HEX SOCKET
ボルト 六角穴 M8X18L FE
217 W1014A
WASHER, CONICAL
ワッシャ 皿
M-8-H FE
218 CSQC2821 1 PLATE, GUIDE プレート ガイド FE
219 CSQC2831 1 PLATE, GUIDE プレート ガイド FE
220 K52564
SCREW, HEX SOCKET BUTTON
小ネジ 六角穴ボタン M4X5L FE
221 CSQC1210 8 WASHER, SPHERICAL ワッシャ 球面 FE
222 CSQC1220 8 WASHER, SPHERICAL ワッシャ 球面 FE
223 CSQC7500 1 NUT ナット FE
224 CSQC2850 1 LEVER レバー FE
225 CSQC7242 1 JOINT ジョイント FE
226 CSQC2870 1 NAMEPLATE 銘板 French PL
227 CSQC7231 1 HOUSING ハウジング FE
228 CSQC1530 1 BOLT, STUD ボルト スタッド FE
229 CSQC1540 3 BOLT, STUD ボルト スタッド FE
230 CSQC1570 1 SPACER スペーサ FE .
注1:これらの部品は、X-No.1∼436機用です。
Note1:These parts are for X-No.1∼436 machines.
CP-643E PARTS LIST
4 - 6
4.1.アウトコンベア(CSQC)
4.1.Out conveyor(CSQC)

Ref.33-7
Ref.31-1
Ref.31-1
Ref.31-1
Ref.31-1
0.5 1 2 10
163
185
163
227
229
228
219
218
105
25
25
25
202
202
33
195
185
155
187
156
156
157
157
157
184
155
170
156
155
157
155
157
195
156
196
196
8
105
200
24
23
105
200
148
148
8
105
200
23
149
179
179
13
148
148
146
186
166
61
177
61
144
178
141
140
51
105
199
142
143
60
59
54
199
159
185
155
159
53
55
155
159
52
50
50
175
175
175
175
185
49
56
180
48
42
155
216
47
230
154
27
165
19
18
17
16
15
26
188
155
159
159
155
188
188
155
159
217
217
150
162
151
3
104
189
34
213
214
214
213
162
151
3
104
189
34
150
159
155
188
150
213
214
214
213
209
207
208
162
208
162
208
162
208
162
206
163
220
164
201
164
201
163
164
164
201
201
205
204
203
203
157
157
162
155
221
159
155
162
155
221
155
187
187
155
187
187
220
151
3
151
3
150
44
104
189
34
159
212
155
45
211
104
189
34
210
185
147
185
147
145
41
10
201
157
201
9
32
31
190
20
10
201
9
x9
E
D
C
A
A
C
D
E
B
233
B
157
24
105
200
232
14
215
231
170
225
105
157
199
226
155
186
Note.1
注.1
234
157
201
234
4 - 7
4.2.アウトコンベア(CSQC)
4.2.Out conveyor(CSQC)
4.2.アウトコンベア(CSQC)
4.2.Out conveyor(CSQC)
CP-643E PARTS LIST

4.2.アウトコンベア(CSQC)
4.2.Out conveyor(CSQC)
番号 図番 & コード番号 個数 品名 規格 備考
材質
No. Drg.No. & Code No. QTY Description Rating Remarks
Materials
3 CSQC0110 4 BAR, GUIDE バー ガイド FE
8 CSQC1440 2 BAR, GUIDE バー ガイド FE
9 CSQC1300 2 BKT, SENSOR BKT センサ FE
10 CSQC1320 2 SHAFT シャフト FE
13 CSQC0300 1 PIN ピン FE
14 CSQC1421 1 POSITIONING 位置決め AL
15 CSQC0330 1 NUT ナット FE
16 CSQC0341 1 PULLEY プーリ OT
17 CSQC0352 1 PLATE プレート FE
18 CSQC0370 1 PULLEY プーリ OT
19 CSQC0400 1 COLLAR カラー FE
20 CSQC1310 1 BKT, CYLINDER BKT シリンダ FE
23 CSQC0550 2 BKT BKT FE
24 CSQC0561 2 BKT BKT FE
25 CSQC0570 3 STOPPER ストッパ PL
26 CSQC0581 1 GUIDE ガイド FE
27 CSQC0591 1 PIN, GUIDE ピン ガイド FE
31 CSQC0710 1 LOCATOR 当金 FE
32 CSQC0860 1 LOCATOR 当金 FE
33 CSQC0771 1 ACTUATOR, ROTARY アクチュエータ ロータリ OT
34 CSQC0100 4 GUIDE ガイド FE
41 CSQC2700 1 PLATE, ARM プレート アーム AL
42 CSQC4702 1 CABLE ケーブル OT
44 CSQC2216 1 PLATE, LIFTER プレート リフタ FE
45 CSQC2226 1 PLATE, LIFTER プレート リフタ FE
47 CSQC2241 1 BKT BKT FE
48 CSQC2510 1 GUIDE ガイド FE
49 CSQC3370 1 BKT BKT FE
50 CSQC2270 2 RETAINER 押え FE
51 CSQC2281 1 BKT BKT FE
52 CSQC3351 1 BKT BKT FE
53 CSQC3360 1 BKT, SENSOR BKT センサ FE
54 CSQC2310 1 BKT, CONNECTING BKT ツナギ FE
55 CSQC3340 1 PLATE, LOCATING プレート 位置決め FE
56 CSQC1490 1 SCALE スケール PL
59 CSQC2361 1 SHAFT シャフト FE
60 CSQC2731 1 STOPPER ストッパ X-No.615∼ FE
61 CSQC1340 2 SW, PHOTOELECTRIC SW 光電 X-No.527∼ OT
104 IQC6041 4 RETAINER, BEARING 押え ベアリング FE
105 IQC6062 12 NUT ナット FE
140 H4441A 1
BEARING, MINIATURE
ベアリング ミニチュア LF-840ZZ FE
CP-643E PARTS LIST
4 - 8
4.2.アウトコンベア(CSQC)
4.2.Out conveyor(CSQC)