CP-643E-08 PART LIST - 第46页
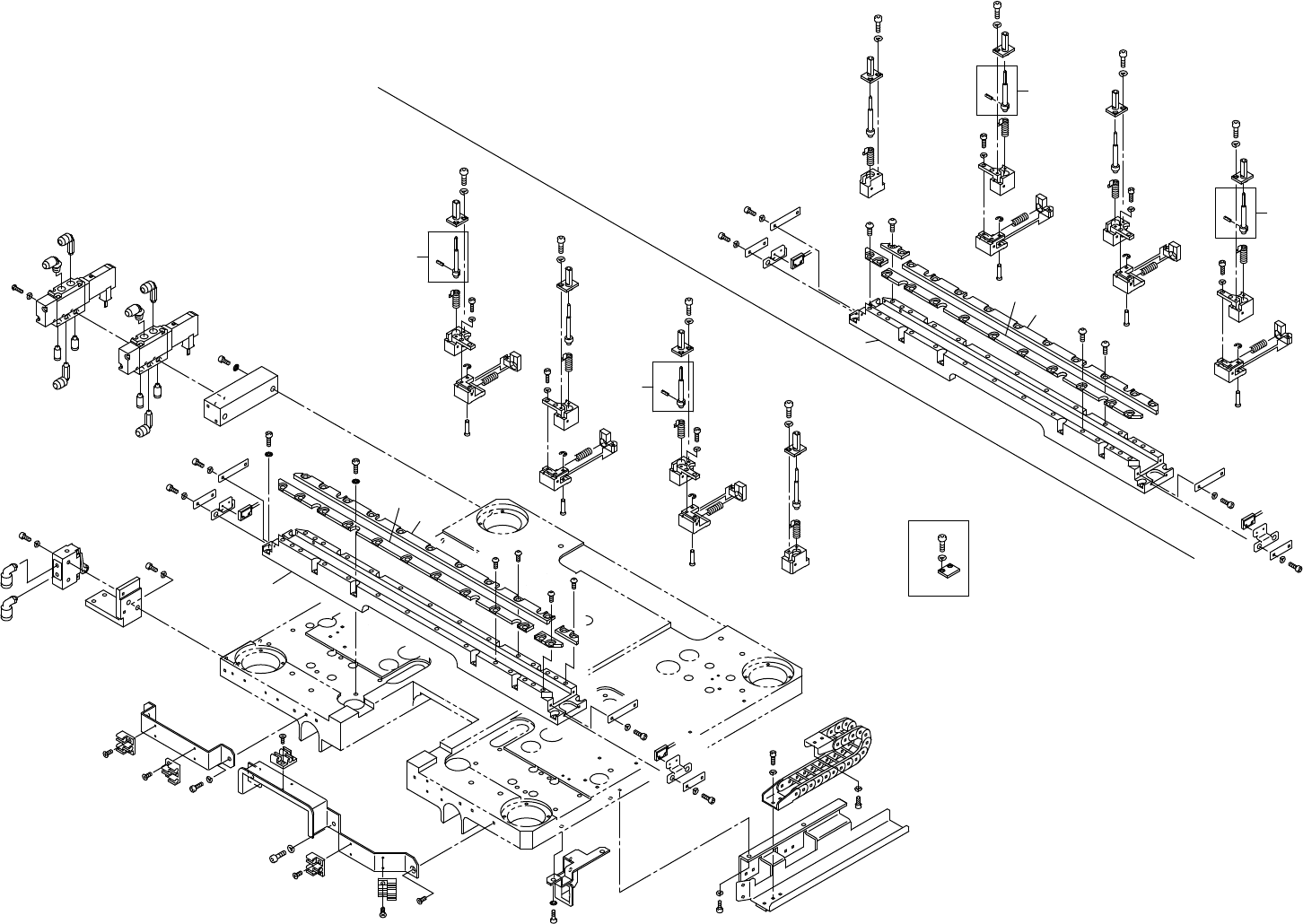
6.2.基板クランプ(CSSS) 6.2.Board clamping unit(CSSS) 番号 図番 & コード番号 個数 品名 規格 備考 材質 No. Drg.No. & Code No. QTY Description Rating Remarks Materials 1 WSS4911 4 COVER カバー AL 3 WSS4351 2 PLATE, STOPPER プレート ストッパ FE 5 …

Ref.33-7
Ref.31-1
Ref.31-1
Ref.31-1
Ref.31-1
0.5 1 2 10
x6
16
16
121
108
96
114
121
18
122
116
122
116
98
136
136
82
97
97
136
136
135
134
133
82
132
120
96
97
97
120
111
112
120
73
74
21
20
20
21
21
20
21
20
20
21
123
121
111
108
121
66
84
19
6
7
120
109
107
120
3
19
6
7
120
109
107
120
29
28
3
27
109
120
7
5
9
19
120
107
3
109
120
7
5
19
120
107
3
28
29
131
131
131
131
131
131
131
131
32
31
32
31
128
119
128
118
141
139
143
142
140
144
141
139
143
142
140
144
137
121
112
64
65
34
33
35
99
121
112
112
64
138
33
1
30
8
8
65
34
33
137
62
63
99
34
8
121
99
8
27
143
141
139
142
140
142
140
逆流れ (Option)
Right-to-Left Board Flow
144
144
121
112
120
107
120
107
120
107
120
107
120
107
120
107
120
107
120
107
120
107
112
64
138
33
8
8
65
34
33
137
62
63
99
34
8
121
141
139
143
112
138
33
62
63
99
34
8
121
99
6 - 6
6.2.基板クランプ(CSSS)
6.2.Board clamping unit(CSSS)
6.2.基板クランプ(CSSS)
6.2.Board clamping unit(CSSS)
CP-643E PARTS LIST

6.2.基板クランプ(CSSS)
6.2.Board clamping unit(CSSS)
番号 図番 & コード番号 個数 品名 規格 備考
材質
No. Drg.No. & Code No. QTY Description Rating Remarks
Materials
1 WSS4911 4 COVER カバー AL
3 WSS4351 2 PLATE, STOPPER プレート ストッパ FE
5 WSS4720 1 BKT, SENSOR BKT センサ FE
6 WSS4730 1 BKT, SENSOR BKT センサ FE
7 WSS4742 2 PLATE プレート FE
8 ACSSS8020 4 DOG ドッグ X-No.642∼ OT
9 CSSS0671 1 BKT BKT FE
16 Y3079N 2
UNION, ELBOW
ユニオン エルボ KQ2L06-M5 OT
18 H1063T 1
VALVE, MECHANICAL
バルブ メカニカル VM133-M5-01 OT
19 S4032T 2
SENSOR
センサ UM-T50TV OT
20 H5056M 1
HOLDER
ホルダ TM-06 OT
21 K5169A 10
SCREW, C/R COUNTERSUNK
小ネジ 十穴皿 M2.5X4L FE
27 WSS4842 1 GUIDE ガイド AL
28 WSS4874 1 CLAMPER クランパ FE
29 WSS4884 1 CLAMPER クランパ FE
30 WSS4892 1 BLOCK ブロック FE
31 WSS4921 1 COVER 蓋 FE
32 WSS4934 1 COVER 蓋 FE
33 CSSS1200 3 PIN, PIVOT ピン 支点 FE
34 WSS5330 3 SPRING スプリング FE
35 WSS4902 1 BLOCK ブロック FE
62 CSSS1170 1 HOLDER, PIN ホルダ ピン FE
63 CSSS1190 1 LEVER レバー FE
64 CSSS1140 2 HOLDER, PIN ホルダ ピン FE
65 CSSS1160 2 LEVER レバー FE
66 CSSS0200 1 BKT BKT X-No.1087∼ OT
73 CSSS0550 1 BKT BKT FE
74 CSSS0560 1 BKT BKT FE
82 H10661 2 VALVE, SOL バルブ SOL F15T4-F4-PL3-DC24V X-No.787∼ OT
84 K4015H 1 FLEXIBLE TRACK ケーブルベア TKP013-2B-R18-24L X-No.1087∼ OT
96 Y3049W 2
UNION, ELBOW
ユニオン エルボ KJL06-01S(シロ) OT
97 S1056A 4 SILENCER サイレンサ AN101-01 OT
98 CSSZ0440 1 BKT, VALVE BKT バルブ X-No.787∼ FE
99 S1021A 3
CIR-CLIP
サークリップ ST-EW-3 FE
107 H5274A
BOLT, HEX SOCKET
ボルト 六角穴 M3X6L FE
108 H5275A
BOLT, HEX SOCKET
ボルト 六角穴 M3X8L FE
109 H5276A
BOLT, HEX SOCKET
ボルト 六角穴 M3X10L FE
111 H5287A
BOLT, HEX SOCKET
ボルト 六角穴 M4X8L FE
112 H5288A
BOLT, HEX SOCKET
ボルト 六角穴 M4X10L FE
114 H5293A
BOLT, HEX SOCKET
ボルト 六角穴 M4X25L FE
116 H5298A
BOLT, HEX SOCKET
ボルト 六角穴 M5X10L FE
CP-643E PARTS LIST
6 - 7
6.2.基板クランプ(CSSS)
6.2.Board clamping unit(CSSS)

6.2.基板クランプ(CSSS)
6.2.Board clamping unit(CSSS)
番号 図番 & コード番号 個数 品名 規格 備考
材質
No. Drg.No. & Code No. QTY Description Rating Remarks
Materials
118 H5300A
BOLT, HEX SOCKET
ボルト 六角穴 M5X15L FE
119 H5304A
BOLT, HEX SOCKET
ボルト 六角穴 M5X25L FE
120 W1021A
WASHER, LOCK
ワッシャ スプリング 3M/M FE
121 W1022A
WASHER, LOCK
ワッシャ スプリング 4M/M FE
122 W1023A
WASHER, LOCK
ワッシャ スプリング 5M/M FE
123 K5359E
SCREW, HEX SOCKET COUNTERSUNK
小ネジ 六角穴皿 M4X8L FE
128 W1012A
WASHER, CONICAL
ワッシャ 皿
M-5-L FE
131 K5261A
SCREW, HEX SOCKET BUTTON
小ネジ六角穴ボタン M5X10L FE
132 .
SCREW, HEX SOCKET BUTTON
小ネジ六角穴ボタン M3X35L FE
133 CSSS0910 1 SPACER スペーサ X-No.787∼ AL
134 H5326A
BOLT, HEX SOCKET
ボルト 六角穴 M6X25L FE
135 W1013A
WASHER, CONICAL
ワッシャ 皿
M-6-H FE
136 Y30491 4
UNION, ELBOW
ユニオン エルボ KJW06-01S(シロ) OT
137 CSSS1150 2 SLIDER スライダ R→L・・・1(QTY) FE
138 CSSS1180 1 SLIDER スライダ R→L・・・2(QTY) FE
139 CSSS1360 2 PIN, LOCATING ピン 位置決め φ3 X-No.787∼ FE
140 CSSS1370 2 PIN, DIAMOND-SHAPED ピン ダイヤ φ3 X-No.787∼ FE
141 CSSS1380 2 PIN, LOCATING ピン 位置決め φ4 X-No.787∼ FE
142 CSSS1390 2 PIN, DIAMOND-SHAPED ピン ダイヤ φ4 X-No.787∼ FE
143 WSS4303 2 HOLDER, PIN ホルダ ピン FE
144 WSS4313 2 HOLDER, PIN ホルダ ピン FE .
CP-643E PARTS LIST
6 - 8
6.2.基板クランプ(CSSS)
6.2.Board clamping unit(CSSS)