NXT-II 机械手册 - 第622页
QD145-21 9. 调整 NXT II 机械手册 595 测定 H08、H12、H12S、H12HS 工作头时 1. 请将与 4 角的定位点相邻的 2 列的定位点用粘纸覆盖住。这是为了防 止错误读取在 4 角 的定位点。覆盖的粘纸请贴在玻璃 电路板的定位点印刷面。 2. 请将玻璃电路板的定位点印刷面向 上安装在治具板上用 4 个螺丝固定。 3. 请在玻璃电路板上用双面粘纸 (约 50mm 宽,长 100mm 以上)粘贴。此时,请注意…

9. 调整 QD145-21
594 NXT II 机械手册
9.1.6 测定的准备 (软件为 V5.11 以前的版本)
测定 H01、H02、H04、H04S、G04、OF 工作头时
1. 请将与 4 角的定位点相邻的 2 列的定位点用粘纸覆盖住。这是为了防止错误读取在 4 角
的定位点。覆盖的粘纸请贴在玻璃电路板的定位点印刷面。
2. 请将玻璃电路板的定位点印刷面向上安装在治具板上用 4 个螺丝固定。
3. 请在玻璃电路板上贴双面粘纸 (10mm 宽,半透明型)。从上向下空开 1 列覆盖住定位点
的 4 列进行粘贴。空开 3 列后再贴以下的 4 列。请注意在 4 角的定位点上,不要贴双面
粘纸。粘帖粘纸的张数如下所示。
·测定 H01、OF 工作头时 :5 张 测定 H02、H04(S)、G04 工作头时 :9 张
备注 )请确认在玻璃电路板和双面粘纸之间是否有气泡和异物。
4. 请将玻璃元件安装到治具板上。在 H01、OF 工作头上,己方的 1 列上安装 32 个。在
H02、H04、H04S、G04 工作头上安装 64 个。
备注 )玻璃电路板的表面,请经常保持清洁的状态。
NXTBAS188Sa
㉬㒌
㉬㒌
㉬㒌
㉬㒌
01MEC-0632S
⊏ᵓ
⦏⩗⬉䏃ᵓ
⫼Ѣᅮⱘ㶎ϱ
⫼Ѣᅮⱘ㶎ϱ
01MEC-0633S
ঠ䴶㉬㒌
߫
߫
߫

QD145-21 9. 调整
NXT II 机械手册 595
测定 H08、H12、H12S、H12HS 工作头时
1. 请将与 4 角的定位点相邻的 2 列的定位点用粘纸覆盖住。这是为了防止错误读取在 4 角
的定位点。覆盖的粘纸请贴在玻璃电路板的定位点印刷面。
2. 请将玻璃电路板的定位点印刷面向上安装在治具板上用 4 个螺丝固定。
3. 请在玻璃电路板上用双面粘纸 (约 50mm 宽,长 100mm 以上)粘贴。此时,请注意在 4
角的定位点上,不要粘贴双面粘纸。
备注 )请确认在玻璃电路板和双面粘纸之间是否有气泡和异物。
4. 将 1005 白色元件安装在 8mm 供料器上,将送料步幅调到 2mm。然后将供料器安装在执行
PAM 的模组的料槽上。
NXTBAS188Sa
㉬㒌
㉬㒌
㉬㒌
㉬㒌
NXTBAS190Sb
100 mmҹϞ
⚂PP
ᴎ఼䴶ࠡϔջ
ঠ䴶㉬㒌
㑺PP
㑺PP

9. 调整 QD145-21
596 NXT II 机械手册
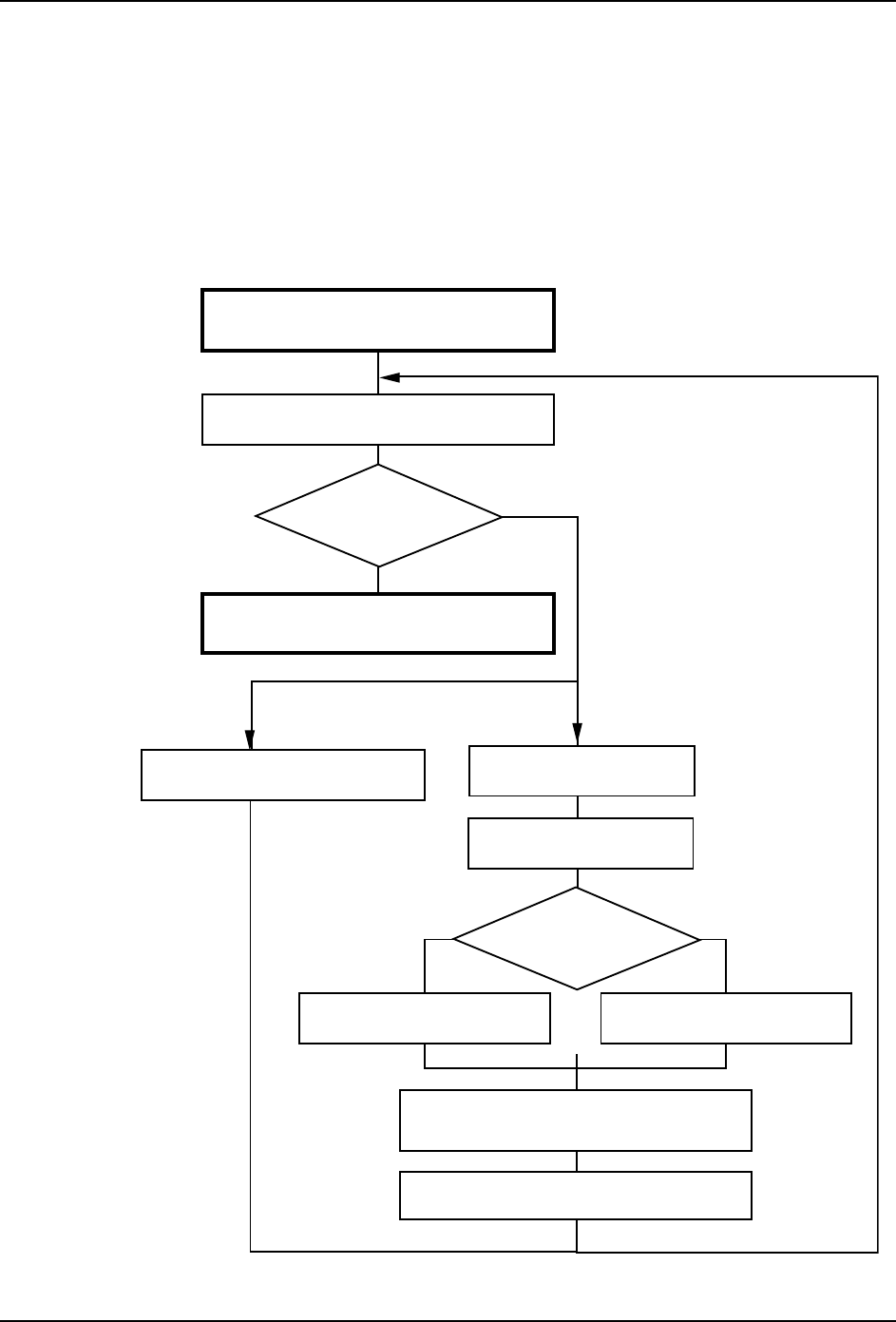
9.1.7 PAM 操作流程
PAM 测定按各个工作头执行。
PAM 测定时,清除模组的精度校正数据,请在执行精度校正的重新测定后进行 PAM。
在确认已经进行了 PAM 找出精度的机器的精度时,请不要删除相应的工作头的最终的修正值
文件进行 PAM。只有在贴装精度不是很好的情况下,才删除最终修正值文件执行 PAM。
如果使混合校正测定功能生效后生产,请在混合校正测定功能的设定有效状态下做 PAM 测
定。设定方法的详细内容请参照 「9.2.4 设定方法」。
䆒ᅮЎ3$0ᓣ
䖯㸠3$0⌟ᅮ
㒧ᵰᰃ৺2.
"
<HV
1R
㧔䞡ᮄ䖯㸠3$0⌟ᅮ㧕
পᕫ㸹ℷؐ᭛ӊ
䗝ᢽࡼ߯ᓎᣛҸˈ
পᕫ⌟ᅮ㒧ᵰ᭄
䖤ㅫ⌟ᅮ㒧ᵰ᭄
3$0⌟ᅮᰃ
"
佪 Ѡҹৢ
⫼
ޟᬒܹϔञ᭛ӊޠˈ䕧ߎ
㸹ℷؐ᭛ӊ
⫼ޟᬒܹܼ䚼᭛ӊޠˈ䕧ߎ
㸹ℷؐ᭛ӊ
㾷䰸3$0ᓣ
䕧ߎѠ䖯ࠊ᭛ӊ᭛ᴀ᭛ӊ
ᇚѠ䖯ࠊ᭛ӊӴ䗕ǃডࠄᴎ఼Ϟ
1;73$06
㧔ࡼ߯ᓎׂℷؐ᭛ӊᯊ㧕
㧔ㅔᯧ߯ᓎׂℷؐ᭛ӊᯊ㧕
䗝ᢽㅔᯧ߯ᓎᣛҸˈ
ᡞׂℷؐ᭛ӊডࠄᴎ఼Ϟ