00192673-01 - 第93页
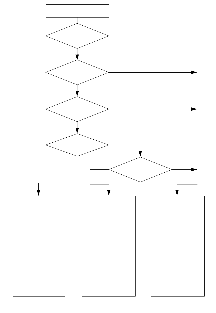
Driftsvejledning SIPLACE F5/ F5 HM 2 Driftssikkerhed Softwareversion SR.407.xx Udgave 01/2001 DK 2.2 Sikkerhedsudstyr 93 Fig. 2.2 - 5 SIPLACE sikkerheds sløjfer S tart-t aste trykket ind NØD-STOP-t aste trykk et ind? Bes…
2 Driftssikkerhed Driftsvejledning SIPLACE F5/F5 HM
2.2 Sikkerhedsudstyr Softwareversion SR.407.xx Udgave 01/2001 DK
92
Netspændingen til stærkstrømstransformatoren til forsyning af portalaksemotorerne afbrydes.
Stjernemotoren til revolverhovedet forsynes med en spænding, som reduceres fra 70V til 10V.
DP- og DR-akserne til bestykningshovederne forsynes stadigvæk med 30V. Det efterfølgende bil-
lede viser de forskellige tilstande for K1 og K2 og deres indflydelse på akserne og printpladetrans-
portkomponenterne. 2
2

Driftsvejledning SIPLACE F5/F5 HM 2 Driftssikkerhed
Softwareversion SR.407.xx Udgave 01/2001 DK 2.2 Sikkerhedsudstyr
93
Fig. 2.2 - 5 SIPLACE sikkerhedssløjfer
Start-taste trykket ind
NØD-STOP-taste
trykket ind?
Beskyttelseskappe
åben ?
Nøglekontakt
lukket (stillingI)?
Nej
Sikkerhedssløjfe
til komponentbord
afbrudt?
Ja
Nej
Nej
Ja
Ja
Nej
Aktiv
K1 *) Ja
K2 *) Ja
Spænding
Y-akse **) 100/155 V
X-akse **) 100/155 V
stjerne-akse 70 V
DP-akse 30 V
Z-akse 30 V
Aktiv
LP-transport Ja
LP-klemning Ja
breddejustering Ja
LP-stopper Ja
tapesaksaggregat Ja
Ja
Aktiv
K1 *) Nej
K2 *) Ja
Spænding
Y-akse 0 V
X-akse 0 V
stjerne-akse 10 V
DP-akse 30 V
Z-akse 30 V
Aktiv
LP-transport Ja
LP-klemning Nej
breddejustering Ja
LP-stopper Nej
tapesaksaggregat Nej
Aktiv
K1 *) Nej
K2 *) Nej
Spænding
Y-akse 0 V
X-akse 0 V
stjerne-akse 10 V
DP-akse 30 V
Z-akse 30 V
Aktiv
LP-transport Nej
LP-klemning Nej
breddejustering Nej
LP-stopper Nej
tapesaksaggregat Nej
*) K1, K2 Beskyttelsessikkerhedskombination
**) 100 V (F
5
), 155 V (F
5
HM)
Trykluft
min. 5,1 bar?
Ja
Nej

2 Driftssikkerhed Driftsvejledning SIPLACE F5/F5 HM
2.2 Sikkerhedsudstyr Softwareversion SR.407.xx Udgave 01/2001 DK
94
2.2.5 Indgrebsbeskyttelse på komponentbordenes opstillingssteder
FARE
Som en betingelse for driftssikkerheden skal alle placeringssteder være forsynet med transporte-
mner. Skulle der ikke være tilstrækkelige transportemner til rådighed skal der i stedet for trans-
portemner suppleres med “Dummy-Feeder”.
Følgende varianter står til Deres rådighed:
Artikel nr.: 00116820-01 SIPLACE indgrebsbeskyttelse for 1 placeringssted
Artikel nr.: 00116821-01 SIPLACE indgrebsbeskyttelse for 6-10 placeringssteder
Artikel nr.: 00116822-01 SIPLACE indgrebsbeskyttelse for 11-20 placeringssteder 2
Fig. 2.2 - 6 Indgrebsbeskyttelse
(1) Indgrebsbeskyttelse for 1 placeringssted (2) Indgrebsbeskyttelse for 6-10
2
(3) Indgrebsbeskyttelse for 11-20 placeringssteder placeringssteder
2