80S-2080F480F4-680F5 User’s Manual - 第265页
5 Vision Functions SIPLACE 80S-20/F4/F4-6/F5 User’s Manual 5.5 Teach Fiducial Edition 03/98 from Software Version SR.404.xx 5 - 44 Line engine er 5.5.2.3 Buttons For sele cting opti ons the sys tem provi des the fol lowi…

SIPLACE 80S-20/F4/F4-6/F5 User’s Manual 5 Vision Functions
Edition 03/98 from Software Version SR.404.xx 5.5 Teach Fiducial
Line engineer 5 - 43
5.5 Teach Fiducial
5.5.1
Teach Fiducial
Flow Chart
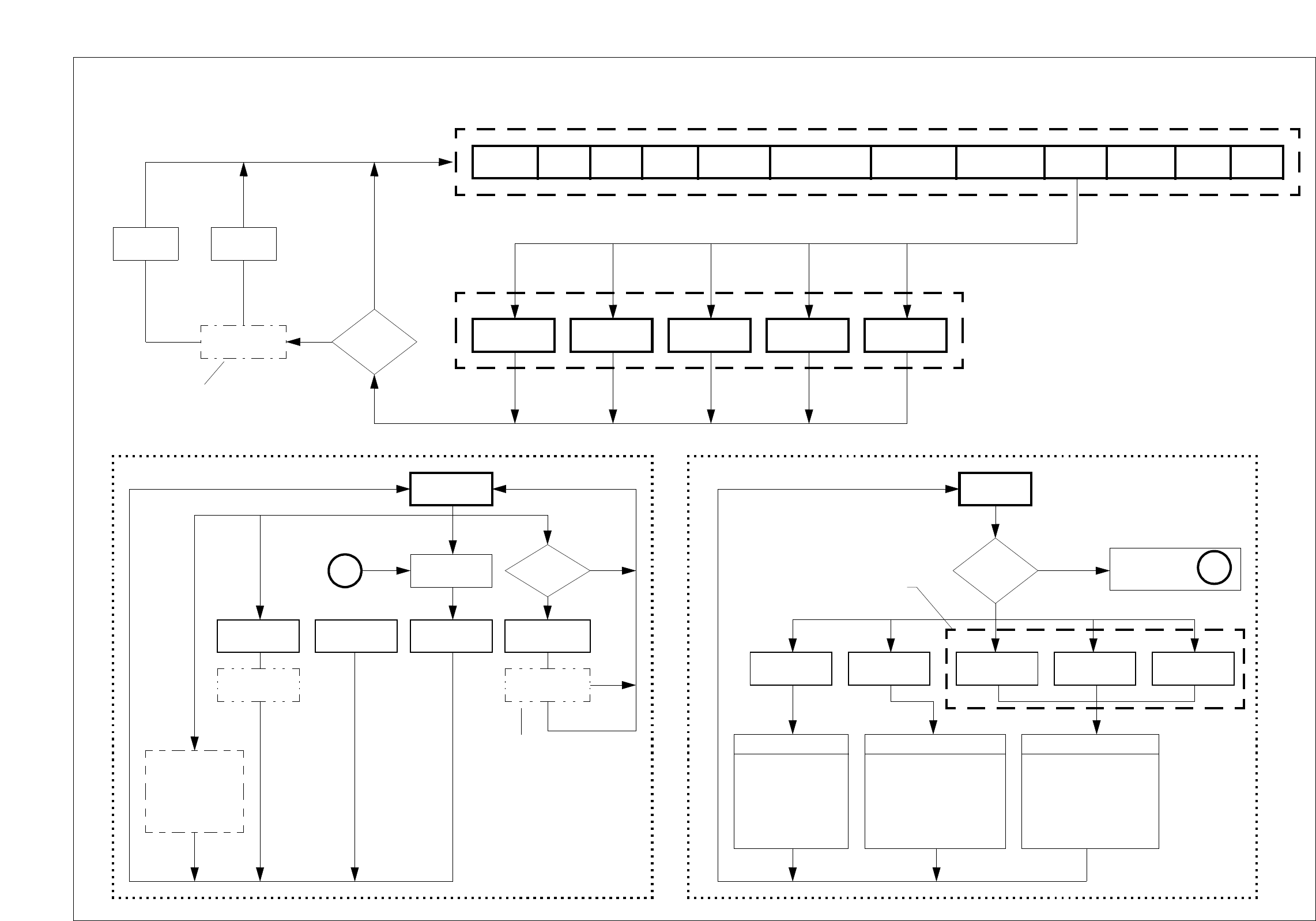
The Teach fiducial flow chart shows in graphic form all menu options together with their sub-functions. The
menus are indicated by being bordered with an solid line, while the option boxes use a dash-dotted line and
the input boxes a center line.
To flow chart "Teach fiducial“ part 1 and part 2
5.5.2 Information on the Flow Chart
5.5.2.1 Menus
The Teach fiducial option includes the following menus:
– Select fiducial
– Teach fiducial
– Contrast sensitivity
– Test fiducial
The Save fiducial data option box will be displayed each time you quit the Teach fiducial option after having
created or modified fiducial data. You are thus given the choice of saving these fiducial parameters or of dis-
carding them.
You can quit the individual menus by clicking on either the icon of another menu or on the Main view icon.
5.5.2.2 Input Boxes, Option Boxes
The system provides the following input boxes for entering data, for displaying values and for executing
actions:
– Define new fiducial
– Change fiducial name
– Program transform 5
You can quit the input boxes with OK, Accept or Cancel.
– Click on OK or Accept with the mouse and the data will be transferred to the program and saved. The
input box closes.
– Click on the Cancel button and the data will be discarded and the input box closed.
5 Vision Functions SIPLACE 80S-20/F4/F4-6/F5 User’s Manual
5.5 Teach Fiducial Edition 03/98 from Software Version SR.404.xx
5 - 44 Line engineer
5.5.2.3 Buttons
For selecting options the system provides the following buttons:
– Select the teaching gantry
Use the mouse to select the teaching gantry.
– Save fiducial
The fiducial parameters just generated will be saved when you click on this button.
– Load fiducial
Once you have selected the desired fiducial from the lists field, click on the Load fiducial button. The fidu-
cial parameters will be loaded.
5.5.2.4 Video Images
With certain actions the camera image of the MVS system (vision evaluation unit) is displayed on the screen
of the station computer. In addition the screen will include header and footers:
– The header includes, for example, the currently selected menu option, the fiducial number, evaluation cri-
teria, measurement results and so on.
– The footers include command sequences, keyboard commands, camera coordinates and so on.
You can always quit displays of video images with the ESC key. The corresponding menu window will then
reappear.
5.5.2.5 Warning and Message Boxes
Messages are text fields which contain information regarding actions, warnings and so on. They will appear
under the following circumstances:
– incorrect operator actions (for example, a board still on the center conveyor).
– requests to the operator to carry out certain actions (for example, remove board).
– instructions (for example, input the name of a fiducial).
– to indicate the system is busy performing an action (for example, loading fiducial data).

SIPLACE 80S-20/F4/F4-6/F5 User’s Manual 5 Vision Functions
Edition 03/98 from Software Version SR.404.xx 5.5 Teach Fiducial
Line engineer 5 - 45
7
Vi
s
Menu Options ’Teach Fiducial’, Part 1
Menu ’Main view’
Fiducial
is restored
Main view Setup Errors PCB transport 1
Gantry 1
functions
Gantry 2 functions
(80S only)
Feeders
Teach
fiducial
Test
component
Save
fiducial
OK
Yes
OK
Fiducial
is saved
No
Cancel
Option box
’Save fiducial’
Fiducial
processed?
Main view Select
fiducial
Teach
fiducial
’Teach fiducial’ menu option
Select
fiducial
’Select fiducial’ menu
Select fiducial
number
A
Load
fiducial
Define
new fiducial
Select
teach gantry:
Gantry 1
Gantry 2 (for 80S
machine only)
’New fiducial’
input box
Change
fiducial name
Change
fiducial name
Save
fiducial
Cancel
ESC
Teach
fiducial
’Teach fiducial’ menu
A
Low
resolution
Video image
Change template
field
Upon any modification of
the search area a teach
message is prompted,
uniqueness value
is displayed
Fiducial
loaded or
tought?
’Select fiducial’
menu
No
Yes
Standard
values
Search
area
Medium
resolution
High
resolution
Video image
Position camera and
change search area
Upon any modification of
the search area a teach
message is prompted,
uniqueness value
is displayed
Video image
Position
camera
Teach message with
standard values
Output of
uniqueness
ESCESC
Change search area
’Change fiducial name’
input box
Fiducial
loaded or
tought?
No
Yes
Contrast
sensitivity
Test
fiducial
PCB transport 2 SITEST GEM