80S-2080F480F4-680F5 User’s Manual - 第294页
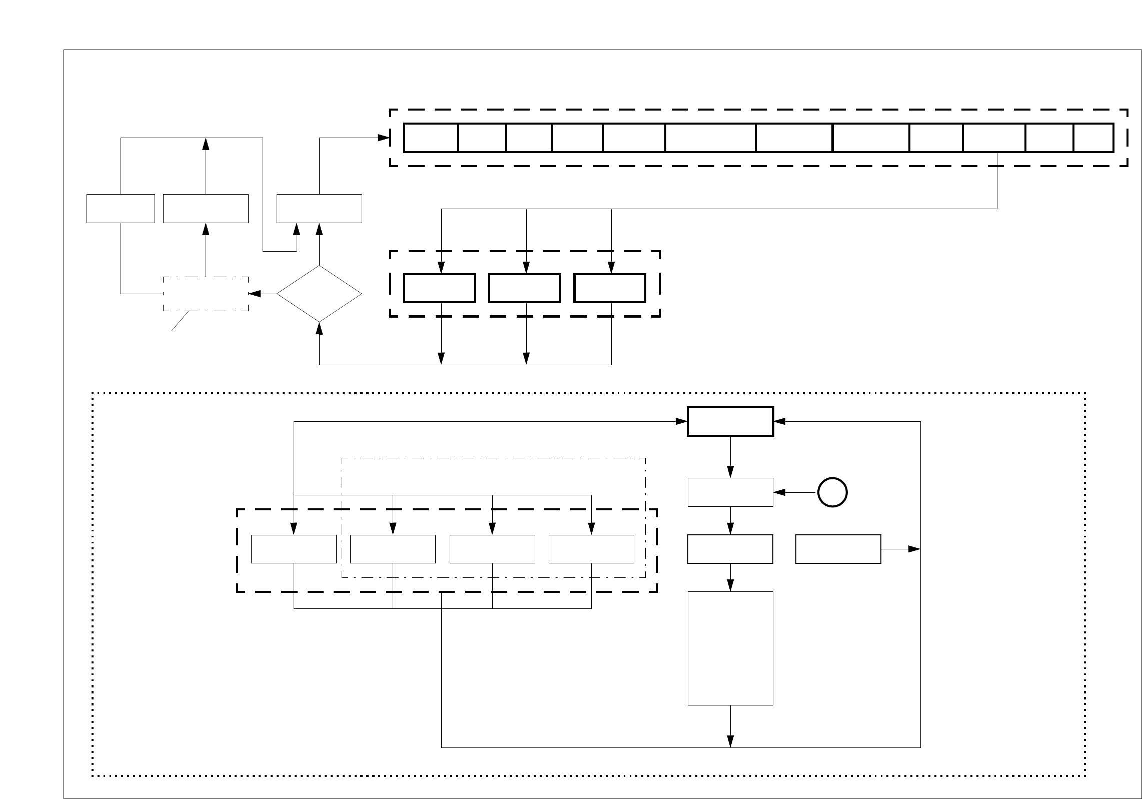
SIPLACE 80S-2 0/F4/F4-6/F5 User’s Manual 5 Vision Functions Edition 03/98 from Software Version SR.404.xx 5.6 Test Component Line engi neer 5 - 73 7 V Menu O ption ’Test Compo nent’, Part 1 ’Main view’ menu Package form …
5 Vision Functions SIPLACE 80S-20/F4/F4-6/F5 User’s Manual
5.6 Test Component Edition 03/98 from Software Version SR.404.xx
5 - 72 Line engineer
5.6.2.3 Buttons
The system provides the following buttons for selecting options:
– Load GF data
Once you have selected the component you want from the lists field, click onto the Load GF data button.
The package form parameters will be loaded.
– Save GF data
The generated package form parameters will be saved when you click on this button.
– Pick up
The placement head picks up the selected component.
5.6.2.4 Video Images
With certain actions the camera image of the MVS systems (vision evaluation unit) are displayed on the
screen of the station computer. The screen will also contain a header and footers:
– The header may contain, for example, the currently selected menu option, the package form number, eval-
uation criteria, measurement results, and so on.
– The footers will contain command sequences, keyboard commands, camera coordinates and so on.
You can always quit video image screens by pressing the Esc key. The current menu window will then reap-
pear.
5.6.2.5 Messages
Messages are text fields which contain information regarding actions, warnings and so on. They will appear
under the following circumstances:
– incorrect operator actions.
– requests to the operator to carry out certain actions (for example, input package form number).
– information (for example, board is being disposed of).
– to indicate the system is busy performing an action (for example, package form data being restored).

SIPLACE 80S-20/F4/F4-6/F5 User’s Manual 5 Vision Functions
Edition 03/98 from Software Version SR.404.xx 5.6 Test Component
Line engineer 5 - 73
7
V
Menu Option ’Test Component’, Part 1
’Main view’ menu
Package form
is restored
Main view Setup Errors PCB transport 1
Gantry 1
functions
Gantry 2 functions
(80S only)
Feeders
Teach
fiducial
Test
component
Save GF data
Yes
Yes
Package form
is saved
No
No
’Save edited GF data’
option box
Package
form edited?
Main
view
Select
package form
Test component
’Test component’ menu option
Select
package form
’Select package form’ menu
Select
package form
A
Load
package form
If there is a
component on
the nozzle, it will
be discarded.
The station
computer requests
GF file from the
line computer and
loads it down
to the MVS.
Discard
component
Default Revolver head Flip-chip IC head
(Applies to 80F in the case that the component is to be
centered not only using the standard camera type
[Default] but also another camera type.)
Camera type
Save
GF data
PCB transport 2 SITEST GEM

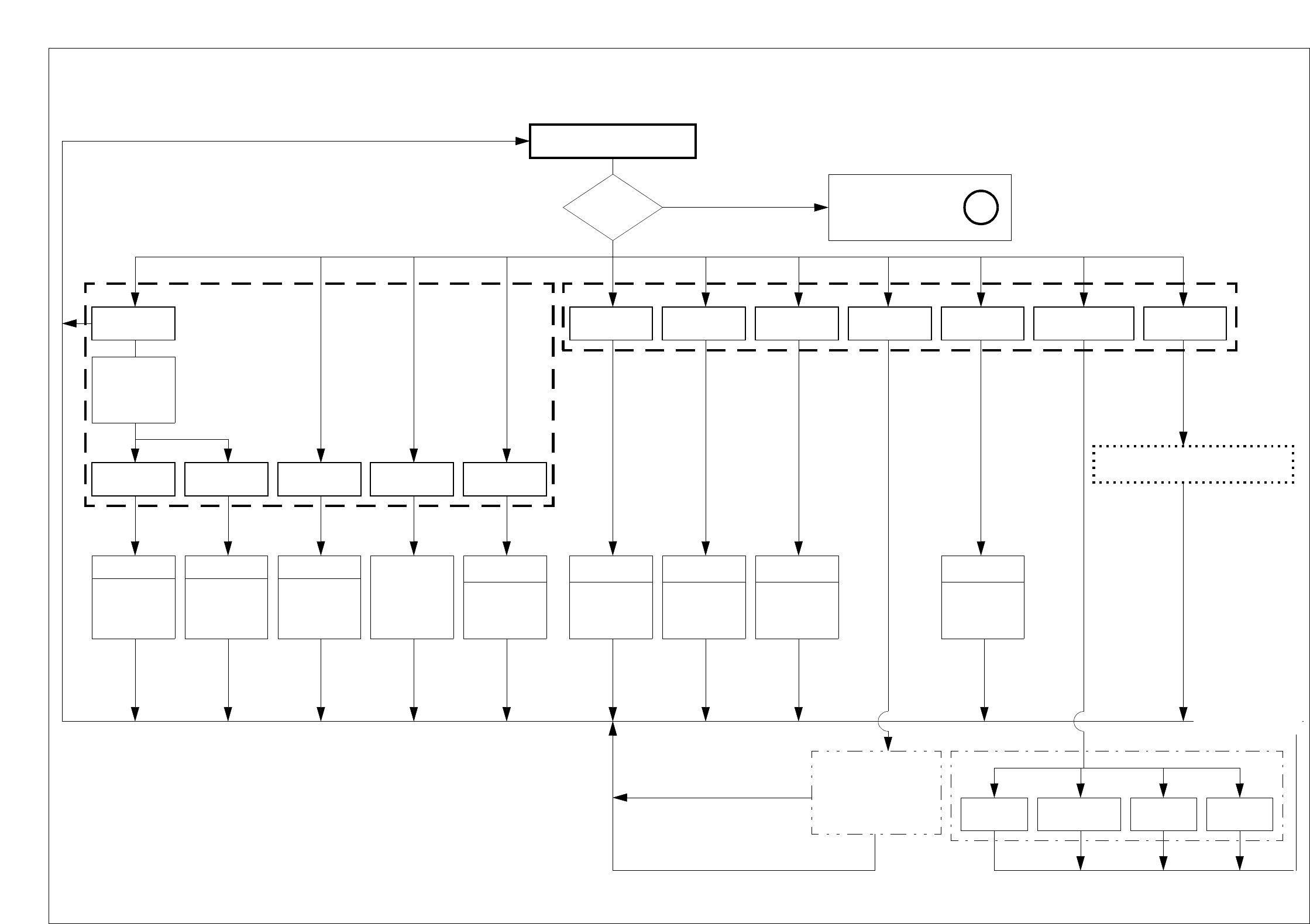
SIPLACE 80S-20/F4/F4-6/F5 User’s Manual 5 ”Vision Functions”
Edition 03/98 from Software Version SR.404.xx 5.6 ”Test Component”
Line engineer 5 - 74
Menu Options ’Test Component’, Part 2
Component
Input box
’Select contrast
sensitivity:
Program LUT
ESC
Accept data
Yes
Test component
GF
data loaded? A
’Select package form’
menu
No
OK: Accept / cancel setup
Pickup
Pickup
component from
feeder and rotate
it underneath the
comp. camera
DisplayMeasureTest
Video image
Display
synthetic
description
Video image
Measure
package form.
Display meas.
results.
Video image
Perform GF-
specific meas.
steps one after
the other
ESC ESC
Illumination
Package
dimension
Pin
dimension
Ball
illustration
Transform
Select comp. type
(80F only)
Measure mode
Video image
Manipulation
of
GF data
Video image
Manipulation
of
GF data
Video image
Manipulation
of
GF data
Video image
Manipulation
of
GF data
ESC ESC ESC
’Edit GF data’
menu options
Cancel Accept
Cubic
dull white
Cubic
dull black
Cubic
bright
Cylindrical
’Measure mode’
menu
’Select component
type’ option box
Cancel
ESC
See menu options
’Test component’ part 3, part 4
Store
image
Evaluation time
Video image
Evaluation time
ESC
Video image
is saved on
hard disk of
MC controller.