80S-2080F480F4-680F5 User’s Manual - 第344页
SIPLACE 80S-20/F4/F4-6/F5 User’s Manual 5 Vision Functi on s Edition 03/98 from S oftware Version SR.404.xx 5.7 Guidelines for Describing Package Form s Line engi neer 5 - 123 Fig. 5. 7.3 Flow chart ’Progr amming and tes…

5 Vision Functions SIPLACE 80S-20/F4/F4-6/F5 User’s Manual
5.7 Guidelines for Describing Package Forms Edition 03/98 from Software Version SR.404.xx
5 - 122 Line engineer
Fig. 5.7.2 Transfer of package form data with package form manipulation
If a package form is transferred to the station with the .SST file, then the settings for the .SST file for measur-
ing the package form will also be transferred. The package form interpreter will remain inactive.
5.7.2 Flow Charts for Programming and Testing a Package Form (GF)
Components are optically centered in SIPLACE automatic placement systems. It is also necessary to create
the package form description for the component on the SIPLACE line computer first. We recommend that you
always take the package form definitions and dimensions from the data sheet.
The package form settings can be modified at the station. There are different measuring methods. This
means that the lighting settings will also vary. Almost all components can be optically centered by combining
all the setting options in the optimum manner.
You should note, however, that a great many package forms have already been defined as standard. This
means that the manipulation of package forms at the station should be the exception, rather than the rule.
We can also provide the package form definitions of special components and hard to center components as
an extra service. Contact us for further details of this application.
GF manipulator
LC
Hard disk
.OGF
Package form interpreter
Automatic selection of meas. modes
Automatic lighting selection
SC
MVS
.SST
Important note:
Manipulation of components at the station must be the exception and not the rule.
In general, only a few components have to be changed.
Package form library
Describe package form & components
Assign nozzles
Select cameras

SIPLACE 80S-20/F4/F4-6/F5 User’s Manual 5 Vision Functions
Edition 03/98 from Software Version SR.404.xx 5.7 Guidelines for Describing Package Forms
Line engineer 5 - 123
Fig. 5.7.3 Flow chart ’Programming and testing a package form (GF), part - line computer
Please note that when stan-
dard package forms are
used by TEST COMPO-
NENT, the component
detection may be changed
(copy the GF file [_.SST file]
again, if necessary).
Yes
GF
file present?
Program GF file with
No. >1499
Select package type
Irregular
FDC
Regular
F
ully defined Comp.
Partially defined
C
omponent
Ball Grid Array
Enter
user comment
Enter
user comment
Enter
user comment
Enter
user comment
GF nominal dimensions
and tolerances
GF nominal dimensions
and tolerances
GF nominal dimensions
and tolerances
GF nominal dimensions
and tolerances
Body dimensionsBody dimensions Body dimensions
Program
group of leads,
lead model data
Program
group of leads,
lead model data
Program
group of leads,
lead model data
New component
Editing data
Nozzle type (camera)
sensor system type, vac-
uum checks / editing
parameters / reduction in
acceleration
Editing data
Nozzle type (camera)
sensor system type, vac-
uum checks / editing
parameters / reduction in
acceleration
Editing data
Nozzle type (camera)
sensor system type, vac-
uum checks / editing
parameters / reduction in
acceleration
Editing data
Nozzle type (camera)
sensor system type, vac-
uum checks / editing
parameters / reduction in
acceleration
SAVE
Continue programming at the station (see Fig. 5.7.4)
Program additional file information
No

5 Vision Functions SIPLACE 80S-20/F4/F4-6/F5 User’s Manual
5.7 Guidelines for Describing Package Forms Edition 03/98 from Software Version SR.404.xx
5 - 124 Line engineer
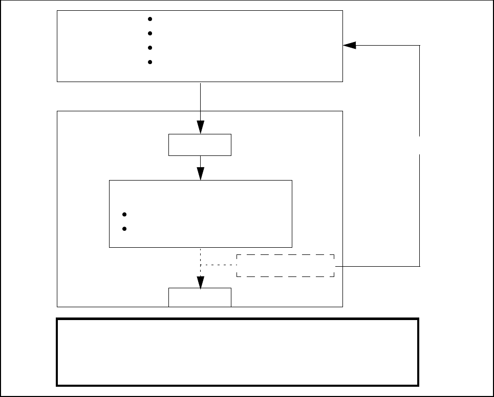
Fig. 5.7.4 Flow chart: ’Programming and testing a package form (GF)’, part 2 - station computer
No
Send program and set-up with this package form to the station and set up
Modify package form as required in "Vision system“ and "Test component“
Revolver head
Pick up GF (component)
IC placement head
Pick up GF (component)
Display component Measure component
Check GF (component)
Return for next measuring step
Display component
Check GF (component)
Return for next measuring step
Measure GF (component)
Error message
occurred?
Yes
Repeat meas. process several
times (move component onto noz-
zle to simulate picking up different
components) and check results
Always identical?
Yes
Assemble component
several times
Important note:
The manipulation of
components at the station
must remain the exception,
rather than the rule.
In general, only a few components
have to be changed.
8. Program contrast
(Program panel)
7. Modify pin/ball
dimensions
6. Modify pin/ball contrast
5. Modify component dimension
4. Modify measuring modes and
measuring
3. Modify lighting
2. Display component
1. Handling error: pick-up angle,
nozzle type, component on nozzle,
No