N7205A106B - 第153页
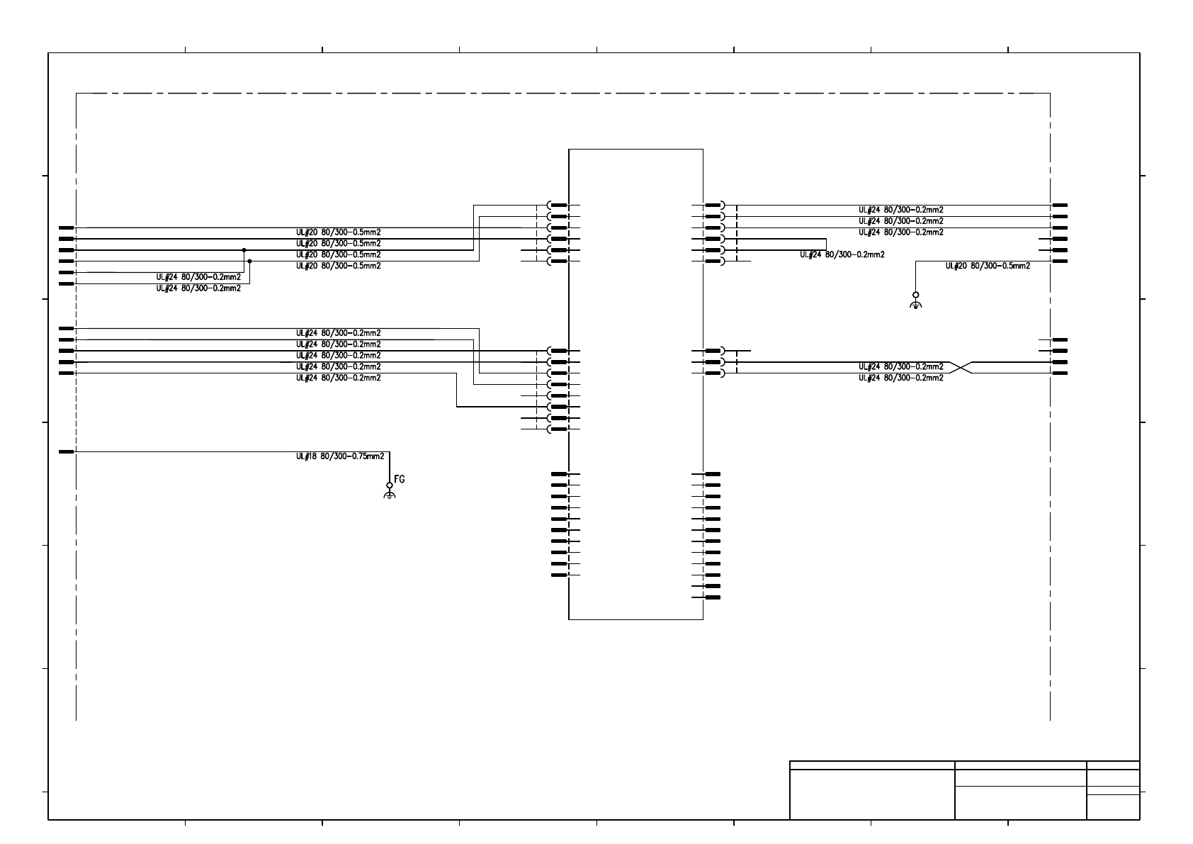
4. LOAD WIRING DIAGRAM OPTION 負荷配線図 オプション 4-1 2 NOZZLE HEAD 2 ノズルヘッド EJM6DB-10-401-00

-K303
PNF0AP
Power IF Box:N610090134AB
CN1
1
4
2
5
3
6
1
5
2
6
3
7
4
8
24G
24G
+24VIN
+24VIN
F.G
N.C
CN2
RXD+
RXD-
TXD+
TXD-
EMG
GND
ILK0
ILK1
CN4
1
2
3
4
5
6
TXD
RXD
GND
RTS
CTS
F.G(2)
TMEE1.25-4
NICHIFU
12
11
5
10
4
9
3
8
2
7
1
BU
BU
BU
BU
BU
BU
BK
8
4
7
3
6
2
5
1
43025-0800
CN2K303
MOLEX
BU
BU
BU
Head Communication
Relay Board
BU
BU
BU
6
BU
BU
CN5
1
2
3
EXT+24VIN
EXT-GND
PC-STATUS(IN)
BU
43020-0400
DIO
MOLEX
1
2
3
4
BU
5559-12P-210
RS422-P
MOLEX
43025-0600
CN4K303
MOLEX
6
5
4
3
2
1
BU
3
2
1
PAP-03V-S
CN5K303
JST
6
3
5
2
4
1
5557-06R-210
CN1K303
MOLEX
1
6
2
7
3
8
4
9
5
10
CN3
RXD+
RXD-
TXD+
TXD-
EMG
GND
ILK0
ILK1
N.C
N.C
CN6
1
2
3
4
5
6
7
8
9
10
11
12
GND
IN0
N.C
24VOUT
GND
OUT0
GND
IN1
N.C
24VOUT
GND
OUT1
No use
No use
43020-0600
RS232C
MOLEX
1
2
3
4
5
6
BK
TMEE1.25-4
NICHIFU
FG
Panasonic Factory Solutions Co.,Ltd. パナソニック ファクトリーソリューションズ株式会社
Name
Drawing No.
Loc. No.
F4K1020-05A
1
2 3 4 5 6 7 8
A
B
C
D
E
F
1 2 3 4 5 6 7 8
A
B
C
D
E
F
Page. No.
Power IF Box
(Communication wiring)
N610090134+003AB
P003

4.
LOAD WIRING DIAGRAM OPTION
負荷配線図 オプション
4-1 2 NOZZLE HEAD
2 ノズルヘッド
EJM6DB-10-401-00