N7205A106B - 第240页
在线预览 N7205A106B PDF 文档。

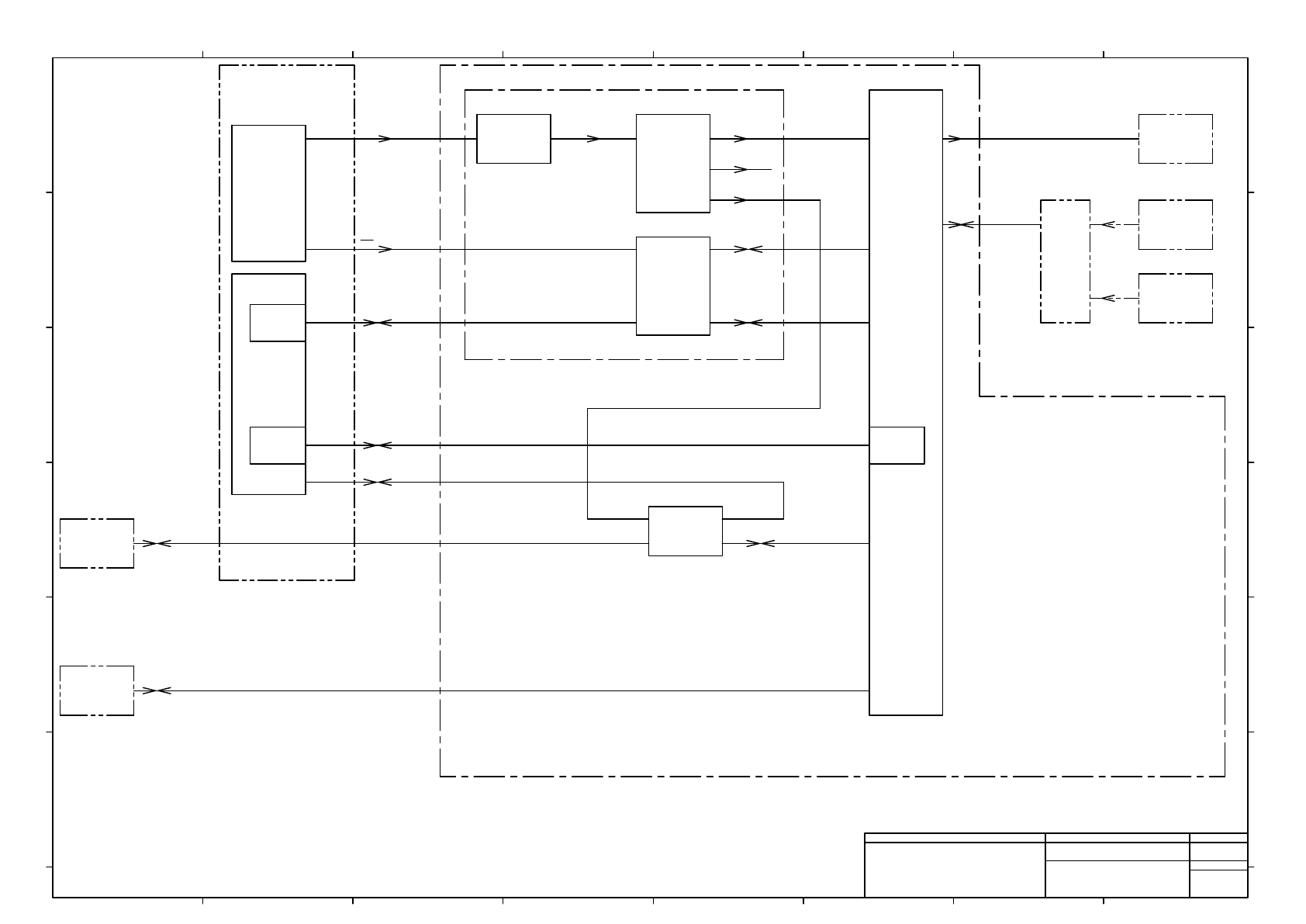
4.
LOAD WIRING DIAGRAM OPTION
負荷配線図 オプション
4-11 WIRING FOR INSPECTION BOX
検査 BOX 配線
EJM6DB-10-411-00

-A01
NPM
Main Body
POWER
UNIT
CPU BOX
Capture
Board
NCIO
Board
1~ 200 V
PC
Camera
I/F Board
Repair D/B
Server
LAN1
Circuit
Breaker
Noise
Filter
-V01 -F101
1~ 200 V 1~ 200 V
Camera Link
RS422
-K301
Ethernet
Key
Board
-S401
Mouse
-S402
Head
Relay
-K303
Board
24 V
(prepared by customer)
Power IF Box
DIO
Communication
ACIN
-K902
USB
HUB
LCD
-A03
VGA
HUB
-K901
Ethernet
LAN2
Ethernet
LAN1
USB1
Ethernet
RS232C
COM1
LNB
Station
Ethernet
Inspection Box
1~ 200 V
1~ 200 V
LPT1
-A02
(prepared by customer)
(prepared by customer)
(prepared by customer)
(prepared by customer)
Panasonic Factory Solutions Co.,Ltd. パナソニック ファクトリーソリューションズ株式会社
Name
Drawing No.
Loc. No.
F4K1020-05A
1
2 3 4 5 6 7 8
A
B
C
D
E
F
1 2 3 4 5 6 7 8
A
B
C
D
E
F
Page. No.
Wiring for Inspection Box:NPM
(BLOCK diagram)
N610090439+002AA
P002