N7205A106B - 第260页
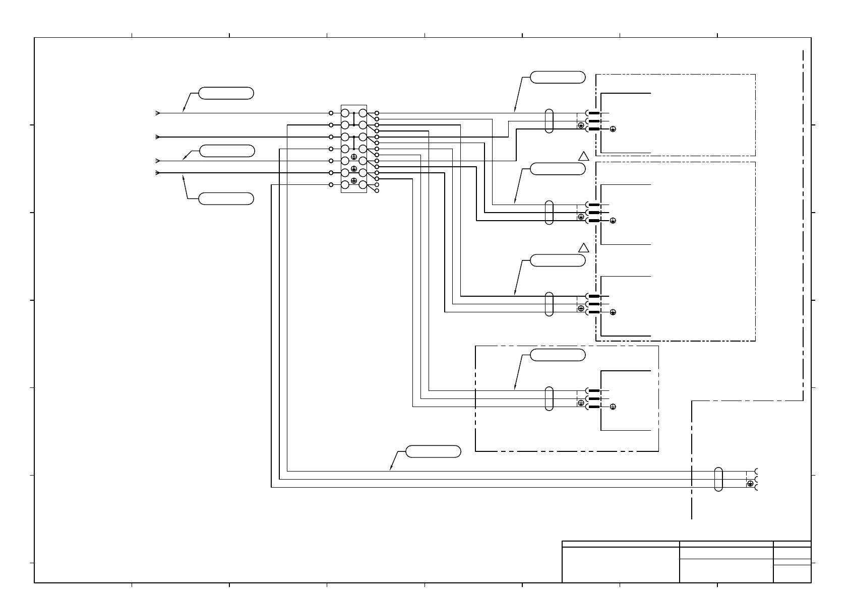
L N PC ACIN -A01 NEC W 1 ACIN-A01 KS-31A GTCE 3×1.0sq 4m BN BU GNYE KAWASAKI DENSEN W 1 ACIN-K901 KS-31A GTCE 3×1.0sq 4m BN BU GNYE KAWASAKI DENSEN L N HUB ACIN -K901 DGS-3200-10 D-Link Japan L N HUB ACIN -K902 DGS-1016D…

CP1
-T001
TE1N-800-GN/TD-16785-A
PRI_200V CPTL
PRI_0 CPTN
TAISEI DENKI
-F201
R.A.V-781BWZ-4
BK
BK
GN/YE
OKAYA
LX131
AI 2,5-10 BU
PHOENIX CONTACT
NX131
1aF101
TMEE2-5
NICHIFU
3aF101
BK UL#14 105/600-2.0mm2
4aF101
L
2aF101
TMEE2-5
NICHIFU
AC200V
IN
R1.25-4
JAPAN SOLDERLESS TER
PRI0T001
P200T001
AI 2,5-10 BU
PHOENIX CONTACT
CPTNT001
CPTLT001
AI 2,5-10 BU
PHOENIX CONTACT
PE
N
L
-X131
TB-X131(F000069)
1 1
2 2
3 3
PHOENIX CONTACT
N610130584+003AB-2A L11
N610130584+003AB-2B N11
N
-F101
NF100-SRU 2P 5A
(5A)
1 2
3 4
Mitsubishi Electric
N610130584+003AB-2B E(X132)
R2-4
JAPAN SOLDERLESS TER
N610130584+003AB-2B E(T001)
AH-6 ORANGE AWG1
N610126564AA
N610126565AA
N610126566AA
BK UL#14 105/600-2.0mm2
GN/YE UL#14 105/600-2.0mm2
BK UL#14 105/600-2.0mm2
BK UL#14 105/600-2.0mm2
R2-4
JAPAN SOLDERLESS TER
-X001
N510013514AA
Asada Metal Industry
GN/YE UL#14 105/600-2.0mm2
R2-4
JAPAN SOLDERLESS TER
R2-4
JAPAN SOLDERLESS TER
R2-4
JAPAN SOLDERLESS TER
R2-4
JAPAN SOLDERLESS TER
GN/YE UL#14 105/600-2.0mm2
R2-4
JAPAN SOLDERLESS TER
GN/YE UL#14 105/600-2.0mm2
R2-4
JAPAN SOLDERLESS TER
N610126568AA
N610126567AA
N610126569AA
Flexible Conveyor
Station control
Upper side
Front Base
Flexible Conveyor
Station control
Upper side
Middle Base
Flexible Conveyor
Station control
Upper side
Rear Base
1
NF50-SWU 2P 5A
Panasonic Factory Solutions Co.,Ltd. パナソニック ファクトリーソリューションズ株式会社
Name
Drawing No.
Loc. No.
F4K1020-05A
1
2 3 4 5 6 7 8
A
B
C
D
E
F
1 2 3 4 5 6 7 8
A
B
C
D
E
F
Page. No.
POWER UNIT(Electric Parts):NPM-D
AC input
N610130584+002AC
P002

L
N
PC
ACIN
-A01
NEC
W
1
ACIN-A01
KS-31A GTCE 3×1.0sq 4m
BN
BU
GNYE
KAWASAKI DENSEN
W
1
ACIN-K901
KS-31A GTCE 3×1.0sq 4m
BN
BU
GNYE
KAWASAKI DENSEN
L
N
HUB
ACIN
-K901
DGS-3200-10
D-Link Japan
L
N
HUB
ACIN
-K902
DGS-1016D
D-Link Japan
L11cX132
L11bX132
AI 1,5-10 BK
PHOENIX CONTACT
L11eX132
N11bX132
N11cX132
N11eX132
W
1
ACIN-K902
KS-31A GTCE 3×1.0sq 4m
BN
BU
GNYE
KAWASAKI DENSEN
L11aX132
AI 2,5-10 BU
PHOENIX CONTACT
N11aX132
N610130584+002AB-7C L11
N610130584+002AB-7C N11
N610130584+002AB-4D E(X132)
W
1
ACIN-A02
KS-31A GTCE 3×1.0sq 4m
BN
BU
GNYE
KAWASAKI DENSEN
L
N
power supply unit
ACIN
-A02
LNB
L11fX132
N11fX132
(OPTION)
W
1
AC200
KS-31A GTCE 3×1.0sq 4m
BN
BU
GNYE
KAWASAKI DENSEN
L11dX132
AI 1,5-10 BK
N11dX132
To
Monitor display
N610130584+002AB-7C E(T001)
N11
L11
-X132
TB-X132(F000070)
1 1
2 2
3 3
4 4
5 5
6 6
7 7
PHOENIX CONTACT
N610142669AA
N610142670AA
N610126570AA
N610126576AA
N610126571AB
BK UL#14 105/600-2.0mm2
BK UL#14 105/600-2.0mm2
GN/YE UL#14 105/600-2.0mm2
GN/YE UL#14 105/600-2.0mm2
N610126572AA
N610126573AA
(OPTION) N610130583** HUB Unit
(OPTION) N610080806** FA PC KIT
N610126583AA
(OPTION)
N610126536** PDA Support Unit(H)
1
1
Panasonic Factory Solutions Co.,Ltd. パナソニック ファクトリーソリューションズ株式会社
Name
Drawing No.
Loc. No.
F4K1020-05A
1
2 3 4 5 6 7 8
A
B
C
D
E
F
1 2 3 4 5 6 7 8
A
B
C
D
E
F
Page. No.
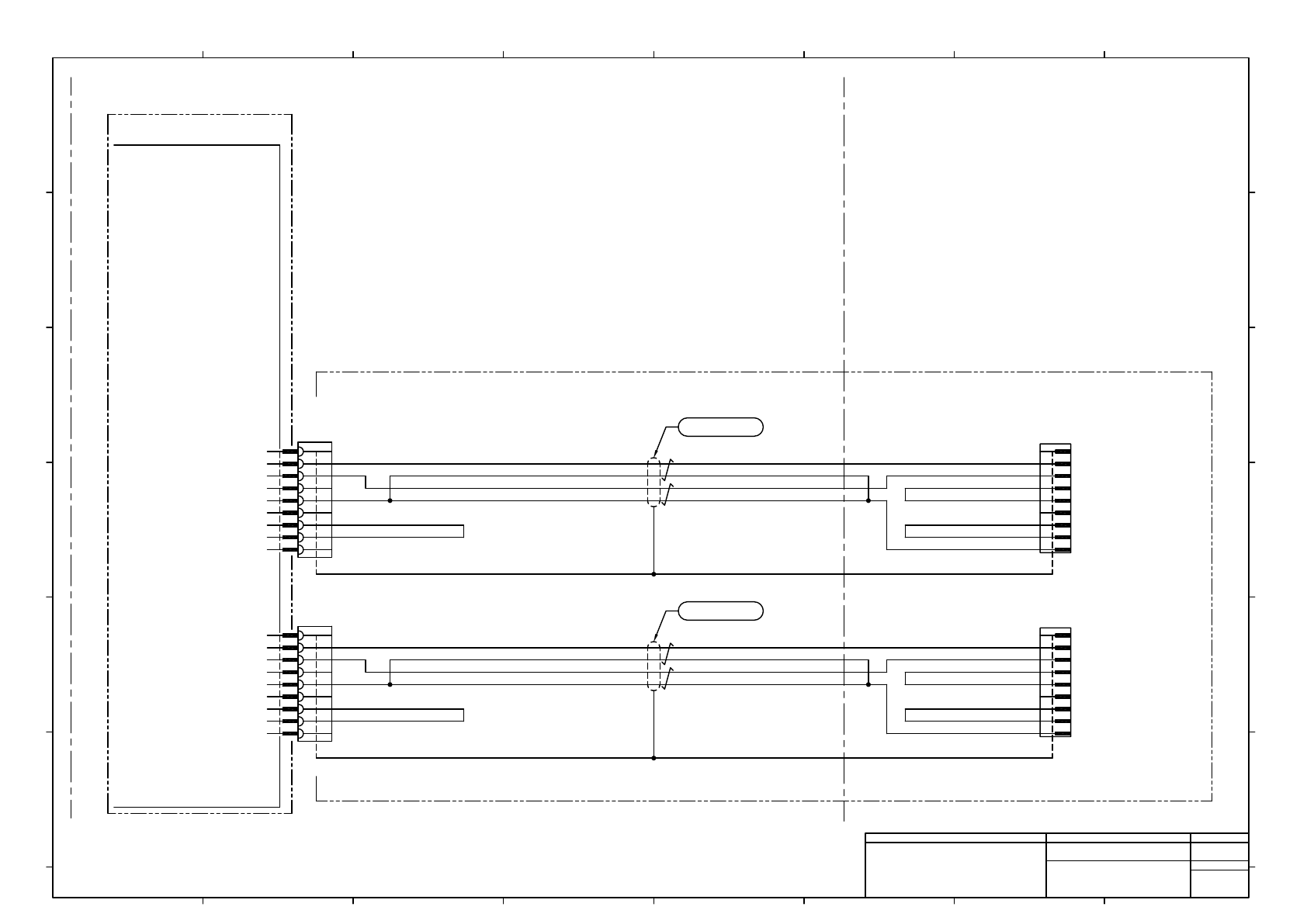
POWER UNIT(Electric Parts):NPM-D
AC wiring
N610130584+003AC
P003

-A01
NEC
PC
9
8
7
6
5
4
3
2
DEU-9SF-F0
RS232C1
JAE
1
BK
BK/WH
RD
DCD
RXD
TXD
DTR
GND
DSR
RTS
CTS
1
2
3
4
5
6
7
8
9
RS232C1
RD/WH
For
BCR station
(Left side)
1
2
3
4
5
6
7
8
9
9
8
7
6
5
4
3
2
DEU-9SF-F0
RS232C2
JAE
1
BK
BK/WH
RD
DCD
RXD
TXD
DTR
GND
DSR
RTS
CTS
1
2
3
4
5
6
7
8
9
RS232C2
RD/WH
For
BCR station
(Right side)
1
2
3
4
5
6
7
8
9
DEU-9PF-F0
BCR-L
JAE
DEU-9PF-F0
BCR-R
JAE
(OPTION)
(OPTION)
N610126579AA
N610126580AA
BU UL#24 80/300-0.2mm2
BU UL#24 80/300-0.2mm2
BU UL#24 80/300-0.2mm2
BU UL#24 80/300-0.2mm2
BU UL#24 80/300-0.2mm2
BU UL#24 80/300-0.2mm2
2464-1061/ⅡA-SBX(PF) LF 2P×24AWG
2464-1061/ⅡA-SBX(PF) LF 2P×24AWG
(OPTION)
N610080806** FA PC KIT
Panasonic Factory Solutions Co.,Ltd. パナソニック ファクトリーソリューションズ株式会社
Name
Drawing No.
Loc. No.
F4K1020-05A
1
2 3 4 5 6 7 8
A
B
C
D
E
F
1 2 3 4 5 6 7 8
A
B
C
D
E
F
Page. No.
POWER UNIT(Electric Parts):NPM-D
BCR wiring
N610130584+004AB
P004