N7205A106B - 第69页
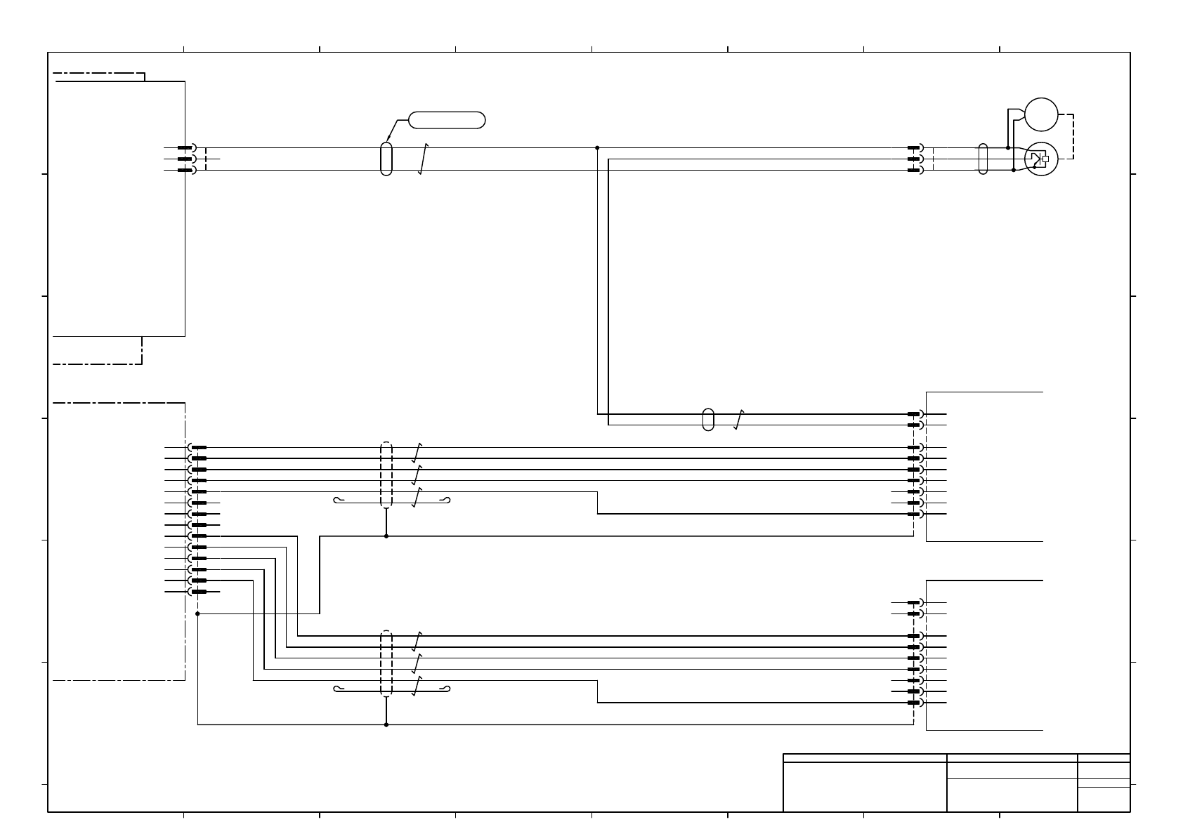
NCIO Board -K321 PNF0B4 -K302 PNFCAC T05×2-PJS-2100-A T05×2-PJS-1300-A -A01 CPU Box CN6K302 CN7K302 ILK Board #1 -K322 PNF0B3 CN6 CN7 OPT1 RX -A02 Power Unit 1 CN3K322 OPT1K321 CN11 CN12 I/O Board CN3 TX OPT2 TX CN8 OPT2…

-A01
CPU Box
-K301
CPU Board
LAN1K301
Kaneko cord
B841S-88GF-H001
CNLN
KSL-C5ES4P(LA)L=2200 L
USB1
Y-E DATA
YD-8V06
-C101
Card
Reader
KUSB2-AM-MBM L=2100 L
CNLAN2
N510051861AA
N510028633AA
N510040518AA
CNLAN1
LAN1K301
CNLAN1
USB1
CNLN
NPM-D3 Main Body
HUB Unit(Electric Parts):NPM-D
Inspection Box
LAN1K301
Inspection Box (Option)
CNLAN2
Wiring Assy OP : NPM_2D
LAN1K301
CNLAN1
N510051861AA
N510051164AA
Connection in case of
Inspection Box OP
Connection in case of
Inspection Box OP
Panasonic Factory Solutions Co.,Ltd. パナソニック ファクトリーソリューションズ株式会社
Name
Drawing No.
Loc. No.
F4K1020-05A
1
2 3 4 5 6 7 8
A
B
C
D
E
F
1 2 3 4 5 6 7 8
A
B
C
D
E
F
Page. No.
Main Body Wiring : NPM-D3
(LAN,USB Wiring)
N610159580+019AA
P019
HUB

NCIO Board
-K321
PNF0B4
-K302
PNFCAC
T05×2-PJS-2100-A
T05×2-PJS-1300-A
-A01
CPU Box
CN6K302
CN7K302
ILK Board #1
-K322
PNF0B3
CN6
CN7 OPT1
RX
-A02
Power Unit 1
CN3K322
OPT1K321
CN11
CN12
I/O Board
CN3
TX
OPT2
TX
CN8
OPT2K321 CN4
RX
T05×2-PJS-1000-A
LCVLIO
LCVL
Cart (Front)
Cart (Rear)
CN4K322 OPT1K331 OPT1
RX
OPT2
TX
OPT2K331
-K331
PNF0B4
ILK Board #2
-A06
Power Unit 2
T05×2-PJS-2100-A
N510055185AA
N510048093AA
N610159589AB
N610159590AB
N510040330AA N510055185AA
RING IN
RING OUT
TXD+
TXD-
RXD+
1
4
2
RXD-
EMG
GND
5
3
6
TXD+
TXD-
RXD+
1
4
2
RXD-
EMG
GND
5
3
6
1
2
3
4
P24
G24
P24
1
2
3
G24
4
24V
24GND
24V
1
2
7
24GND
OT220
OT221
8
3
9
OT224
OT225
24VOUT
4
10
5
24VOUT
N.C
N.C
11
6
12
GY/WH
GY
BU/WH
BU
BN/WH
BN
YE/WH
YE
GN/WH
GN
BK/WH
BK
RD/WH
RD
MOLEX
CN11K302
43025-0600
6
3
5
2
4
1
MOLEX
CN8K302
43025-0400
4
3
2
1
MOLEX
LCVLIOK322
43025-1200
12
6
11
5
10
4
9
3
8
7
2
1
MOLEX
CN12K302
43025-0600
6
3
5
2
4
1
MOLEX
LCVLR
5557-04R-210
4
3
2
1
BK/WH
BK
RD/WH
RD
2464-1061/ⅡA(PF) LF 2P×24AWG
EMG_IN
EMG_OUT
RETURN
FAIL IN
2464-1061/ⅡA(PF) LF 7P×24AWG
CN1
1
3
2
4
5
6
8
7
9
10
11
12
13
14
RXD1+
RXD1-
TXD1+
TXD1-
GND
RXD2+
RXD2-
TXD2+
TXD2-
GND
EMGCOM
EMG
24VOUT
24GND
Note1) Connector Pin arrangement is not sequential.
Note1)
Note1)
Note1)
Note1)
MOLEX
CN1K321
43025-1400
14
13
12
11
10
9
7
8
6
5
4
2
3
1
1
1
Panasonic Factory Solutions Co.,Ltd. パナソニック ファクトリーソリューションズ株式会社
Name
Drawing No.
Loc. No.
F4K1020-05A
1
2 3 4 5 6 7 8
A
B
C
D
E
F
1 2 3 4 5 6 7 8
A
B
C
D
E
F
Page. No.
Main Body Wiring : NPM-D3
(Board Wiring)
N610159580+020AB
P020

FX-Axis
Motor Driver
X4
CN3
-A45
-K501
MCDHT3520NL3
Panasonic (Motor)
-K502
MEDHT7364NL3
Panasonic (Motor)
Driver
Cooling
Fan1
(Front)
-K321
PNF0B4
CN-FANB
ILK Board #1
-A02
Power Unit 1
M
-
n
-G101
109L0624H4J03
RD
YE
BK
SANYO DENKI
N610157835AB
24VOUT
N.C
1
2
3
24GND
ENC_A1_P
ENC_A1_N
1
8
3
10
2
9
ENC_B1_P
ENC_B1_N
GND
NC
GND
ENC_A2_P
4
11
5
12
7
14
ENC_A2_N
ENC_B2_P
ENC_B2_N
GND
NC
6
13
RESERVED
RESERVED
GND
17
20
21
22
16
18
19
I-COM
6
9
SHELL : FG
X4
RESERVED
RESERVED
GND
17
20
21
22
16
18
19
I-COM
6
9
SHELL : FG
BK
BK/WH
2464-1061/ⅡA(PF) LF 1P×24AWG
2464-1061/ⅡA-SBX(PF) LF 3P×24AWG
GN/WH
GN
BK/WH
BK
RD/WH
RD
2464-1061/ⅡA-SBX(PF) LF 3P×24AWG
GN/WH
GN
BK/WH
BK
RD/WH
RD
OA+
OB+
OA-
OB-
OA+
OB+
OA-
OB-
SI-MON1
SI-MON1
NC
2464-1061/ⅡA(PF) LF 1P×24AWG
BK
BK/WH
10314-52A0-008
JST
CNFANB
PAP-03V-S
3
2
1
AMP
G101R
177899-1
3
2
1
Sumitomo 3M
CN3A45
10114-3000PE
1
8
3
10
2
9
4
11
5
12
7
14
6
13
AMP
G101P
177907-1
3
2
1
Sumitomo 3M
X4K501
10126-3000PE
16
22
21
19
20
18
17
9
6
Sumitomo 3M
X4K502
10126-3000PE
16
22
21
19
20
18
17
9
6
Multi Recognition Camera
(Front)
FY-Axis
Motor Driver
Note1) Connector Pin arrangement is not sequential.
Note1)
Note1)
Note1)
Panasonic Factory Solutions Co.,Ltd. パナソニック ファクトリーソリューションズ株式会社
Name
Drawing No.
Loc. No.
F4K1020-05A
1
2 3 4 5 6 7 8
A
B
C
D
E
F
1 2 3 4 5 6 7 8
A
B
C
D
E
F
Page. No.
Main Body Wiring : NPM-D3
(Encoder Connection FX,FY Axis)
N610159580+021AD
P021
1
2 3