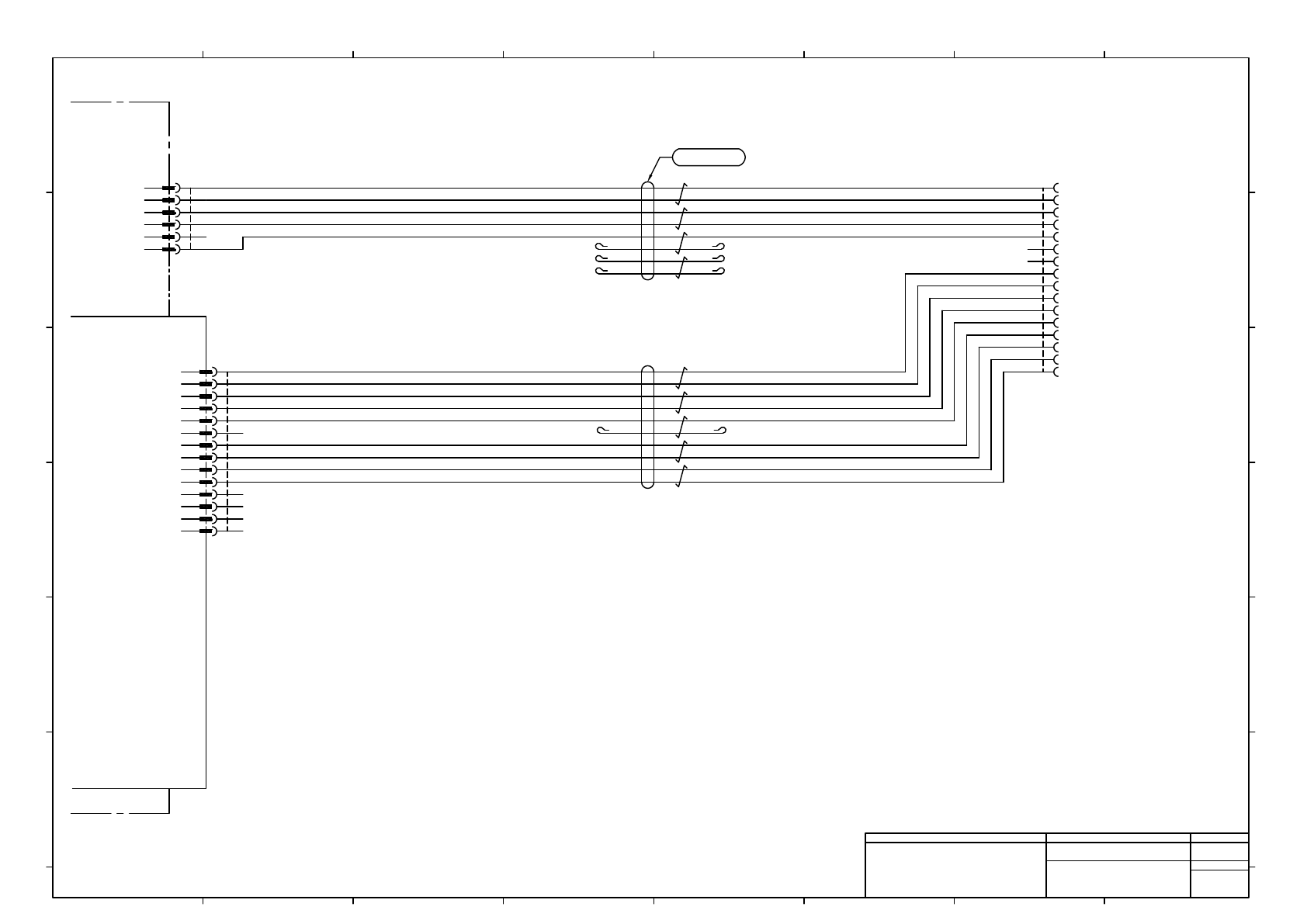
N7205A119B04(1)DX Wiring Diagram - 第111页
CN Board : I/O #1(AF) -K321A CNCLA 24VOUT 24GND 1 2 3 4 A_LKF_IN(IN210) A_CHK_IN(IN211) 24VOUT 5 6 7 8 CHECKA A_LCK_OT(OUT200) 9 10 11 12 CHECKA CNDB 1 2 3 4 24VOUT DBCHK_IN(IN010) N.C. 24GND JST DB_K321A PAP-04V-S 4 3 2…

For
Cart Unit (+A42B)
(BR)
Note1) Connector Pin arrangement is not sequential.
CNCBR
1
2
3
4
5
6
7
8
9
10
11
12
13
14
TxD8A+
TxD8A-
RxD8A+
RxD8A-
GND
N.C.
IN703
IN705
T2
Si8
T3
Si9
T2R
T3R
CAR24VP
JST
CBR_K313B
PUDP-14V-S
1
2
3
4
5
6
7
8
9
10
11
12
13
14
MTKC002487AE
BK/WH
BK
RD/WH
RD
GN/WH
GN
JAE
CART.BR
DM1R016PA1
8
14
6
13
5
16
4
3
12
11
15
7
9
10
1
2
Note1)
-K313B
PDG14042A
CN Board : Safety #2
+A11B
Power Unit #2(Bst)
1
2
3
4
5
6
P24
GND
P24
GND
N.C.
FG
2
AMP
CAR24VRA11B
177901-1
6
5
4
3
2
1
2464C(BPF)VVP AWG#24×5P-B
BN/WH
BN
YE/WH
YE
GN/WH
GN
BK/WH
BK
RD/WH
RD
YE/WH
YE
2464C(BPF)VVP AWG#20×4P-B
2464-1061/ⅡA(PF)LF 3P×20AWG
2
2464-1061/ⅡA(PF)LF 5P×24AWG
2
2
177903-1
2
3 2 4
Panasonic Factory Solutions Co.,Ltd. パナソニック ファクトリーソリューションズ株式会社
Name
Drawing No.
Loc. No.
F4K1020-05A
1
2 3 4 5 6 7 8
A
B
C
D
E
F
1 2 3 4 5 6 7 8
A
B
C
D
E
F
Page. No.
Main Body Wiring (NPM-DX)
(Cart I/F : BR)
MTKA001071+053AE
P053

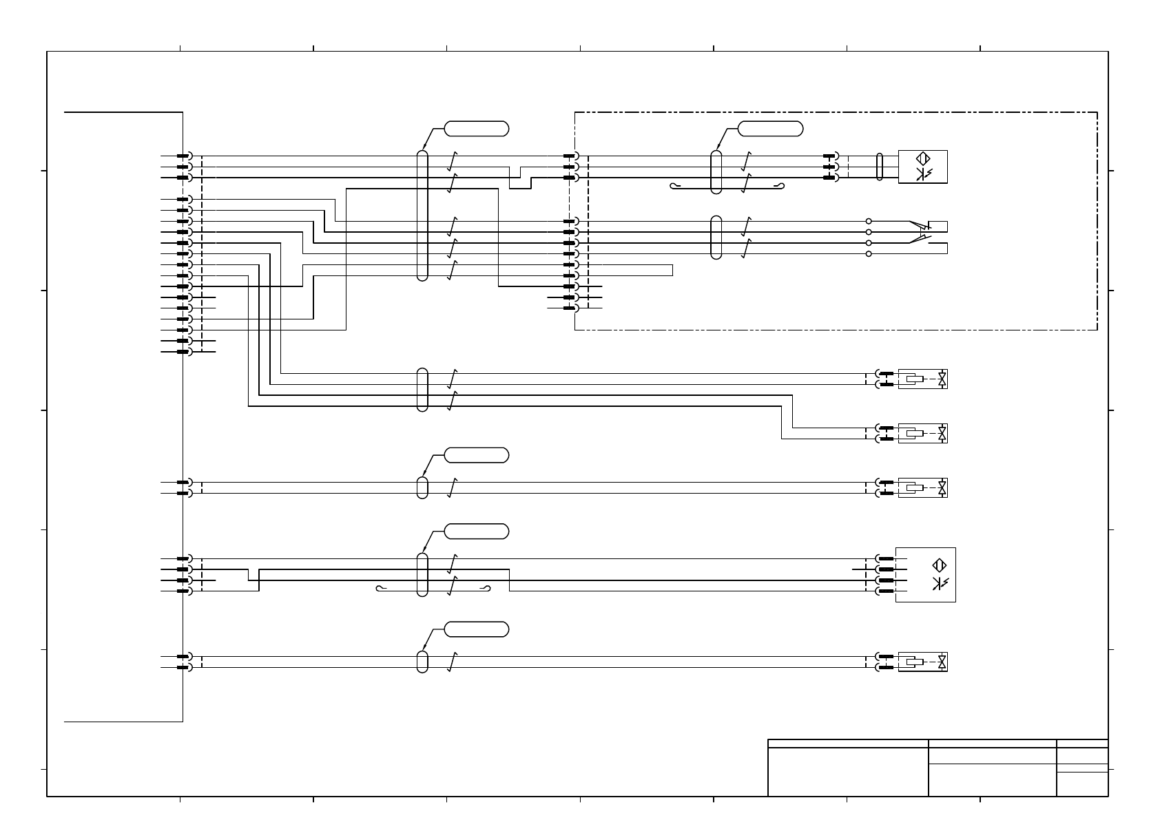
CN Board : I/O #1(AF)
-K321A
CNCLA
24VOUT
24GND
1
2
3
4
A_LKF_IN(IN210)
A_CHK_IN(IN211)
24VOUT
5
6
7
8
CHECKA
A_LCK_OT(OUT200)
9
10
11
12
CHECKA
CNDB
1
2
3
4
24VOUT
DBCHK_IN(IN010)
N.C.
24GND
JST
DB_K321A
PAP-04V-S
4
3
2
1
PDG14041
24GND
A_LKF_OT(OUT202)
CNCRA
CHECHA
A_CUT_OT(OUT201)
1
2
A_FIX_IN(IN212)
13
14
A_CNK_IN(IN213)
-B1210
D-M9N
BN
BK
BU
SMC
Cart lock
Release Confirmation : AF
AMP
B1210R
177899-1
3
2
1
AMP
B1210/1714P
177907-1
3
2
1
Cart Setting Check : AF
-R4200
VQZ1321-5LOZ1-M5-X573-Q
SMC
Cart Lock : AF
-R4202
VQZ1321-5LOZ1-M5-X573-Q
SMC
Cart Lock Release : AF
SMC
R4200R
SY100-29-1
-
+
SMC
R4202R
SY100-29-1
-
+
-R4201
VQZ1121-5LOZ1-M5-F-X561-Q
SMC
Tape Cutter : AF
SMC
R4201R
SY100-29-1
-
+
BN/WH
BN
YE/WH
YE
GN/WH
GN
BK/WH
BK
RD/WH
RD
Dust Box Detection : AF
JST
B1010R
PAP-04V-S
4
3
2
1
BK/WH
BK
RD/WH
RD
2464C(BPF)VVP AWG#24×2P-B
UL1007 24AWG BU
MTKC002488AE
MTKC002491AE
BK/WH
BK
RD/WH
RD
2464C(BPF)VVP AWG#24×2P-B
MTKC002489AD
BK/WH
BK
RD/WH
RD
2464C(BPF)VVP AWG#24×2P-B
BK/WH
BK
RD/WH
RD
2464C(BPF)VVP AWG#24×2P-B
JST
CRA_K321A
PAP-02V-S
2
1
2464C(BPF)VVP AWG#24×1P-B
BK
BK/WH
MTKC002490AE
15
16
17
18
24GND
JST
CLA_K321A
PUDP-18V-S
1
2
3
4
5
6
7
8
9
10
11
12
13
14
15
16
17
18
JST
FCDLFP
J21DPM-12V-KX
B6
A6
B5
A5
B4
A4
B3
A3
B2
A2
B1
A1
JST
FCDLR
J21DF-12V-KX-L
A1
B1
A2
B2
A3
B3
A4
B4
A5
B5
A6
B6
CNBL
1
2
24VOUT
VL_OT(OUT032)
JST
BL_K321A
PAP-02V-S
2
1
2464C(BPF)VVP AWG#24×1P-B
BK
BK/WH
MTKC002492AE
SMC
R4032R
SY100-29-1
-
+
Blow Switch Valve : AF
-R4032
VQZ212-5MOZ1-M5-X550
SMC
MTKA001087** : Feeder cart drive unit(Left Side)
-S3211
D4N-1122
31 32
13 14
OMRON
31
N0.5-3.7
JST
32
13
14
S3211/3715
24GND
24VOUT
24VOUT
24VOUT
24GND
2464C(BPF)VVP AWG#24×5P-B
VQZ1321-5LOZ1-M5-X562-Q
3
VQZ1321-5LOZ1-M5-X562-Q
3
5
P24
OUT1
OUT2
GND
1
2
3
4
-B1010
PM-K65
Panasonic
5
5
5
5
4
MTKA001086**
Panasonic Factory Solutions Co.,Ltd. パナソニック ファクトリーソリューションズ株式会社
Name
Drawing No.
Loc. No.
F4K1020-05A
1
2 3 4 5 6 7 8
A
B
C
D
E
F
1 2 3 4 5 6 7 8
A
B
C
D
E
F
Page. No.
Main Body Wiring (NPM-DX)
(Cart Senser : AF)
MTKA001071+054AF
P054
3
3
3
3
4

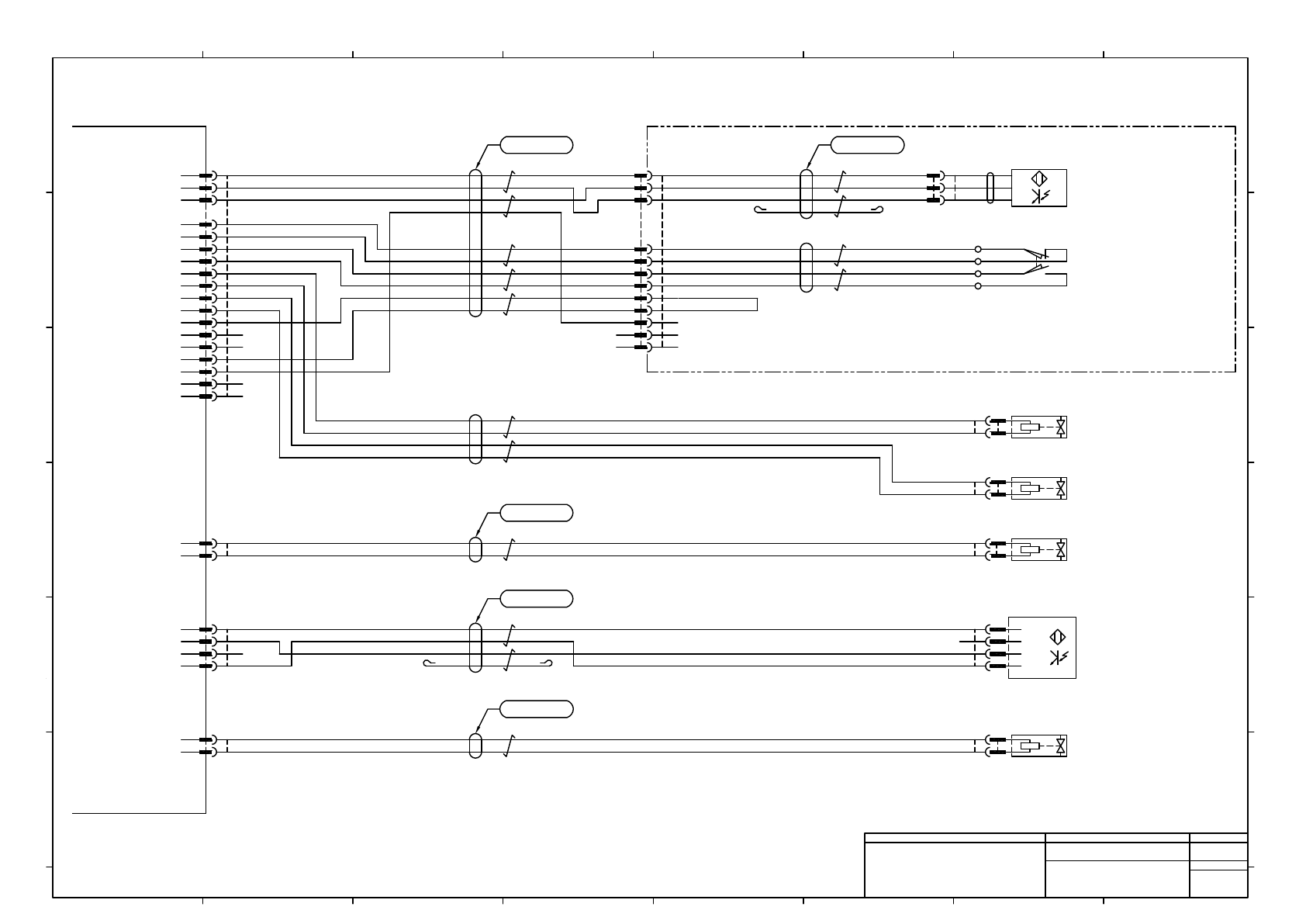
CN Board : I/O #2(AR)
-K322A
CNCLA
CNDB
1
2
3
4
24VOUT
DBCHK_IN(IN110)
NC
24GND
JST
DB_K322A
PAP-04V-S
4
3
2
1
CNCRA
CHECHA
A_CUT_OT(OUT205)
1
2
-B1214
D-M9N
BN
BK
BU
SMC
Cart lock
Release Confirmation : AR
AMP
B1214R
177899-1
3
2
1
AMP
B1214/1710P
177907-1
3
2
1
-R4204
VQZ1321-5LOZ1-M5-X574-Q
SMC
Cart Lock : AR
-R4206
VQZ1321-5LOZ1-M5-X574-Q
SMC
Cart Lock Release : AR
SMC
R4204R
SY100-29-1
-
+
SMC
R4206R
SY100-29-1
-
+
-R4205
VQZ1121-5LOZ1-M5-F-X561-Q
SMC
Tape Cutter : AR
SMC
R4205R
SY100-29-1
-
+
Dust Box Detection : AR
JST
B1110R
PAP-04V-S
4
3
2
1
BK/WH
BK
RD/WH
RD
UL1007 24AWG BU
MTKC002493AE
MTKC002496AE
BK/WH
BK
RD/WH
RD
MTKC002494AD
BK/WH
BK
RD/WH
RD
JST
CRA_K322A
PAP-02V-S
2
1
BK
BK/WH
MTKC002495AE
24VOUT
24GND
A_LKF_IN(IN214)
A_CHK_IN(IN215)
CHECKA
A_LCK_OT(OUT204)
CHECKA
24GND
A_LKF_OT(OUT206)
A_FIX_IN(IN216)
A_CNK_IN(IN217)
24VOUT
24GND
1
18
JST
CLA_K322A
PUDP-18V-S
1
2
3
4
5
6
7
8
9
10
11
12
13
14
15
16
17
18
PDG14041
CNBL
1
2
24VOUT
VL_OT(OUT132)
JST
BL_K322A
PAP-02V-S
2
1
BK
BK/WH
MTKC002497AD
SMC
R4132R
SY100-29-1
-
+
Blow Switch Valve : AR
-R4132
VQZ212-5MOZ1-M5-X550
SMC
MTKA001086** : Feeder cart drive unit(Right Side)
Cart Setting Check : AR
-S3215
D4N-1122
31 32
13 14
OMRON
31
N0.5-3.7
JST
32
13
14
S3215/3711
JST
FCDRRP
J21DPM-12V-KX
B6
A6
B5
A5
B4
A4
B3
A3
B2
A2
B1
A1
JST
FCDRR
J21DF-12V-KX-L
A1
B1
A2
B2
A3
B3
A4
B4
A5
B5
A6
B6
2
3
4
5
6
7
8
9
10
11
12
13
14
15
16
17
24GND
24GND
24VOUT
24VOUT
24VOUT
BN/WH
BN
YE/WH
YE
GN/WH
GN
BK/WH
BK
RD/WH
RD
BK/WH
BK
RD/WH
RD
2464C(BPF)VVP AWG#24×2P-B
2464C(BPF)VVP AWG#24×2P-B
2464C(BPF)VVP AWG#24×2P-B
2464C(BPF)VVP AWG#24×2P-B
2464C(BPF)VVP AWG#24×1P-B
2464C(BPF)VVP AWG#24×1P-B
2464C(BPF)VVP AWG#24×5P-B
5
P24
OUT1
OUT2
GND
1
2
3
4
-B1110
PM-K65
Panasonic
VQZ1321-5LOZ1-M5-X562-Q
3
VQZ1321-5LOZ1-M5-X562-Q
3
3
2
6
5
10
12
9
11
14
17
13
15
16
3
5 3
5 3
5
5
4
4
MTKA001992**
Panasonic Factory Solutions Co.,Ltd. パナソニック ファクトリーソリューションズ株式会社
Name
Drawing No.
Loc. No.
F4K1020-05A
1
2 3 4 5 6 7 8
A
B
C
D
E
F
1 2 3 4 5 6 7 8
A
B
C
D
E
F
Page. No.
Main Body Wiring (NPM-DX)
(Cart Senser : AR)
MTKA001071+055AF
P055
3