N7205A119B04(1)DX Wiring Diagram - 第201页
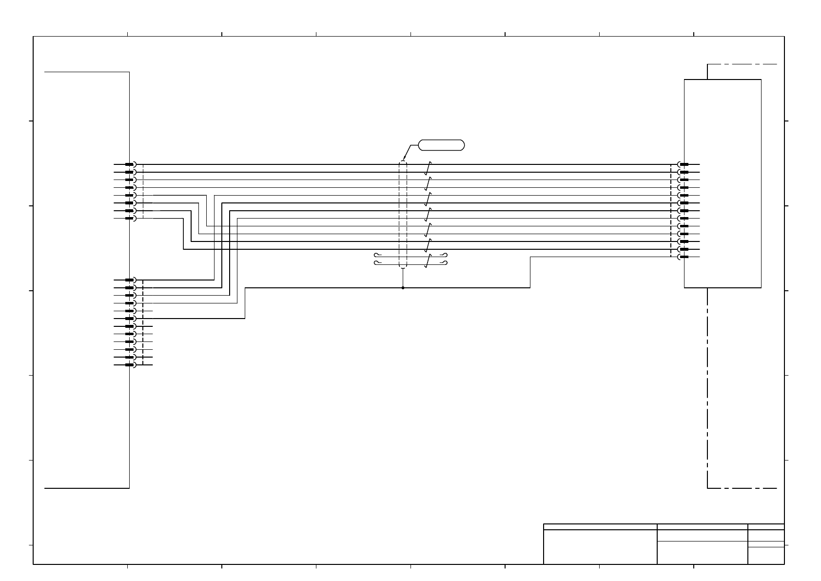
Y-axis Interference Detection : Bst MTKC001234AD P24 OUT IN GND 1 2 3 4 -B113B -K331B PPE0AD CN7 BK RD GN WH BN YE RMFEV-P(2103) AWG23/6C FGBFX3 R1.25-4 JST FGBFY1 R1.25-4 JST +24V 24G ILK01 1 2 3 JST 7K331B PAP-03V-S 3 …

Note1) Connector pin arrangement is not sequential.
CN3
-K331B
PPE0AD
CN1
1
5
2
6
3
7
IO1
4
8
9
IO2
10
IO3
GND
F.G
11
12
13
JST
1K335/6
PAP-13V-S
13
12
11
10
9
8
4
7
3
6
2
5
1
MTKC000653AD
LED Lighting
Control Board #3
-K335B
PLU0A1
-E001B
LED Lighting Board #3
Area Camera
LED Lighting (BF)
CH1_A
CH1_K
CH2_A
CH2_K
CH3_A
CH3_K
CH4_A
CH4_K
Note1)
2
6
7
8
3
4
5
1
#1_A
#1_K
24G
LTYPE0
LTYPE1
LTYPE2
#2_A
#2_K
1
2
7
8
4
11
3
5
6
9
10
12
#3_A
#3_K
#4_A
#4_K
GND
FG
JST
CN4
PUDP-12V-S
1
2
7
8
4
11
3
5
6
9
10
12
Note1)
LTEMP
N.C.
5V
GND
N.C.
FG
CN4
JST
CN3
PUDP-08V-S
1
2
7
8
3
4
5
6
Note1)
3
5
3K331/2
4
4K331/2
4
CMX/2464-1061/ⅡA-SB LF 7P×26AWG
GY/RD2
GY/BK2
OG/RD2
OG/BK2
PK/RD1
PK/BK1
YE/RD1
YE/BK1
WH/RD1
WH/BK1
OG/RD1
OG/BK1
GY/RD1
GY/BK1
Panasonic Factory Solutions Co.,Ltd. パナソニック ファクトリーソリューションズ株式会社
Name
Drawing No.
Loc. No.
F4K1020-05A
1
2 3 4 5 6 7 8
A
B
C
D
E
F
1 2 3 4 5 6 7 8
A
B
C
D
E
F
Page. No.
XY Unit (NPM-DX)
(LED Lighting 1 Wiring : Bst)
MTKA001078+027AF
P027
4

Y-axis Interference
Detection : Bst
MTKC001234AD
P24
OUT
IN
GND
1
2
3
4
-B113B
-K331B
PPE0AD
CN7
BK
RD
GN
WH
BN
YE
RMFEV-P(2103) AWG23/6C
FGBFX3
R1.25-4
JST
FGBFY1
R1.25-4
JST
+24V
24G
ILK01
1
2
3
JST
7K331B
PAP-03V-S
3
2
1
JST
B113BR
PAP-04V-S
4
3
2
1
LED Lighting
Control Board #3
2
RMFEV(2517) AWG23(0.3)/6C
2
4 3
7K331B
3
Panasonic Factory Solutions Co.,Ltd. パナソニック ファクトリーソリューションズ株式会社
Name
Drawing No.
Loc. No.
F4K1020-05A
1
2 3 4 5 6 7 8
A
B
C
D
E
F
1 2 3 4 5 6 7 8
A
B
C
D
E
F
Page. No.
XY Unit (NPM-DX)
(Interference Sensor Wiring : Bst)
MTKA001078+028AE
P028

BFX-axis Cooling FAN
BFX軸冷却ファン
CN5
-K331B
PPE0AD
S5V
GND
S_D+
1
2
3
S_D-
4
CN14
24G
NC
FAN ALM0
1
2
3
24VOUT
4
JST
CN14
PAP-04V-S
4
3
2
1
LED Lighting
Control Board #3
N.C.
5
FG
6
1
JST
CN5
PAP-06V-S
4
3
2
1
6
5
MTNS000184**
1
Hight Detect Sensor
(OPTION)
LASER
SENSOR
-B111B
ZX2-LD50-51
OMRON
BN
RD
WH
BK
BU
BK
MTKA005489** : HEIGHT SENSOR Assy
MTKA002392** : X-Axis:NPM-DX
2
M
-G111B
109P0424N7D04
BK
YE
RD
Sanyo Denki
109P0424H7D38
3
MTND000014**
3
14K331/2
3
5K331/2
3
Panasonic Factory Solutions Co.,Ltd. パナソニック ファクトリーソリューションズ株式会社
Name
Drawing No.
Loc. No.
F4K1020-05A
1
2 3 4 5 6 7 8
A
B
C
D
E
F
1 2 3 4 5 6 7 8
A
B
C
D
E
F
Page. No.
XY Unit (NPM-DX)
(Cooling FAN Wiring : BF)
MTKA001078+029AD
P029