N7205A119B04(1)DX Wiring Diagram - 第279页
-A01 NEC PC 9 8 7 6 5 4 3 2 DEU-9SF-F0 RS232C1 JAE 1 BK BK/WH RD DCD RXD TXD DTR GND DSR RTS CTS 1 2 3 4 5 6 7 8 9 RS232C1 RD/WH For BCR station (Left side) 1 2 3 4 5 6 7 8 9 9 8 7 6 5 4 3 2 DEU-9SF-F0 RS232C2 JAE 1 BK B…

L
N
PC
ACIN
-A01
NEC
W
1
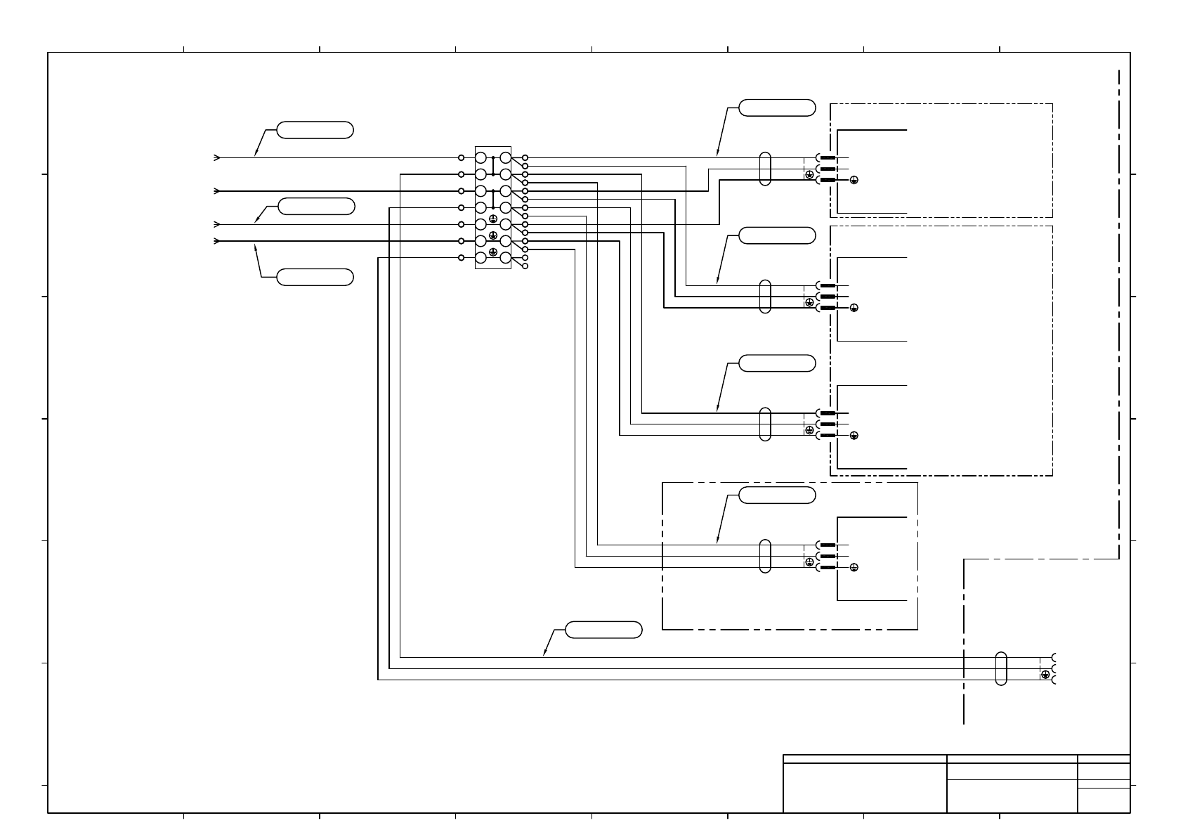
ACIN-A01
KS-31A GTCE 3×1.0sq 4m
BN
BU
GN/YE
KAWASAKI DENSEN
W
1
ACIN-K901
KS-31A GTCE 3×1.0sq 4m
BN
BU
GN/YE
KAWASAKI DENSEN
L
N
HUB
ACIN
-K901
DGS-3200-10
D-Link Japan
L
N
HUB
ACIN
-K902
DGS-1016D
D-Link Japan
L11cX132
L11bX132
AI 1,5-10 BK
PHOENIX CONTACT
L11eX132
N11bX132
N11cX132
N11eX132
W
1
ACIN-K902
KS-31A GTCE 3×1.0sq 4m
BN
BU
GN/YE
KAWASAKI DENSEN
L11aX132
AI 2,5-10 BU
PHOENIX CONTACT
N11aX132
W
1
ACIN-A02
KS-31A GTCE 3×1.0sq 4m
BN
BU
GN/YE
KAWASAKI DENSEN
L
N
power supply unit
ACIN
-A02
LNB
L11fX132
N11fX132
(OPTION)
W
1
AC200
KS-31A GTCE 3×1.0sq 4m
BN
BU
GN/YE
KAWASAKI DENSEN
L11dX132
AI 1,5-10 BK
N11dX132
To
Monitor display
N11
L11
-X132
TB-X132(F000070)
1 1
2 2
3 3
4 4
5 5
6 6
7 7
PHOENIX CONTACT
N610142669AA
N610142670AA
N610126570AA
N610126576AA
N610126571AB
N610126572AA
N610126573AA
(OPTION) N610130583** HUB Unit
(OPTION) N610080806** FA PC KIT
N610126583AA
(OPTION)
N610126536** PDA Support Unit(H)
1
1
Panasonic Factory Solutions Co.,Ltd. パナソニック ファクトリーソリューションズ株式会社
Name
Drawing No.
Loc. No.
F4K1020-05A
1
2 3 4 5 6 7 8
A
B
C
D
E
F
1 2 3 4 5 6 7 8
A
B
C
D
E
F
Page. No.
POWER UNIT(Electric Parts):NPM-D
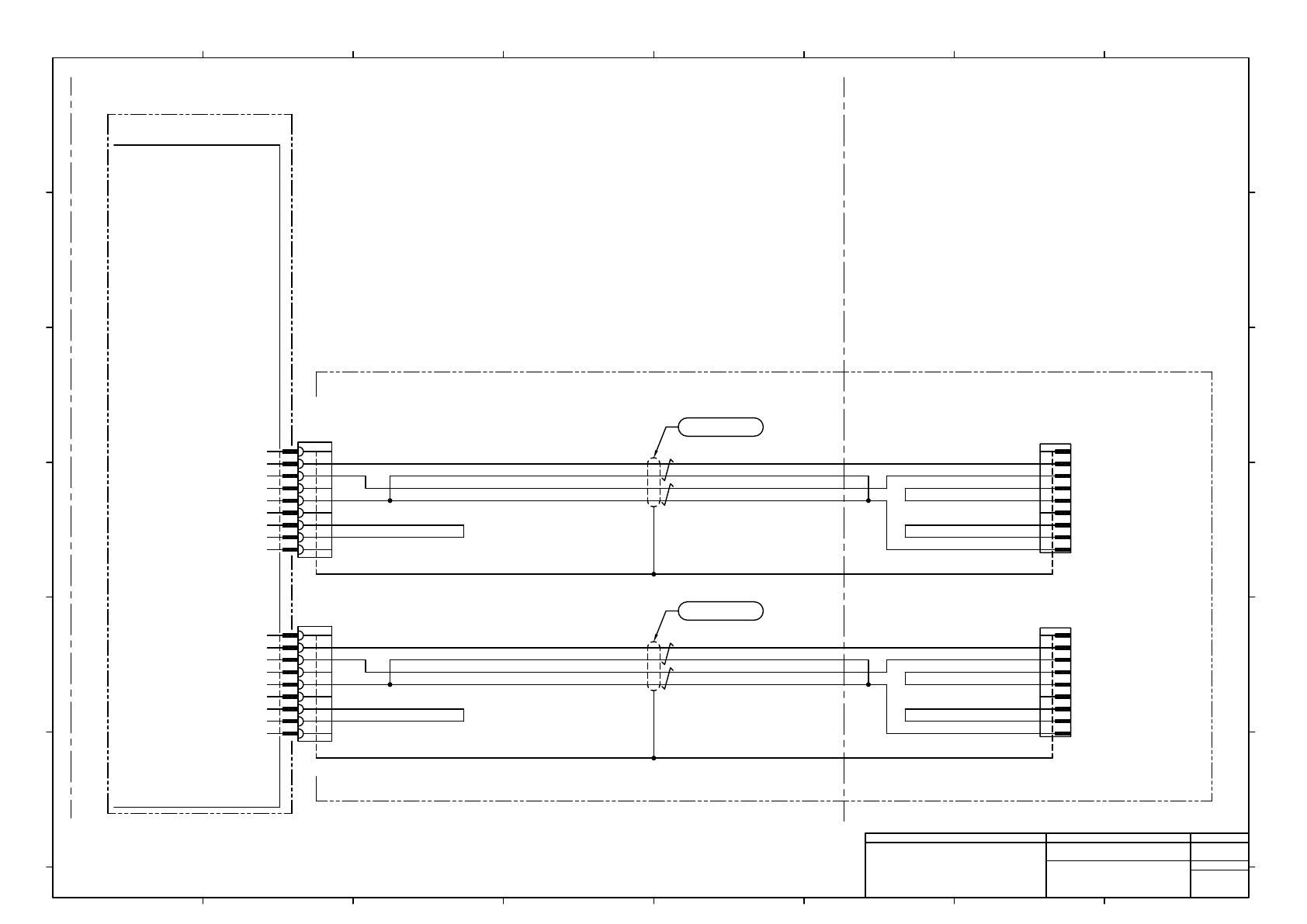
AC wiring
N610130584+003AC
P003
UL1015 14AWG GN/YE
UL1015 14AWG GN/YE
UL1015 14AWG BK
UL1015 14AWG BK
L11 P002-7C
N11 P002-7C
E(X132) P002-4D
E(T001) P002-7C

-A01
NEC
PC
9
8
7
6
5
4
3
2
DEU-9SF-F0
RS232C1
JAE
1
BK
BK/WH
RD
DCD
RXD
TXD
DTR
GND
DSR
RTS
CTS
1
2
3
4
5
6
7
8
9
RS232C1
RD/WH
For
BCR station
(Left side)
1
2
3
4
5
6
7
8
9
9
8
7
6
5
4
3
2
DEU-9SF-F0
RS232C2
JAE
1
BK
BK/WH
RD
DCD
RXD
TXD
DTR
GND
DSR
RTS
CTS
1
2
3
4
5
6
7
8
9
RS232C2
RD/WH
For
BCR station
(Right side)
1
2
3
4
5
6
7
8
9
DEU-9PF-F0
BCR-L
JAE
DEU-9PF-F0
BCR-R
JAE
(OPTION)
(OPTION)
N610126579AB
N610126580AB
BU UL#24 80/300-0.2mm2
BU UL#24 80/300-0.2mm2
2464C(BPF)VSVP AWG#24×2P-B
2464C(BPF)VSVP AWG#24×2P-B
(OPTION)
N610080806** FA PC KIT
UL1007 24AWG BU BU
UL1007 24AWG BU BU
UL1007 24AWG BU BU
UL1007 24AWG BU BU
2464-1061/ⅡA-SBX(PF) LF 2P×24AWG
1
2464-1061/ⅡA-SBX(PF) LF 2P×24AWG
1
1
1
Panasonic Factory Solutions Co.,Ltd. パナソニック ファクトリーソリューションズ株式会社
Name
Drawing No.
Loc. No.
F4K1020-05A
1
2 3 4 5 6 7 8
A
B
C
D
E
F
1 2 3 4 5 6 7 8
A
B
C
D
E
F
Page. No.
POWER UNIT(Electric Parts):NPM-D
BCR wiring
N610130584+004AC
P004