N7205A119B04(1)DX Wiring Diagram - 第282页
在线预览 N7205A119B04(1)DX Wiring Diagram PDF 文档。

4.
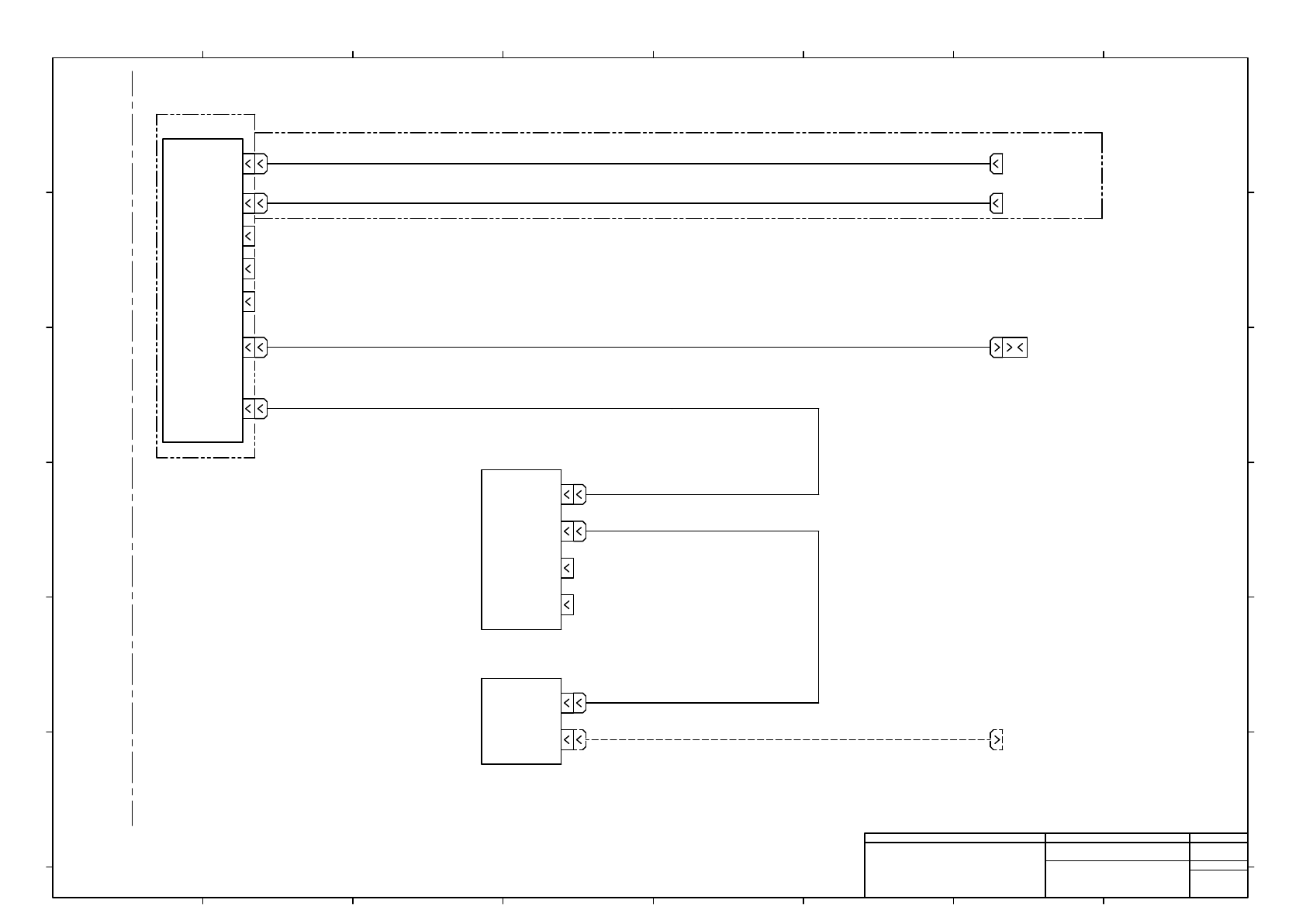
LOAD WIRING DIAGRAM OPTION
負荷配線図 オプション
4-8 HUB UNIT(ELECTRIC PARTS)
ハブユニット(制御部品)
EJM8DB-10-408-00

-K901
DGS-3000-10TC
D-Link Japan
8
9
LAN(LWS)
Nihon Electric Wire & Cable
STPC26-5E(LB)-S130C
-A01
NEC
100B-T
1000B-T
PC
Nihon Electric Wire & Cable
STPC26-5E(LB)-S140C
HUB
16
1~15
MTNW000193AA
MTNW000194AA
HUB
-K902
DGS-1016D
D-Link Japan
Nihon Electric Wire & Cable
STPC26-5E(LB)-S030C
MTNW000160AA
1~7
KANEKO CORD
MD6P(M-F)L=1800
KEY
N510022993AA
USB
(Rear)
MOUSE
USB
(Rear)
USB
(Front)
LAN2A01
LAN1A01
P8K901
P9K901
P16K902
Conveyor L : NPM-D 1~15
Conveyor R : NPM-D 16~30
10
KANEKO CORD
MD6P(M-F)L=1800
N510022993AA
KEY BOARD
MOUSE
N610126535** : LNB Service Kit
(OPTION)
N610080806** FA PC KIT
(OPTION)
N510051861AA
KANEKO CORD
B841S-88GF-H001
Panasonic Factory Solutions Co.,Ltd. パナソニック ファクトリーソリューションズ株式会社
Name
Drawing No.
Loc. No.
F4K1020-05A
1
2 3 4 5 6 7 8
A
B
C
D
E
F
1 2 3 4 5 6 7 8
A
B
C
D
E
F
Page. No.
HUB UNIT(Electric Parts):NPM-D
PC-Load wiring
N610130583+002AC
P002