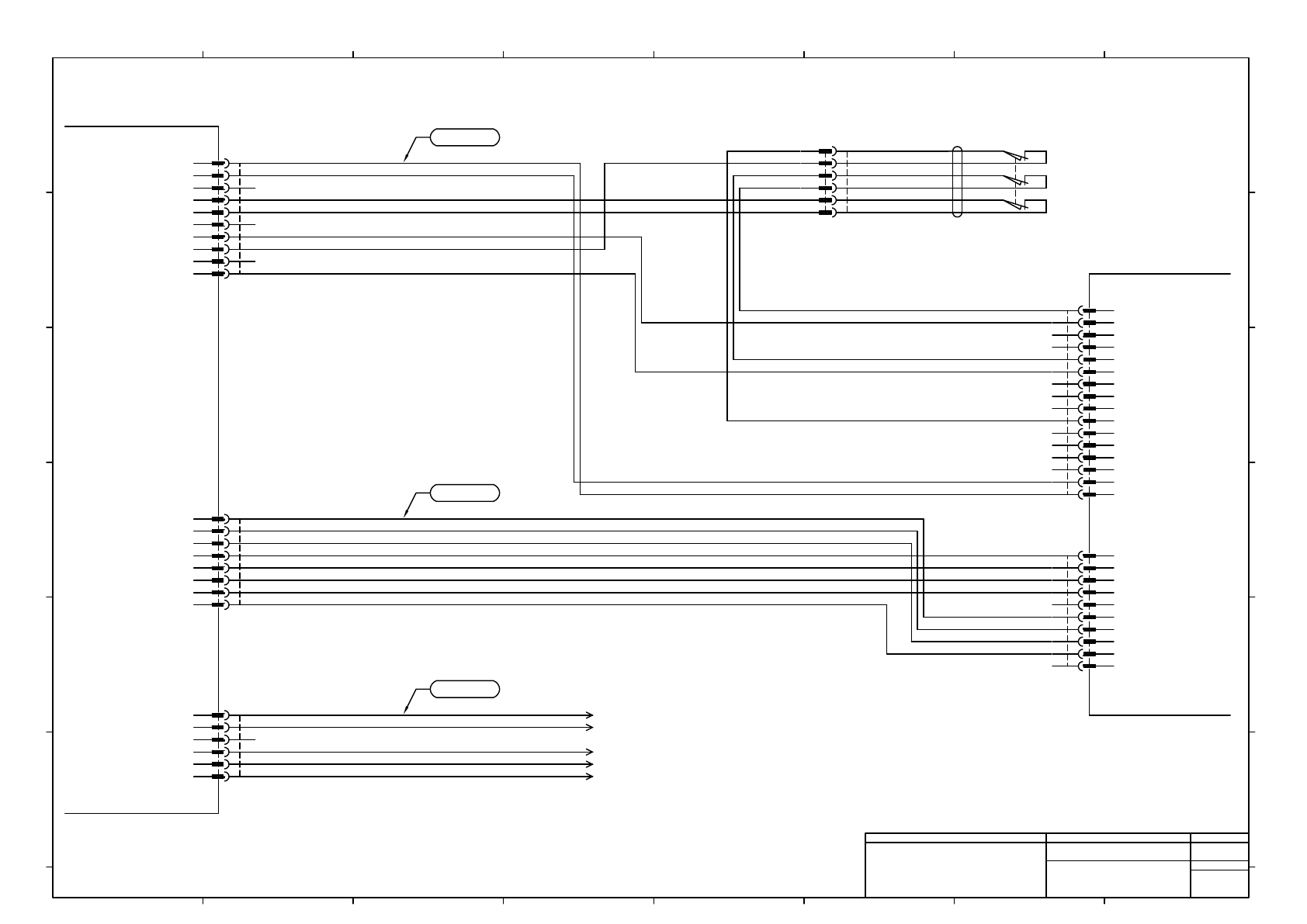
N7205A119B04(1)DX Wiring Diagram - 第309页
G9SC-400-CNP4E PNF0AL-AA -S301 HS6B-03B01-TK2227-600 N610055818AB BU BU/WH BN BN/WH OG OG/WH IDEC N610102174+006AA-7D +24V N610102174+006AA-7D SF-RES N610102174+006AA-7E CVR-ON N610102174+006AA-7E RLY-ON N610102174+006AA…

MC02CX PNF0AL-AA
Panasonic Factory Solutions Co.,Ltd. パナソニック ファクトリーソリューションズ株式会社
Name
Drawing No.
Loc. No.
F4K1020-05A
1
2 3 4 5 6 7 8
A
B
C
D
E
F
1 2 3 4 5 6 7 8
A
B
C
D
E
F
Page. No.
MULTIFUNCTIONAL TRANSFER UNIT
(PNF0AL to MC02 wiring)
N610102174+003AA
P003
CN10
RXD+
RXD-
TXD+
1
2
3
TXD-
EMG
4
5
6
PV24
CN1
PV24M
PV24M
PV24M
1
2
3
YILK
ZILK
4
5
6
VILK
PV24
PV24
PV24
7
8
9
PV24
PV24
10
11
12
PV24
CN4
PV24
COMREQ
PV24
1
2
3
BUSY
PV24
4
5
6
ERROR
PV24
PV24
7
8
9
PV24
10
11
12
CN6
PV24
FDSEL
GND
1
2
3
CN7
PV24
HEAD-ILK
GND
1
2
3
JAE
CN6MC0
IL-GM-3S-S3C2
3
2
1
JAE
CN7MC0
IL-GM-3S-S3C2
3
2
1
JAE
CN10MC0
IL-GM-6S-S3C2
6
5
4
3
2
1
JAE
CN1MC0
IL-GM-12S-S3C2
12
11
10
9
8
7
6
5
4
3
2
1
JAE
CN4MC0
IL-GM-12S-S3C2
12
11
10
9
8
7
6
5
4
3
2
1
N610102161AA
UL10368 AWG26 WH WH
UL10368 AWG26 WH WH
UL10368 AWG26 WH WH
UL10368 AWG26 WH WH
UL10368 AWG26 WH WH
UL10368 AWG26 WH WH
UL10368 AWG26 WH WH
UL10368 AWG26 WH WH
N610102160AA
UL1007 24AWG WH WH
UL1007 24AWG WH WH
UL1007 24AWG WH WH
UL1007 24AWG WH WH
UL1007 24AWG WH WH
UL1007 24AWG WH WH
UL1007 24AWG WH WH
UL1007 24AWG WH WH
UL1007 24AWG WH WH
U-TKVV 3P-AWG24
GN/WH
GN
BK/WH
BK
RD/WH
RD
N610102162AA
CN6
1
2
3
4
5
6
7
8
9
+24V-OUT
+24V-OUT
+24V-OUT
GND
GND
GND
GND
+24V-OUT
+24V-OUT
CN8
1
2
3
4
5
6
7
8
PV24
CONREQ
ERROR
BUSY
HEAD-ILK
GND
FDSEL
GND
CN7
1
2
3
4
5
6
TXD+
TXD-
RXD+
RXD-
EMG
GND
JST
CN6PNF
XHP-9
9
8
7
6
5
4
3
2
1
JST
CN7PNF
XHP-6
6
5
4
3
2
1
MOLEX
CN8PNF
51021-0800
8
7
6
5
4
3
2
1

G9SC-400-CNP4E
PNF0AL-AA
-S301
HS6B-03B01-TK2227-600
N610055818AB
BU
BU/WH
BN
BN/WH
OG
OG/WH
IDEC
N610102174+006AA-7D +24V
N610102174+006AA-7D SF-RES
N610102174+006AA-7E CVR-ON
N610102174+006AA-7E RLY-ON
N610102174+006AA-7E GND
Safety cover SW
1
1 1
Panasonic Factory Solutions Co.,Ltd. パナソニック ファクトリーソリューションズ株式会社
Name
Drawing No.
Loc. No.
F4K1020-05A
1
2 3 4 5 6 7 8
A
B
C
D
E
F
1 2 3 4 5 6 7 8
A
B
C
D
E
F
Page. No.
MULTIFUNCTIONAL TRANSFER UNIT
(DOORSW,SFRELAY wiring)
N610102174+004AB
P004
CN10
1
2
3
4
5
6
7
8
+24V-OUT
+24V-OUT
+24V-OUT
+24V
+24V
+24V
RLY-ON+
RLY-ON-
CN11
1
2
3
4
5
6
+24V
SF-RES
N.C.
CVR-ON
RLY-ON
GND
CN9
1
2
3
4
5
6
7
8
+24V
GND
N.C.
CVR+
CVR-
N.C.
RES+
RES+1
9
RES+2
10
RES-
JST
CN9PNF
XHP-10
1
2
3
4
5
6
7
8
9
10
JST
CN10PNF
XHP-8
8
7
6
5
4
3
2
1
MOLEX
CN11PNF
51021-0600
6
5
4
3
2
1
UL10368 AWG26 WH WH
UL10368 AWG26 WH WH
UL10368 AWG26 WH WH
UL10368 AWG26 WH WH
UL10368 AWG26 WH WH
N610102165AA
UL1007 24AWG WH WH
N610102163AA
UL1007 24AWG WH WH
UL1007 24AWG WH WH
UL1007 24AWG WH WH
UL1007 24AWG WH WH
UL1007 24AWG WH WH
UL1007 24AWG WH WH
UL1007 24AWG WH WH
CN2
+24V
+24V
+24V
1
2
3
RLY-ON+
N.C.
4
5
6
+24V-OUT
+24V-OUT
RLY-ON-
7
8
9
10
+24V-OUT
N.C.
UL1007 24AWG WH WH
N610102164AA
UL1007 24AWG WH WH
UL1007 24AWG WH WH
UL1007 24AWG WH WH
UL1007 24AWG BU BU
JST
CN2G9S
XHP-10
10
9
8
7
6
5
4
3
2
1
CN1
T22
T12/T31
N.C.
1
2
3
N.C.
T21
4
5
6
T32
N.C.
COM
7
8
9
10
N.C.
T11
POWER
CH1
CH2
11
12
13
OUTPUT
A2(GND)
14
15
16
A1(+24V)
JAE
CN1G9S
PS-D4C16-CA3-10
16
15
14
13
12
11
10
9
8
7
6
5
4
3
2
1
UL1007 24AWG BU BU
UL1007 24AWG BU BU
UL1007 24AWG BU BU
AMP
S301R
177901-1
6
5
4
3
2
1
AMP
S301P
177909-1
6
5
4
3
2
1
UL1007 24AWG BU BU
UL1007 24AWG BU BU

MC02CX
-R301
VQZ232-5MOZ1-M5-X550
SMC
A
A
B
B
Z
Z
VDD
GND
U
V
W
FG
SM
SSG
-M401
TS4602N1520(DC24V)
RD
WH
BK
GY
BU
BU/BK
GN
GN/BK
YE
YE/BK
RD
BK
TAMAGAWA
A
A
B
B
Z
Z
VDD
GND
U
V
W
FG
SM
SSG
-M402
TS4602N1520(DC24V)
RD
WH
BK
GY
BU
BU/BK
GN
GN/BK
YE
YE/BK
RD
BK
TAMAGAWA
TY-axis
motor
TS-axis
motor
溢れ検出
Overflow detection
自動供給
Auto supply
1
1
2
2
2
2
2
2
2
+V
OUT
0V
1
3
2
-B001
FX-301P
SUNX
1
3
2
CN-73-C1
BN
BK
BU
SUNX
N610051211AB
2
Panasonic Factory Solutions Co.,Ltd. パナソニック ファクトリーソリューションズ株式会社
Name
Drawing No.
Loc. No.
F4K1020-05A
1
2 3 4 5 6 7 8
A
B
C
D
E
F
1 2 3 4 5 6 7 8
A
B
C
D
E
F
Page. No.
MULTIFUNCTIONAL TRANSFER UNIT
(MTY,MTS wiring)
N610102174+005AC
P005
CN14
1
2
3
4
5
6
7
8
+24V
CLYLOW1
CLYLOW2
CLYLOW3
CLYLOW4
CLYLOW5
CLYLOW6
GND
JAE
CN14MC0
IL-GM-8S-S3C2
8
7
6
5
4
3
2
1
CN13
1
2
3
+24V
PIN
N.C.
JAE
CN13MC0
IL-GM-3S-S3C2
3
2
1
SMC
R301
SY100-29-1
-
+
BK/WH
BK
U-TKVV 1P-AWG24
N610102168AB
CN3
2
7
8
1
3
9
4
10
BU
BV
BW
FG
BA
/BA
BB
/BB
6
12
5
11
BMR
BMRR
VDD
GND
MOLEX
CN3MC0
5557-12R-210
2
7
8
1
3
9
4
10
6
12
5
11
MOLEX
M402R
43025-1200
1
7
8
2
4
10
5
11
6
12
9
3
MOLEX
M402P
43020-1200
3
9
12
6
11
5
10
4
2
8
7
1
UL1007 22AWG WH WH
N610102167AA
UL1007 22AWG WH WH
UL1007 24AWG WH WH
UL1007 24AWG WH WH
UL1007 22AWG WH WH
UL1007 22AWG WH WH
UL1007 24AWG WH WH
UL1007 24AWG WH WH
UL1007 24AWG WH WH
UL1007 24AWG WH WH
UL1007 24AWG WH WH
UL1007 24AWG WH WH
2
2
CN2
2
7
8
1
3
9
4
10
AU
AV
AW
FG
AA
/AA
AB
/AB
6
12
5
11
AMR
AMRR
VDD
GND
MOLEX
CN2MC0
5557-12R-210
2
7
8
1
3
9
4
10
6
12
5
11
MOLEX
M401R
43025-1200
1
7
8
2
4
10
5
11
6
12
9
3
MOLEX
M401P
43020-1200
3
9
12
6
11
5
10
4
2
8
7
1
UL1007 22AWG WH WH
N610102166AA
UL1007 22AWG WH WH
UL1007 24AWG WH WH
UL1007 24AWG WH WH
UL1007 22AWG WH WH
UL1007 22AWG WH WH
UL1007 24AWG WH WH
UL1007 24AWG WH WH
UL1007 24AWG WH WH
UL1007 24AWG WH WH
UL1007 24AWG WH WH
UL1007 24AWG WH WH