N7205A119B04(1)DX Wiring Diagram - 第311页
PMC0AC SK-P-QMSF2 OPERATING-SW N610102174+004AA-4E +24V N610102174+004AA-4E SF-RES N610102174+004AA-4F CVR-ON N610102174+004AA-4F RLY-ON N610102174+004AA-4F GND Panasonic Factory Solutions Co.,Ltd. パナソニック ファクトリーソリューションズ株…

MC02CX
-R301
VQZ232-5MOZ1-M5-X550
SMC
A
A
B
B
Z
Z
VDD
GND
U
V
W
FG
SM
SSG
-M401
TS4602N1520(DC24V)
RD
WH
BK
GY
BU
BU/BK
GN
GN/BK
YE
YE/BK
RD
BK
TAMAGAWA
A
A
B
B
Z
Z
VDD
GND
U
V
W
FG
SM
SSG
-M402
TS4602N1520(DC24V)
RD
WH
BK
GY
BU
BU/BK
GN
GN/BK
YE
YE/BK
RD
BK
TAMAGAWA
TY-axis
motor
TS-axis
motor
溢れ検出
Overflow detection
自動供給
Auto supply
1
1
2
2
2
2
2
2
2
+V
OUT
0V
1
3
2
-B001
FX-301P
SUNX
1
3
2
CN-73-C1
BN
BK
BU
SUNX
N610051211AB
2
Panasonic Factory Solutions Co.,Ltd. パナソニック ファクトリーソリューションズ株式会社
Name
Drawing No.
Loc. No.
F4K1020-05A
1
2 3 4 5 6 7 8
A
B
C
D
E
F
1 2 3 4 5 6 7 8
A
B
C
D
E
F
Page. No.
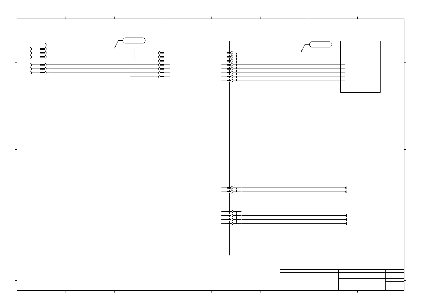
MULTIFUNCTIONAL TRANSFER UNIT
(MTY,MTS wiring)
N610102174+005AC
P005
CN14
1
2
3
4
5
6
7
8
+24V
CLYLOW1
CLYLOW2
CLYLOW3
CLYLOW4
CLYLOW5
CLYLOW6
GND
JAE
CN14MC0
IL-GM-8S-S3C2
8
7
6
5
4
3
2
1
CN13
1
2
3
+24V
PIN
N.C.
JAE
CN13MC0
IL-GM-3S-S3C2
3
2
1
SMC
R301
SY100-29-1
-
+
BK/WH
BK
U-TKVV 1P-AWG24
N610102168AB
CN3
2
7
8
1
3
9
4
10
BU
BV
BW
FG
BA
/BA
BB
/BB
6
12
5
11
BMR
BMRR
VDD
GND
MOLEX
CN3MC0
5557-12R-210
2
7
8
1
3
9
4
10
6
12
5
11
MOLEX
M402R
43025-1200
1
7
8
2
4
10
5
11
6
12
9
3
MOLEX
M402P
43020-1200
3
9
12
6
11
5
10
4
2
8
7
1
UL1007 22AWG WH WH
N610102167AA
UL1007 22AWG WH WH
UL1007 24AWG WH WH
UL1007 24AWG WH WH
UL1007 22AWG WH WH
UL1007 22AWG WH WH
UL1007 24AWG WH WH
UL1007 24AWG WH WH
UL1007 24AWG WH WH
UL1007 24AWG WH WH
UL1007 24AWG WH WH
UL1007 24AWG WH WH
2
2
CN2
2
7
8
1
3
9
4
10
AU
AV
AW
FG
AA
/AA
AB
/AB
6
12
5
11
AMR
AMRR
VDD
GND
MOLEX
CN2MC0
5557-12R-210
2
7
8
1
3
9
4
10
6
12
5
11
MOLEX
M401R
43025-1200
1
7
8
2
4
10
5
11
6
12
9
3
MOLEX
M401P
43020-1200
3
9
12
6
11
5
10
4
2
8
7
1
UL1007 22AWG WH WH
N610102166AA
UL1007 22AWG WH WH
UL1007 24AWG WH WH
UL1007 24AWG WH WH
UL1007 22AWG WH WH
UL1007 22AWG WH WH
UL1007 24AWG WH WH
UL1007 24AWG WH WH
UL1007 24AWG WH WH
UL1007 24AWG WH WH
UL1007 24AWG WH WH
UL1007 24AWG WH WH

PMC0AC
SK-P-QMSF2
OPERATING-SW
N610102174+004AA-4E +24V
N610102174+004AA-4E SF-RES
N610102174+004AA-4F CVR-ON
N610102174+004AA-4F RLY-ON
N610102174+004AA-4F GND
Panasonic Factory Solutions Co.,Ltd. パナソニック ファクトリーソリューションズ株式会社
Name
Drawing No.
Loc. No.
F4K1020-05A
1
2 3 4 5 6 7 8
A
B
C
D
E
F
1 2 3 4 5 6 7 8
A
B
C
D
E
F
Page. No.
MULTIFUNCTIONAL TRANSFER UNIT
(PMC0AC wiring)
N610102174+006AA
P006
6
5
4
1
2
3
CN1A
54984-0619
MOLEX
CN5
+24V
+24V
COMREQ
1
2
3
GND
RS485+
4
5
6
7
RS485-
FDSEL
MOLEX
CN5PNF
51021-0700
7
6
5
4
3
2
1
UL10368 AWG26 WH WH
N610069408AA
UL10368 AWG26 WH WH
UL10368 AWG26 WH WH
UL10368 AWG26 WH WH
UL10368 AWG26 WH WH
UL10368 AWG26 WH WH
MOLEX
51021-0400
4
3
2
1
MOLEX
51021-0300
3
2
1
CN4
1
2
3
4
5
6
7
8
TP
SW2
TP
SW4
TP
LED1
LED3
GND
MOLEX
CN4PMC
51021-0800
8
7
6
5
4
3
2
1
UL10368 AWG26 WH WH
N610069409AA
UL10368 AWG26 WH WH
UL10368 AWG26 WH WH
UL10368 AWG26 WH WH
UL10368 AWG26 WH WH
UL10368 AWG26 WH WH
UL10368 AWG26 WH WH
UL10368 AWG26 WH WH
CN2
1
2
3
4
VDD
CVR-ON
RLY-ON
GND
CN1
1
2
+24V
SF-RES
MOLEX
CN1PMC
51021-0200
2
1
MOLEX
CN2PMC
51021-0400
4
3
2
1