N7205A119B04(1)DX Wiring Diagram - 第96页
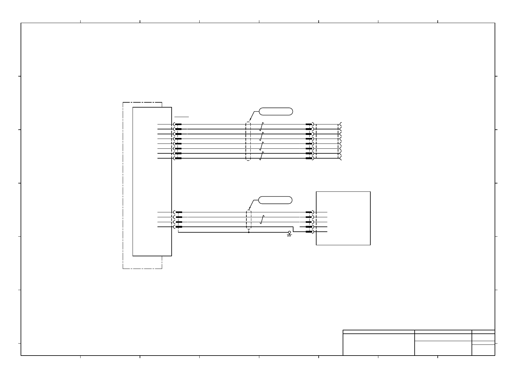
NCIO Board -K302 PNFCAD T05×2-PJS-2100-A +A01 CPU Box 7K302 6K302 CN7 CN6 T05×2-PJS-2100-A T05×2-PJS-2100-A RING OUT RING IN OPT1 RX OPT2 TX OPT2K311A -K311A PNF0C2 SIO Board #1 +A11A Power Unit #1(Ast) OPT1K311A OPT1 RX…

-A01
CPU BOX
-K301
CPU board
MTNW000204AA
MTNW000850AA
USB1
1
2
3
4
+5V
-Data
+Data
GND
1
2
3
USB1
4
USB A TO MINI B CABLE ASS’Y L=2400MM
BK
GN
RD
WH
1
2
3
USB
4
5
RD+
TD-
TD+
6
3
2
1
LAN
4
5
7
RD-
8
1
2
3
6
4
5
7
8
WH/BN
BN
BU
WH/BU
WH/GN
GN
WH/OG
OG
STPC26-5E(LB)-S250C
1
2
3
CNLN
6
4
5
7
8
B841S-88GF-H001
KANEKO CORD
CNLN
1
2
3
6
4
8
7
5
8
RD-
7
5
4
1
2
3
6
TD+
TD-
RD+
To HUB
Y-E DATA
YD-8V76-00000001
-C101
CARD
READER
USB
1
2
3
4
5
ALC-3
Takeuchi Industrial
LAN1_K301
CNLAN1
LAN1K301
2
KUSB2-AM-MBM L=2100 L
3
KUSB2-AM-MBM L=2400 L
1
2 1 3
Panasonic Factory Solutions Co.,Ltd. パナソニック ファクトリーソリューションズ株式会社
Name
Drawing No.
Loc. No.
F4K1020-05A
1
2 3 4 5 6 7 8
A
B
C
D
E
F
1 2 3 4 5 6 7 8
A
B
C
D
E
F
Page. No.
Main Body Wiring (NPM-DX)
(LAN,USB Wiring)
MTKA001071+038AD
P038

NCIO Board
-K302
PNFCAD
T05×2-PJS-2100-A
+A01
CPU Box
7K302
6K302
CN7
CN6
T05×2-PJS-2100-A T05×2-PJS-2100-A
RING OUT
RING IN
OPT1
RX
OPT2
TX
OPT2K311A
-K311A
PNF0C2
SIO Board #1
+A11A
Power Unit #1(Ast)
OPT1K311A
OPT1
RX
OPT2
TX
OPT2K311B
-K311B
PNF0C2
SIO Board #2
+A11B
Power Unit #2(Bst)
OPT1K311B
N510055185AA N510055185AA N510055185AA
1 1
6K302
7K302
CN6
CN7
2
2
2 2
2
T05×2-PJS-1800-A
2 T05×2-PJS-2400-A 2 T05×2-PJS-1800-A 2
Panasonic Factory Solutions Co.,Ltd. パナソニック ファクトリーソリューションズ株式会社
Name
Drawing No.
Loc. No.
F4K1020-05A
1
2 3 4 5 6 7 8
A
B
C
D
E
F
1 2 3 4 5 6 7 8
A
B
C
D
E
F
Page. No.
Main Body Wiring (NPM-DX)
(Optical Link Wiring)
MTKA001071+039AC
P039

NCIO Board
-K302
PNFCAD
+A01
CPU Box
-K313A
CN Board : Safety #1
CNHC
9
1
2
3
4
5
6
7
8
10
19
11
12
13
14
15
16
17
18
20
PDG14042A
CN8
29
21
22
23
24
25
26
27
28
30
39
31
32
33
34
35
36
37
38
40
AMP
8K302
1-1827863-7
B17
A17
B16
A16
B15
A15
B14
A14
B13
A13
B12
A12
B11
A11
B10
A10
A9
A6
B8
A8
B7
A7
B2
A2
B4
A4
B3
A3
B1
A1
A5
B5
B6
B9
JST
HC_K313A
PUDP-40V-S
37
36
35
34
33
32
31
30
29
28
27
26
25
24
23
22
21
20
19
18
17
16
15
14
13
12
11
10
9
8
7
6
5
4
3
2
1
38
39
40
RxD6+
OUT033(EMGIN)
OUT033用+COM(EMGCOM)
IO-2+
IO-2-
IO-1+
N.C.
TxD6+
TxD6-
RxD6-
GND
GND
TxD5-
IO-1-
N.C.
TxD5+
RxD5-
RxD5+
EMGA2
GND
TxD2-
TxD2+
TxD8+
RxD2+
RxD2-
GND
TxD1-
RxD1+
RxD1-
TxD8-
RxD8+
RxD8-
GND
EMGA1
TxD1+
GND
TxD7-
TxD7+
RxD7-
RxD7+
A1
EMGAIN+
B1
EMGAIN-
A3
IO-2+
B3
IO-2-
A4
IO-1+
B4
IO-1-
A2
N.C.
B2
N.C.
A7
TxD6+
B7
TxD6-
A8
RxD6+
B8
RxD6-
A6
GND
A9
GND
A10
TxD5+
B10
TxD5-
A11
RxD5+
B11
RxD5-
A13
TxD2+
B13
TxD2-
A14
RxD2+
B14
RxD2-
TxD1+
A16
B16
TxD1-
RxD1+
A17
B17
RxD1-
GND
A15
B15
EMGA
B12
EMGA
A12
GND
A5
B5
B6
B9
N.C.
N.C.
EMGA
EMGA
LB/WH
LB
PK/WH
PK
LG/WH
LG
VT/WH
VT
OG/WH
OG
GY/WH
GY
BU/WH
BU
BN/WH
BN
YE/WH
YE
GN/WH
GN
BK/WH
BK
RD/WH
RD
GY/RD
GY/BK
BU/RD
BU/BK
BN/RD
BN/BK
YE/RD
YE/BK
GN/RD
GN/BK
WH/BK
WH
MTKC002474AE
2464C(BPF)VVP AWG#24×18P-B
Note1) Connector pin arrangement is not sequential.
Note1)
2464-1061/ⅡA(PF)LF 18P×24AWG
2
2
+A11A
Power Unit #1(Ast)
3 2
Panasonic Factory Solutions Co.,Ltd. パナソニック ファクトリーソリューションズ株式会社
Name
Drawing No.
Loc. No.
F4K1020-05A
1
2 3 4 5 6 7 8
A
B
C
D
E
F
1 2 3 4 5 6 7 8
A
B
C
D
E
F
Page. No.
Main Body Wiring (NPM-DX)
(Head Signal Wiring : Ast)
MTKA001071+040AE
P040
4