XIA-XD1000操作手册 - 第66页
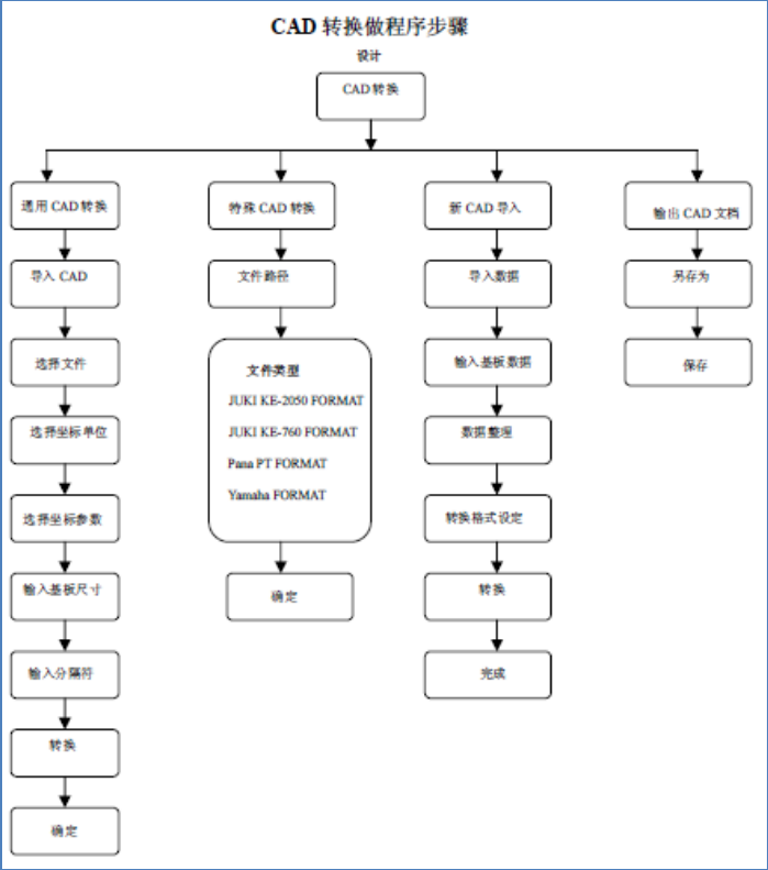
程式制作流程 传统 QA/QC 检查方法 : PCBA + 套板的模式进行 检查 套板的制作: 1) PCB Size / Model ; 2) 应对 PCB 的 cad 数据(包含: X , Y ,θ,位号) 3) 引入两个 概念:坐标系及原 点位置; Cad 旋转角度的方 式

检查参数:
引脚间距:提供常规标准间距,也可自定义间距
引脚类型:分长引脚和短引脚
引脚根部%:符合亮度和颜色的引脚长度占搜索窗口的长度百分比 *1
引脚根部搜索方法:分本体边缘定位和引脚边缘定位
焊盘末端%:符合亮度和颜色的焊盘长度占搜索窗口的长度百分比 *2
焊盘搜索目标:分焊盘、焊锡、焊盘+焊锡
参数选择:引脚根部搜索、引脚、焊锡、焊盘
判定参数:
a) 根据引脚根部设定参数:计算出最接近设定值的百分比作为引脚根部(白色虚线)
b) 根据焊盘末端设定参数:计算出最接近设定值的百分比作为焊盘前端(黄色虚线)
检查结果:统计所有检查窗口结果均符合上限和下限之间,判定不良数目:0。
反之,按实际不良窗口进行统计数目。
参数复制
a) 不含子元件的元件库,可使用【当前元件】对 LedBox 算法中的窗口进行复制
b) 含有子元件的元件库,可使用【当前元件+子元件】对 LedBox 算法中的窗口进行
复制
LedBox 算法注解
*1
*2
1, 设定搜索引脚窗口大小(位置对称性)
2, 设定引脚间距
3, 选择正确的引脚类型
4, 调整 Area 的长度和宽度(以焊盘宽度为准)
5, 选择合适的引脚根部搜索方式(本体/引脚边缘)
6, 设定引脚根部(%):搜索窗口内所有引脚
根部长度和占搜索窗口引脚的长度百分比
7, 参数选择为引脚,合理设定亮度和颜色
8, 参数选择为焊盘,合理设定亮度和颜色
9, 设定焊盘末端(%):搜索窗口内所有焊盘
末端长度和占搜索窗口内焊盘长度百分比

程式制作流程
传统 QA/QC 检查方法:PCBA+套板的模式进行检查
套板的制作:
1) PCB Size/Model;
2) 应对 PCB 的 cad 数据(包含:X,Y,θ,位号)
3) 引入两个概念:坐标系及原点位置;Cad 旋转角度的方式

程式制作前准备
PCB(Size,
Model);原始 cad 数据(包含要素:X,Y,θ,位号,料号)