N7205A106B04[201502] - 第310页
CN10 CN2 CN3 CN4 CN9 PPE0AA-AA SW3 1 4 ON SW2 1 8 ON CN7 CN6 CN8 JP SW1 1 2 ON CN5 CN1 Note : White part means a convex part of Dip switch. 1 Panasonic Factory Solutions Co.,Ltd. パナソニック ファクトリーソリューションズ株式会社 Name Drawing No…

Note : White indicates the switch is convex
(注) SWは白色が凸部を示す。
DSW2
1
2
OFF
3 4
OFF OFF OFF
DSW5
1
2
OFF
3 4
ON OFF OFF
DSW4
1
2
OFF
OFF
Panasonic Factory Solutions Co.,Ltd. パナソニック ファクトリーソリューションズ株式会社
Name
Drawing No.
Loc. No.
F4K1020-05A
1
2 3 4 5 6 7 8
A
B
C
D
E
F
1 2 3 4 5 6 7 8
A
B
C
D
E
F
Page. No.
PNFCAC-CA Board
SET UP DIAGRAM
PNFCAC-CA +001AA

CN10
CN2 CN3 CN4
CN9
PPE0AA-AA
SW3
1 4
ON
SW2
1 8
ON
CN7 CN6
CN8
JP
SW1
1 2
ON
CN5
CN1
Note : White part means a convex part of Dip switch.
1
Panasonic Factory Solutions Co.,Ltd. パナソニック ファクトリーソリューションズ株式会社
Name
Drawing No.
Loc. No.
F4K1020-05A
1
2 3 4 5 6 7 8
A
B
C
D
E
F
1 2 3 4 5 6 7 8
A
B
C
D
E
F
Page. No.
PPE0AA-AA
SET UP DIAGRAM
PPE0AA-AA+001AB

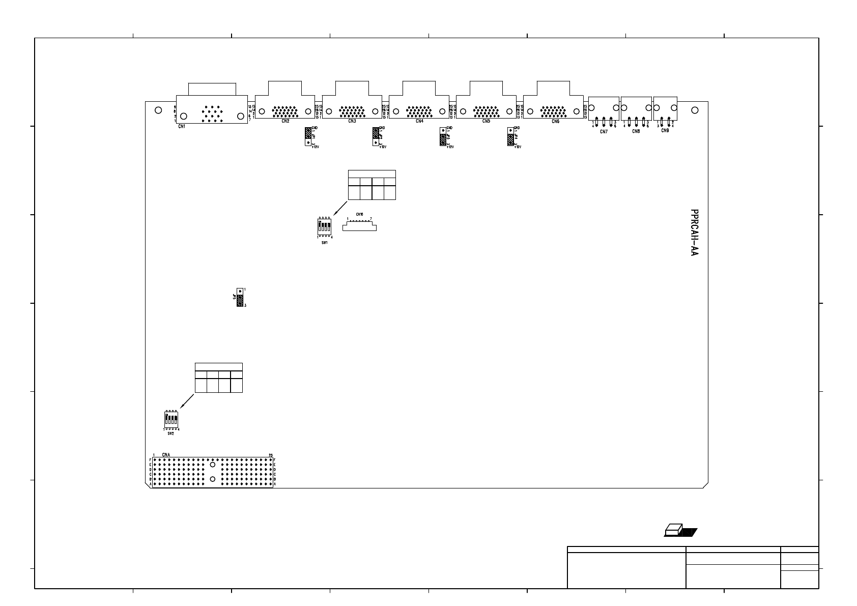
Note : White indicates the switch is convex
(注) SWは白色が凸部を示す。
SW1
1
2
OFF
3 4
OFF OFF OFF
SW2
1
2
OFF
3 4
OFF OFF OFF
Panasonic Factory Solutions Co.,Ltd. パナソニック ファクトリーソリューションズ株式会社
Name
Drawing No.
Loc. No.
F4K1020-05A
1
2 3 4 5 6 7 8
A
B
C
D
E
F
1 2 3 4 5 6 7 8
A
B
C
D
E
F
Page. No.
PPRCAH-AA Board
SET UP DIAGRAM
PPRCAH-AA +001AA