N7205A106B04[201502] - 第41页
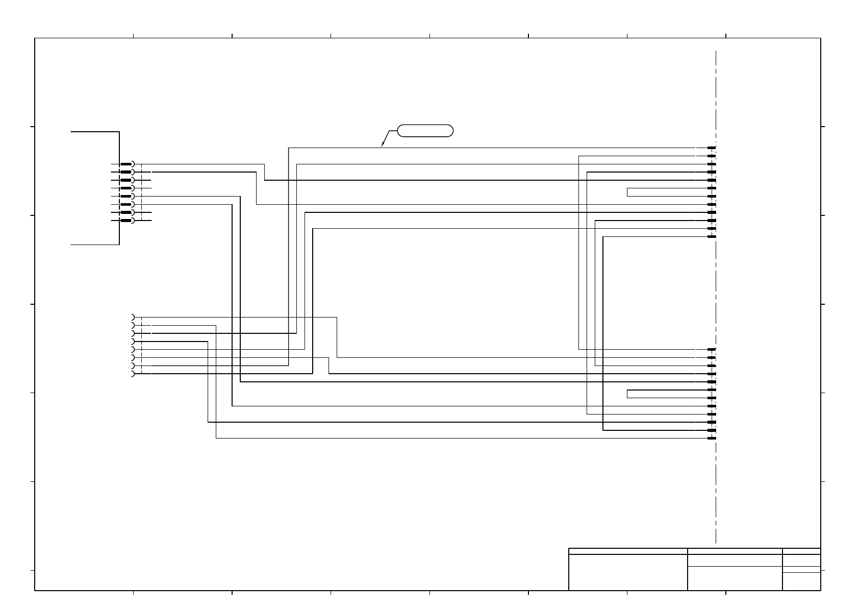
1. CONTROL BOX DIAGRAM コントロール BOX 配線図 1-3 POWER UNIT 2 パワーユニット 2 EJM6DB-10-103-00

-K321
PNF0B4
ILK Board #1
CNFDCOV
1
2
3
4
5
6
7
8
24GND
IN105
24VOUT
OT013
24GND
IN106
24VOUT
OT014
N610159574AB
From SC2P (P010-8B)
To
Feeder Cover
(Front)
To
Feeder Cover
(Rear)
1
2
3
MOLEX
CNFDCVRP
5559-12P-210
4
5
6
7
8
9
10
11
12
1
2
3
MOLEX
CNFDCVFP
5559-12P-210
4
5
6
7
8
9
10
11
12
1
2
3
MOLEX
SC2R
5557-08R-210
4
5
6
7
8
1
2
3
JST
CNFDCOVK321
PUDP-08V-S
4
5
6
7
8
UL#22 80/300-0.3mm2 BU
UL#22 80/300-0.3mm2 BU
UL#22 80/300-0.3mm2 BU
UL#22 80/300-0.3mm2 BU
UL#22 80/300-0.3mm2 BU
UL#22 80/300-0.3mm2 BU
UL#22 80/300-0.3mm2 BU
UL#22 80/300-0.3mm2 BU
UL#22 80/300-0.3mm2 BU
UL#22 80/300-0.3mm2 BU
UL#22 80/300-0.3mm2 BU
UL#22 80/300-0.3mm2 BU
UL#22 80/300-0.3mm2 BU
UL#22 80/300-0.3mm2 BU
UL#22 80/300-0.3mm2 BU
UL#22 80/300-0.3mm2 BU
UL#22 80/300-0.3mm2 BU
UL#22 80/300-0.3mm2 BU
Panasonic Factory Solutions Co.,Ltd. パナソニック ファクトリーソリューションズ株式会社
Name
Drawing No.
Loc. No.
F4K1020-05A
1
2 3 4 5 6 7 8
A
B
C
D
E
F
1 2 3 4 5 6 7 8
A
B
C
D
E
F
Page. No.
Power Unit 1 Wiring:NPM-D3
(Feeder Cover)
N610161320+013AB
P013
1

1.
CONTROL BOX DIAGRAM
コントロール BOX 配線図
1-3 POWER UNIT 2
パワーユニット 2
EJM6DB-10-103-00