N7205A106B04[201502] - 第71页
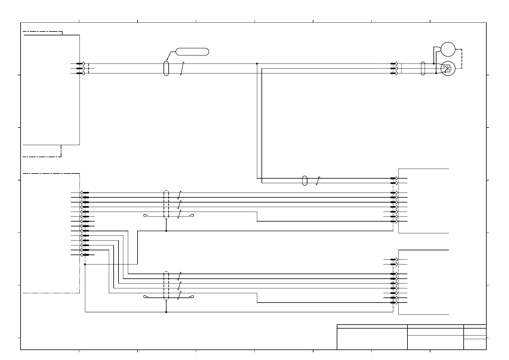
X4 CN3 -A46 -K503 MCDHT3520NL3 Panasonic (Motor) -K504 MEDHT7364NL3 Panasonic (Motor) Driver Cooling Fan2 (Rear) -K321 PNF0B4 CN-FANC ILK Board #1 -A02 Power Unit 1 M - n -G102 109L0624H4J04 RD YE BK SANYO DENKI N6101578…

FX-Axis
Motor Driver
X4
CN3
-A45
-K501
MCDHT3520NL3
Panasonic (Motor)
-K502
MEDHT7364NL3
Panasonic (Motor)
Driver
Cooling
Fan1
(Front)
-K321
PNF0B4
CN-FANB
ILK Board #1
-A02
Power Unit 1
M
-
n
-G101
109L0624H4J03
RD
YE
BK
SANYO DENKI
N610157835AB
24VOUT
N.C
1
2
3
24GND
ENC_A1_P
ENC_A1_N
1
8
3
10
2
9
ENC_B1_P
ENC_B1_N
GND
NC
GND
ENC_A2_P
4
11
5
12
7
14
ENC_A2_N
ENC_B2_P
ENC_B2_N
GND
NC
6
13
RESERVED
RESERVED
GND
17
20
21
22
16
18
19
I-COM
6
9
SHELL : FG
X4
RESERVED
RESERVED
GND
17
20
21
22
16
18
19
I-COM
6
9
SHELL : FG
BK
BK/WH
2464-1061/ⅡA(PF) LF 1P×24AWG
2464-1061/ⅡA-SBX(PF) LF 3P×24AWG
GN/WH
GN
BK/WH
BK
RD/WH
RD
2464-1061/ⅡA-SBX(PF) LF 3P×24AWG
GN/WH
GN
BK/WH
BK
RD/WH
RD
OA+
OB+
OA-
OB-
OA+
OB+
OA-
OB-
SI-MON1
SI-MON1
NC
2464-1061/ⅡA(PF) LF 1P×24AWG
BK
BK/WH
10314-52A0-008
JST
CNFANB
PAP-03V-S
3
2
1
AMP
G101R
177899-1
3
2
1
Sumitomo 3M
CN3A45
10114-3000PE
1
8
3
10
2
9
4
11
5
12
7
14
6
13
AMP
G101P
177907-1
3
2
1
Sumitomo 3M
X4K501
10126-3000PE
16
22
21
19
20
18
17
9
6
Sumitomo 3M
X4K502
10126-3000PE
16
22
21
19
20
18
17
9
6
Multi Recognition Camera
(Front)
FY-Axis
Motor Driver
Note1) Connector Pin arrangement is not sequential.
Note1)
Note1)
Note1)
Panasonic Factory Solutions Co.,Ltd. パナソニック ファクトリーソリューションズ株式会社
Name
Drawing No.
Loc. No.
F4K1020-05A
1
2 3 4 5 6 7 8
A
B
C
D
E
F
1 2 3 4 5 6 7 8
A
B
C
D
E
F
Page. No.
Main Body Wiring : NPM-D3
(Encoder Connection FX,FY Axis)
N610159580+021AD
P021
1
2 3

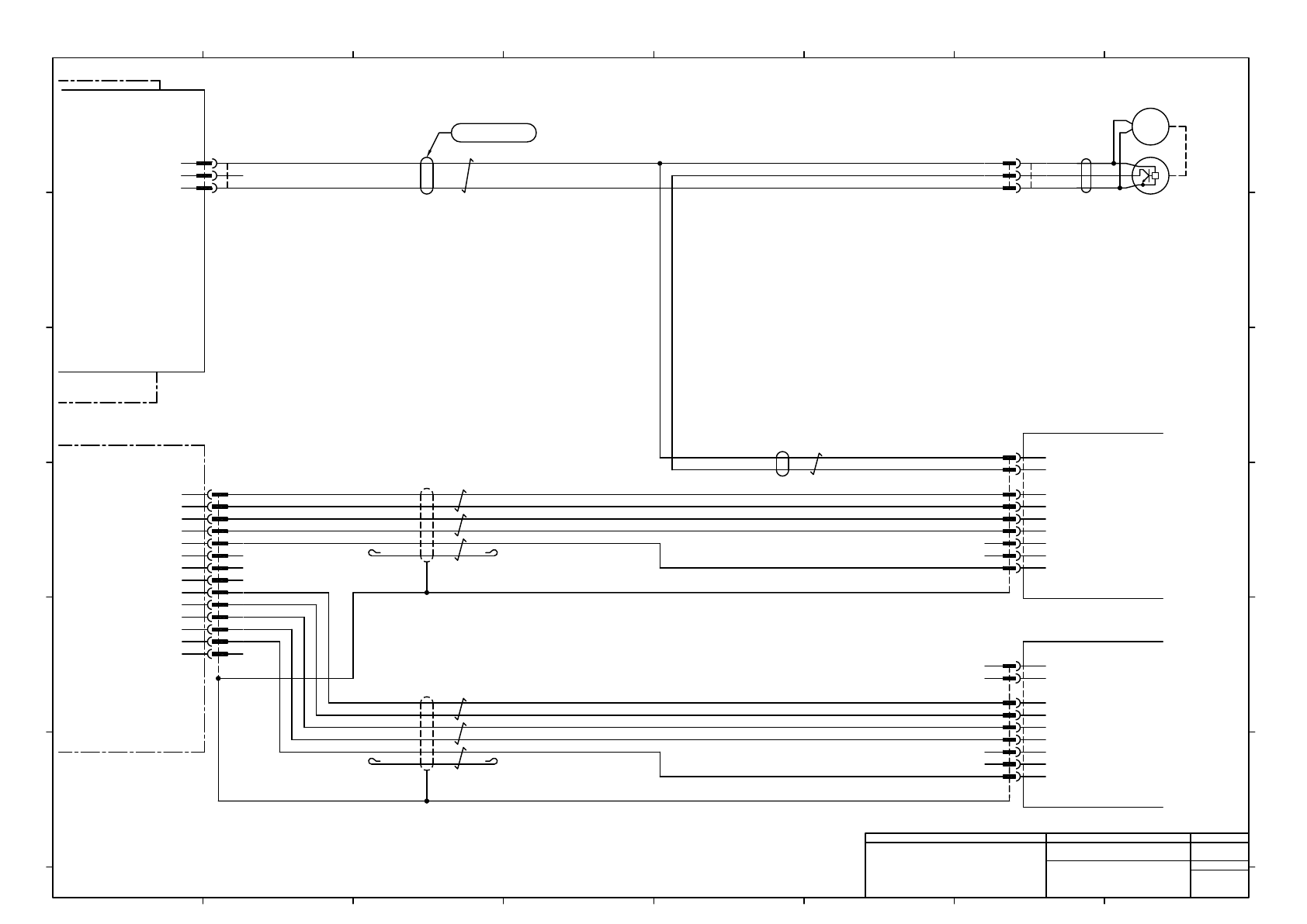
X4
CN3
-A46
-K503
MCDHT3520NL3
Panasonic (Motor)
-K504
MEDHT7364NL3
Panasonic (Motor)
Driver
Cooling
Fan2
(Rear)
-K321
PNF0B4
CN-FANC
ILK Board #1
-A02
Power Unit 1
M
-
n
-G102
109L0624H4J04
RD
YE
BK
SANYO DENKI
N610157836AB
24VOUT
N.C
1
2
3
24GND
ENC_A1_P
ENC_A1_N
1
8
3
10
2
9
ENC_B1_P
ENC_B1_N
GND
NC
GND
ENC_A2_P
4
11
5
12
7
14
ENC_A2_N
ENC_B2_P
ENC_B2_N
GND
NC
6
13
RESERVED
RESERVED
GND
17
20
21
22
16
18
19
I-COM
6
9
SHELL : FG
X4
RESERVED
RESERVED
GND
17
20
21
22
16
18
19
I-COM
6
9
SHELL : FG
BK
BK/WH
2464-1061/ⅡA(PF) LF 1P×24AWG
2464-1061/ⅡA-SBX(PF) LF 3P×24AWG
GN/WH
GN
BK/WH
BK
RD/WH
RD
2464-1061/ⅡA-SBX(PF) LF 3P×24AWG
GN/WH
GN
BK/WH
BK
RD/WH
RD
OA+
OB+
OA-
OB-
OA+
OB+
OA-
OB-
SI-MON1
SI-MON1
NC
2464-1061/ⅡA(PF) LF 1P×24AWG
BK
BK/WH
10314-52A0-008
JST
CNFANC
PAP-03V-S
3
2
1
AMP
G102R
177899-1
3
2
1
Sumitomo 3M
CN3A46
10114-3000PE
1
8
3
10
2
9
4
11
5
12
7
14
6
13
AMP
G102P
177907-1
3
2
1
Sumitomo 3M
X4K503
10126-3000PE
16
22
21
19
20
18
17
9
6
Sumitomo 3M
X4K504
10126-3000PE
16
22
21
19
20
18
17
9
6
RX-Axis
Motor Driver
Multi Recognition Camera
(Rear)
RY-Axis
Motor Driver
Note1) Connector Pin arrangement is not sequential.
Note1)
Note1)
Note1)
Panasonic Factory Solutions Co.,Ltd. パナソニック ファクトリーソリューションズ株式会社
Name
Drawing No.
Loc. No.
F4K1020-05A
1
2 3 4 5 6 7 8
A
B
C
D
E
F
1 2 3 4 5 6 7 8
A
B
C
D
E
F
Page. No.
Main Body Wiring : NPM-D3
(Encoder Connection RX,RY Axis)
N610159580+022AD
P022
1
2 3

-A02
Power Unit 1
LC1
P24
G24
1
2
3
4
5
6
P24
G24
N.C
FG
FGA45
1.25-4
JST
-A45
CN1
P24
G24
P24
G24
1
3
2
4
BK/WH
BK
RD/WH
RD
N610156559AB
Multi Recognition Camera
(Front)
MOLEX
CN1RA45
5557-04R-210
4
3
2
1
MOLEX
LC1A02
5557-06R-210
6
5
4
3
2
1
2464-1061/ⅡA-SBX(PF) LF 2P×22AWG
-K303
PPRCAH
-A01
CPU Box
Capture Board
CN2
N510040486AA
SHIELD
GND/12V
GND
X0-
X0+
X1-
X1+
X2-
X2+
XCLK-
XCLK+
X3-
X3+
SERTC+
SERTC-
CC1-
CC1+
SERTFG-
SERTFG+
GND
GND/12V
CC2+
CC2-
CC3-
CC3+
CC4+
CC4-
1
14
25
12
24
11
23
10
22
9
21
8
20
7
18
5
19
6
13
26
17
4
16
15
3
2
GND/12V
GND
X0-
X0+
X1-
X1+
X2-
X2+
XCLK-
XCLK+
X3-
X3+
SERTC+
SERTC-
CC1-
CC1+
SERTFG-
SERTFG+
GND
GND/12V
1
14
2
15
3
16
4
17
5
18
6
19
7
20
9
22
8
21
13
26
10
23
11
12
24
25
LB
DRAIN
BN
YE
BN
GN
WH
BN
GN
RD
DRAIN
WH
BN
GN
BU
WH
BN
DRAIN
BN
GN
YE
CAML-E-1000
HONDA
CN2K303
HDR-E26MG+
1
14
25
12
24
11
23
10
22
9
21
8
20
7
18
5
19
6
13
26
17
4
16
3
15
2
HDR-E26LPH
HONDA
CN2A45
HDR-E26MG+
25
12
24
11
23
10
26
13
21
8
22
9
20
7
19
6
18
5
17
4
16
3
15
2
14
1
HDR-E26LPJ+
CC2+
CC2-
CC3-
CC3+
CC4+
CC4-
CN2
Note1) Connector Pin arrangement is not sequential.
Note1)
Note1)
1
Panasonic Factory Solutions Co.,Ltd. パナソニック ファクトリーソリューションズ株式会社
Name
Drawing No.
Loc. No.
F4K1020-05A
1
2 3 4 5 6 7 8
A
B
C
D
E
F
1 2 3 4 5 6 7 8
A
B
C
D
E
F
Page. No.
Main Body Wiring : NPM-D3
(Multi Recognition Camera Front)
N610159580+023AB
P023