HS50_advance_level 1_20200522_221201 (1) - 第89页
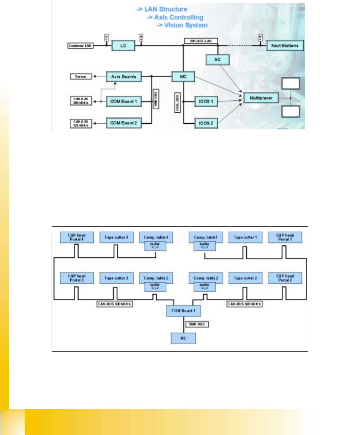
Studen t Guide HS-50 A dvanced I 06/200 2 Edition 4 Com munic ation 11 4.7 Overview HS-50 Contro lling Fig. 4 .7 - 1 O verview HS-50 Cont rolling Part 1 Fig. 4 .7 - 2 O verview HS-50 Cont rolling Part 2

06/2002 Edition Student Guide HS-50 Advanced I
4 Communication
10
4.6 Communication flow with complete line
Fig. 4.6 - 1 SIPLACE Line
➠ If several HS-50 placement machines are connected in a line, the same modules as before
communicate via the LAN, only in larger numbers.
➠ With this configuration, the only difference in the communication process in the SIPLACE LAN
occurs between the line computer and the station computers.
➠ In this case, the job control facility transfers the placement program to the individual station
computers in accordance with the line configuration.
➠ Similarly, the line computer receives the production data of all connected station computers.
➠ The individual station computers and machine controllers communicate as normal.

Student Guide HS-50 Advanced I 06/2002 Edition
4 Communication
11
4.7 Overview HS-50 Controlling
Fig. 4.7 - 1 Overview HS-50 Controlling Part 1
Fig. 4.7 - 2 Overview HS-50 Controlling Part 2

06/2002 Edition Student Guide HS-50 Advanced I
4 Communication
12
Fig. 4.7 - 3 Overview HS-50 Controlling Part 3
4.8 Overview CAN Bus structure
4.8.1 Fast CAN Bus (500 kBit/s)
Fig. 4.8 - 1 Structure fast CAN Bus