HS50_advance_level 1_20200522_221201 (1) - 第92页
06/2002 E dition Studen t Guide H S-50 Advance d I 4 Communi cation 14

Student Guide HS-50 Advanced I 06/2002 Edition
4 Communication
13
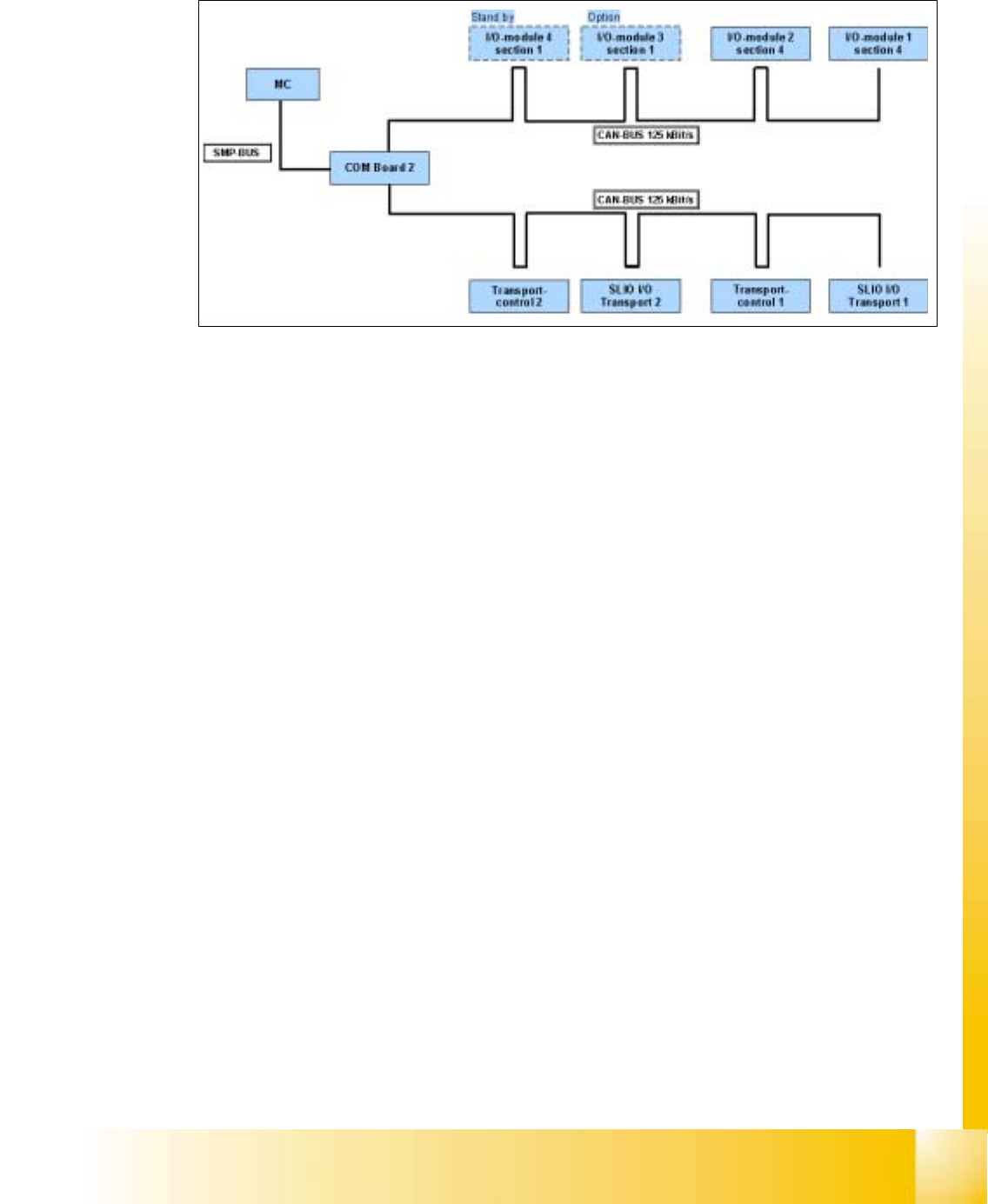
4.8.2 Slow CAN Bus (125 kBit/s)
Fig. 4.8 - 2 Structure slow CAN Bus

06/2002 Edition Student Guide HS-50 Advanced I
4 Communication
14

5 DLM1 C&P Head