KE-2000R_InstructionManual_C_Rev00说明 - 第273页
第1部 基本篇 第3章 保养 3-5 (2) 配管系统图(贴片头) Blow-Sw P φ8 Vac-Sw エジェクタ フィルタ 圧力センサ ノズル (3) 配管系统图(统一交换台,4处通用) φ6 P ローラレバー ローラレバー セレクタ パイロットチェック弁 φ6 φ6 φ6 φ6 φ6 喷射泵 φ 8 过滤器 压力传感器 吸嘴 调谐旋钮 先导检查阀 φ 6 φ 6 φ 6 φ 6 φ 6 滚筒杆 滚筒杆 φ 6

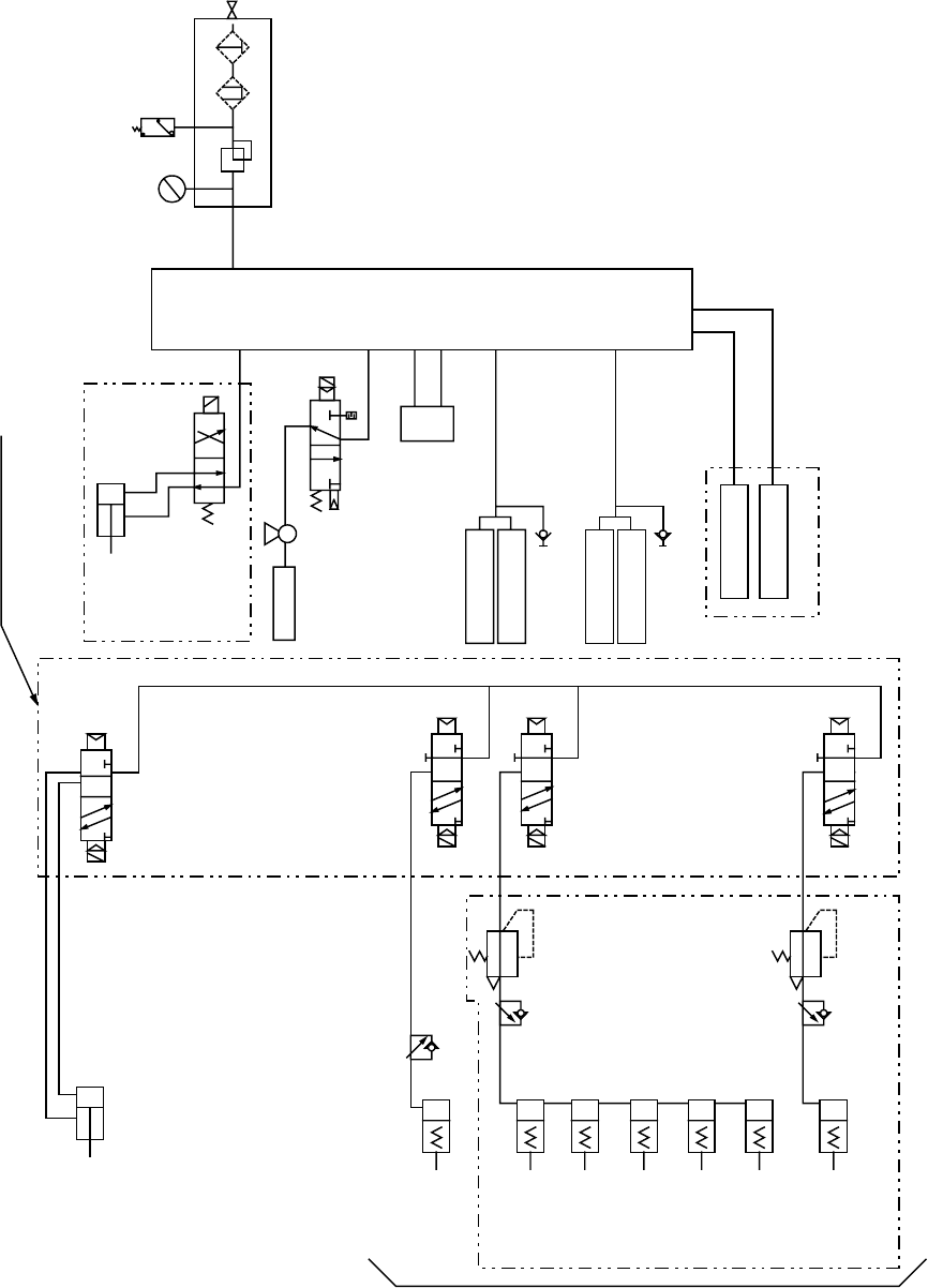
第1部 基本篇 第3章 保养
3-4
◇ 请参考以下的配管图。
(1) 配管系统图(主体)
Cell block
A
B
P
R
A
B
A
B
ATC
φ
12
工程配管
雾分离
压力开关
压力表
复式接头
φ
6
CVS
φ6 ST=30
(可选)
(
排出器)
φ
6
φ
8
φ
8
φ
6
φ
6
φ
6
φ
6
贴片头组件
驱动气缸20L F
驱动气缸20R F
连接器台 F
驱动气缸 20L R
驱动气缸 20R R
连接器台 R
统一交换台
F
统一交换台 R
(
可选)
带电磁
阀的
复式
接
头
传送螺线管
φ4
φ
4
φ
4
φ
4
φ
4
AE/E阀
AE/E阀
φ
4
φ
4
(仪表接入)
挡块
(可选)
夹杆Y (x5)
(可选)
夹杆
X (x5)
φ
4
调整器 滤光镜

第1部 基本篇 第3章 保养
3-5
(2) 配管系统图(贴片头)
Blow-Sw
P
φ8
Vac-Sw
エジェクタ
フィルタ
圧力センサ
ノズル
(3) 配管系统图(统一交换台,4处通用)
φ6
P
ローラレバー
ローラレバー
セレクタ
パイロットチェック弁
φ6
φ6
φ6
φ6
φ6
喷射泵
φ8
过滤器
压力传感器
吸嘴
调谐旋钮
先导检查阀
φ6
φ6
φ6
φ6
φ6
滚筒杆
滚筒杆
φ6

第1部 基本篇 第3章 保养
3-6
3-2-4 空气过滤器(贴片头)
3-2-4-1 MNLA 贴片头
1. 松开“吸嘴外轴承③”的“固定螺丝②”,从“Z 滑动轴①”中拔出。
2. 检查过滤器④是否有脏污。
3. 如果有脏污等,从“Z 滑动轴①”中更换“过滤器④”。
4. 将“吸嘴外轴③”插入“Z 滑动轴①”中,用“固定螺丝②”固定牢固。
过滤器④ 型号:E3052729000
图 3-2-4-1 MNLA 贴片头
危险
为防止因意外启动而引发事故,请在切断电源后进行更换作业。
③
④
②
①