KE-2000R_InstructionManual_C_Rev00说明 - 第274页
第1部 基本篇 第3章 保养 3-6 3-2-4 空气过滤器(贴片头) 3-2-4-1 MNLA 贴片头 1. 松开“吸嘴外轴承③”的“固定螺丝②” ,从“Z 滑动轴①”中拔出。 2. 检查过滤器④是否有脏污。 3. 如果有脏污等,从“Z 滑动轴①”中更换“过滤器④” 。 4. 将“吸嘴外轴③”插入“Z 滑动轴①”中,用“固定螺丝②”固定牢固。 过滤器④ 型号:E3052729000 图 3-2-4-1 MNLA 贴片头 危险 为防止因…

第1部 基本篇 第3章 保养
3-5
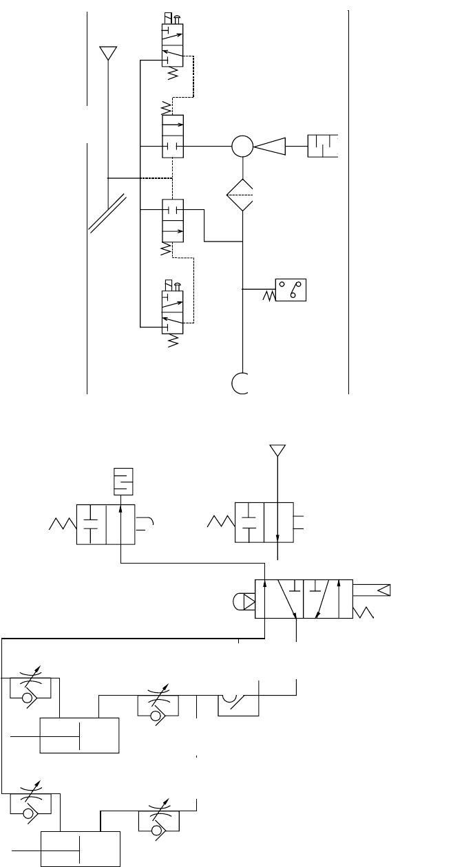
(2) 配管系统图(贴片头)
Blow-Sw
P
φ8
Vac-Sw
エジェクタ
フィルタ
圧力センサ
ノズル
(3) 配管系统图(统一交换台,4处通用)
φ6
P
ローラレバー
ローラレバー
セレクタ
パイロットチェック弁
φ6
φ6
φ6
φ6
φ6
喷射泵
φ8
过滤器
压力传感器
吸嘴
调谐旋钮
先导检查阀
φ6
φ6
φ6
φ6
φ6
滚筒杆
滚筒杆
φ6

第1部 基本篇 第3章 保养
3-6
3-2-4 空气过滤器(贴片头)
3-2-4-1 MNLA 贴片头
1. 松开“吸嘴外轴承③”的“固定螺丝②”,从“Z 滑动轴①”中拔出。
2. 检查过滤器④是否有脏污。
3. 如果有脏污等,从“Z 滑动轴①”中更换“过滤器④”。
4. 将“吸嘴外轴③”插入“Z 滑动轴①”中,用“固定螺丝②”固定牢固。
过滤器④ 型号:E3052729000
图 3-2-4-1 MNLA 贴片头
危险
为防止因意外启动而引发事故,请在切断电源后进行更换作业。
③
④
②
①

第1部 基本篇 第3章 保养
3-7
3-2-4-2 FMLA 贴片头(仅限于 KE-2060R)
1. 松开“Θ电动机轴①”的“固定螺丝②”,拔出“吸嘴外轴 IC③”。
2. 检查过滤器④是否有脏污。
3. 如果有脏污等,从“吸嘴外轴 IC③”中更换“过滤器④”。
4. 将“吸嘴外轴 IC③”插入“Θ电动机轴①”中,用“固定螺丝②”固定牢固。
过滤器④ 货号:E3052729000
图 3-2-4-2 FMLA 贴片头
危险
为防止因意外启动而引发事故,请在切断电源后进行更换作业。
①
②
③
④