KE-2000R_InstructionManual_C_Rev00说明 - 第525页
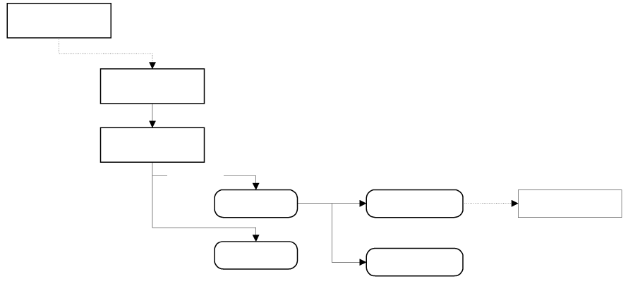
第1部 基本篇 第4章 生产程序制作 4-220 ◆ 吸取跟踪中的示教操作流程 吸取坐标 向 XY 编辑箱中 输入焦距 按下 HOD 设备键 示教操作 确定坐标后 ENTER CANCEL 按下“设定”按钮 或 ENTER 按下“取消”按钮 或 CANCEL 变更吸取数据

第1部 基本篇 第4章 生产程序制作
4-219
6) 跟踪时的坐标示教
当跟踪的坐标与实际不同时,可以使用HOD进行吸取坐标的示教。
<步骤>
① 将光标移动到 X、Y 或 Z 坐标。
② 按 HOD 装置按钮,进行坐标示教,按 ENTER 键确定。
图 4.5.4.4.4-5 示教中
③ 要使确定的坐标值有效时,按下<设定>或再次按下 ENTER。
返回坐标时,按下<取消>或 CANCEL。
在操作选项中设定为[放大数字]时,可以将像机拍摄的画像放大后显示在 VCS 监视器上。
在上述步骤②中,按 1 次 HOD 的 WINDOW 按钮时,可进入普通窗口示教。
继续按下第 2 次 WINDOW 按钮,可进入窗口放大显示示教。
元件外形尺寸的长边为 2.26mm 以上时,不论操作选项的设定如何,都不能放大显示。
吸取角度为 0 / 90 / 180 / 270°以外时,也不能放大显示。
根据元件外形尺寸,可切换为如下倍率:
・选中放大4 倍时
长边尺寸为 2.25~1.11mm 时,放大×2 倍显示。
长边尺寸为 1.10~0.01mm 时,放大×4 倍显示。
・不选中放大4倍时
长边尺寸为 2.25~0.01mm 时,放大×2 倍显示。

第1部 基本篇 第4章 生产程序制作
4-220
◆ 吸取跟踪中的示教操作流程
吸取坐标
向 XY 编辑箱中
输入焦距
按下 HOD 设备键
示教操作
确定坐标后
ENTER
CANCEL
按下“设定”按钮
或 ENTER
按下“取消”按钮
或 CANCEL
变更吸取数据

第1部 基本篇 第4章 生产程序制作
4-221
7) 吸取高度跟踪时在各点的动作
① 如果在吸取高度跟踪的条件设定中已设定了“如果与测量值间有差异则停止”
则当与测量值间有差异时,显示如下的信息。
在自动传送时将会停止,因此请确认吸取数据的高度值。
② 如果在吸取高度跟踪的条件设定中已设定了“如果无法测量则停止”
则当无法使用HMS测量时,显示如下的对话框。
在自动传送将会停止,因此请确认吸取位置。
③ 如果在吸取高跟踪的条件设定中设定了“进行测量值的获取动作”
则显示是否将通过HMS获得的测量值加入到吸取数据的Z坐标中的确认画面。
需加入时按下“是”。
④ 如果在吸取高度跟踪的条件设定中已设定了“使用摄像机进行位置确认”
则将在VCS监视器中显示吸取位置。当显示以下的确认信息时,请目视进行确认。如果位
置正确,按下“是”,如果想用示教来改变吸取位置,则按下“否”,进行示教操作。
图 4.5.4.4.4-6
图 4.5.4.4.4-7
图 4.5.4.4.4-8
图 4.5.4.4.4-9