KE-2000R_InstructionManual_C_Rev00说明 - 第532页
第1部 基本篇 第4章 生产程序制作 4-227 4-5-4-6 元件示教 是指:在元件上实际安装贴片头, 对球型元件(通用画像元件、BGA、 FBGA)的球进行测量的功能。 注意 打开罩进行手动吸取 等操作时,请充分注意,防 止设备的动作造成人身 伤害。 并要小心,避免手和衣服被送料器台架夹住、头部碰撞罩。 4-5-4-6-1 元件示教 测量动作流程,示图如下。 图 4-5-4-6-1 BGA、FBGA 球测定流程图 开始 吸取元件 …

第1部 基本篇 第4章 生产程序制作
4-226
2) 管理
① 名称变更
可变更已注册的名称。将光标对准列表内想变更的数据所在的行,按下“修改标记数据文
件名”按钮。
显示如下的设定画面。请输入新的名称。
图 4.5.4.5.1-2 标记数据名称变更
② 删除
可删除已注册的数据。将光标对准列表内想删除的数据所在的行,按下“删除”按钮。
显示如下的设定画面。请按下“确定”按钮。
图 4.5.4.5.1-3 删除确认

第1部 基本篇 第4章 生产程序制作
4-227
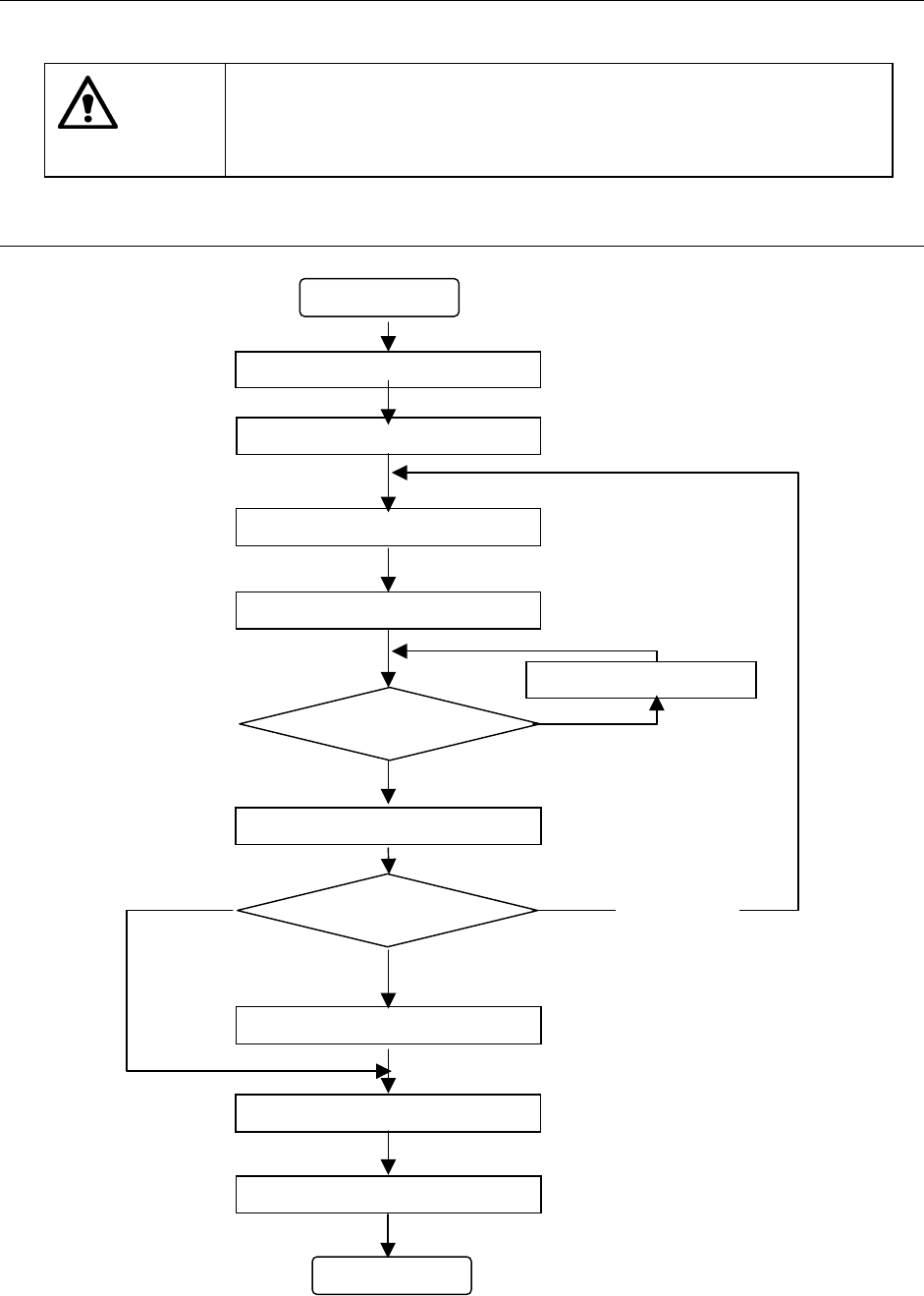
4-5-4-6 元件示教
是指:在元件上实际安装贴片头,对球型元件(通用画像元件、BGA、FBGA)的球进行测量的功能。
注意
打开罩进行手动吸取等操作时,请充分注意,防止设备的动作造成人身
伤害。
并要小心,避免手和衣服被送料器台架夹住、头部碰撞罩。
4-5-4-6-1 元件示教
测量动作流程,示图如下。
图 4-5-4-6-1 BGA、FBGA 球测定流程图
开始
吸取元件
测定高度
示教元件倾斜
修正元件倾斜
指定排除领域?
确认识别
运行
测定球型数据
测定气压
退还元件
结束
取消
示教排除领域
是
否
重新测试

第1部 基本篇 第4章 生产程序制作
4-228
图 4-5-4-6-2 通用画像球测定流程图
追加组
取消
开始
吸取元件
测定高度
示教元件倾斜
设定球
区
域
运行
确认识别
运行
测定球
型
数据
测定气压
结束
测定球数据
完成示教
重新测试
示教
元件中
心
确定