M4serviceManual_e - 第23页
1 Installation 1-15 Sequence of Receiving PC board (SMEMA Interface spec.) ① When the machine is ready to receive PC board, Permit Transfer (Machine Not Ready) is sent to Pre-process machine. ② The transfer belt will be …

1 Installation
1-14
Sequence of Sending PC board (Standard sepc.)
① The transfer belt will be activated when the machine is ready to send PC board and the Permit Transfer
(Machine Not Ready) is received from Post-process machine.
② The transfer belt will be deactivated when the Exit Sensor turns off after the sensor turns on at the PC
board arrival and it passed under the sensor.
③ “Conveyor Trouble” error happens if the Exit Sensor does not turn on or the sensor does not turn off
from turning on within 10 seconds after the transfer belt was activated.
④ Pressing START button restarts the operation paused by the error.

1 Installation
1-15
Sequence of Receiving PC board (SMEMA Interface spec.)
① When the machine is ready to receive PC board, Permit Transfer (Machine Not Ready) is sent to
Pre-process machine.
② The transfer belt will be activated when the Permit Transfer is sent, the Request Transfer (Board
Available) is received from Pre-process machine and the Entrance Sensor turns on.
③ The Permit Transfer will be turned off when the Entrance Sensor turns on.
④ The transfer belt will be deactivated when the Arrival Sensor turns on.
⑤ “Conveyor Trouble” errors occur under following conditions.
a) The Entrance Sensor turns on when the Request Transfer is not received. b) The Entrance Sensor
does not turn on within 10 seconds after Request Transfer has been received and Permit Transfer has
been sent. c) The Request Transfer does not receive-off within 10 seconds after Permit Transfer was
sent.
⑥ Pressing START button restarts the operation paused by the error.

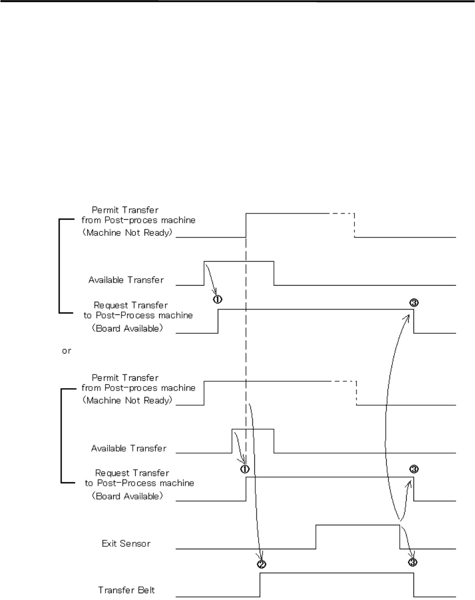
1 Installation
1-16
Sequence of Sending PC board (SMEMA Interface spec.)
① When the machine is ready to send PC board, the Request Transfer (Board Available) is sent to
Post-process machine.
② The transfer belt will be activated when the Permit Transfer (Machine Not Ready) is received from
Post-process machine and the Request Transfer is sent.
③ The transfer belt will be deactivated and the Request Transfer will be sent-off when the Exit Sensor
turns off after the sensor turned on at the PC board arrival and it passed under the sensor.
④ “Conveyor Trouble” error happens if the Permit Transfer does not receive-off.
⑤ Pressing START button restarts the operation paused by the error.