文档中心
/
M4serviceManual_e
M4serviceManual_e - 第83页
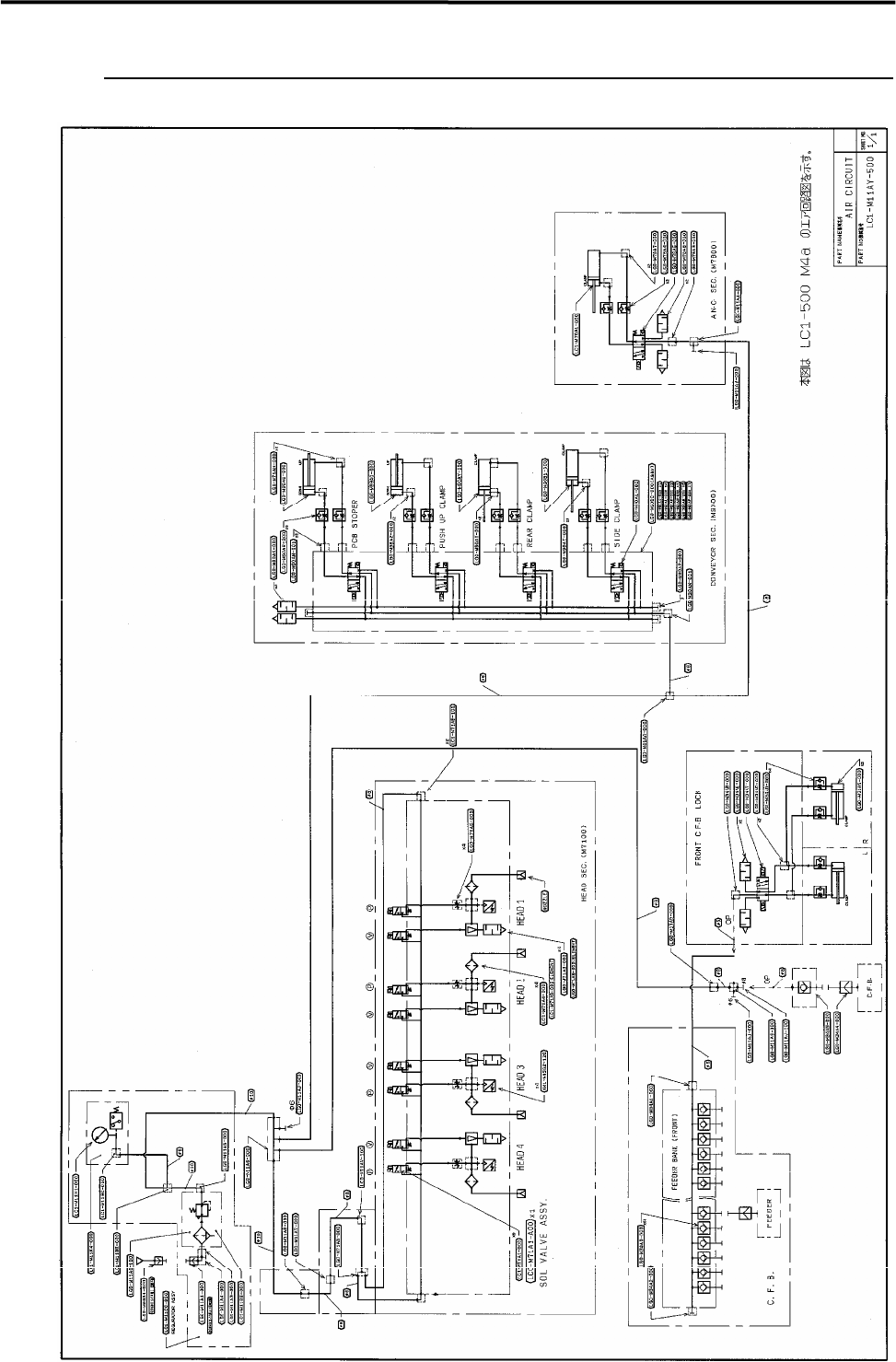
5 Materials 5-9 M4e: Air Circuit Diagram
目录
100%
显示:宽度
宽度
1 / 96
回到旧版
旧版
?
5 Materials
5-8
M4a: Air Circuit Diagram
5 Materials
5-9
M4e: Air Circuit Diagram
5 Materials
5-10
M4s: Air Circuit Diagram
该页面需要启用 JavaScript 才能进行交互式预览。