00192188-01 - 第113页
Betriebsanleitung Linienrechner UNIX 4 Datenverwaltung Softwareversion 502.xx Ausgabe 10/2000 4.1 Einleitung 111 I t I I 4 Datenverwaltung 4.1 Ein leitu ng 4.1.1 Struktur der Anwenderdaten Die Anwe nderdaten tei len sich…

Betriebsanleitung Linienrechner UNIX 4 Datenverwaltung
Softwareversion 502.xx Ausgabe 10/2000 4.1 Einleitung
111
I
t I I
4 Datenverwaltung
4.1 Einleitung
4.1.1 Struktur der Anwenderdaten
Die Anwenderdaten teilen sich in zwei Arten auf:
- Quelldaten
Sie werden vom Anwender eingegeben.
Die Quelldaten enthalten die Beschreibung der Linie mit ihren Bestückstationen und sämtliche Daten
der zu fertigenden LP-Typen, inklusive der dazu benötigten Bauelemente.
- Ablaufdaten
Sie werden von den Postprozessoren in einer maschinenlesbaren Form aus den Quelldaten generiert.
Die Ablaufdaten enthalten die Steuerdaten für den Linienrechner und die Bestückstationen.
In den Anwenderdaten wird außerdem unterschieden zwischen Stammdaten und Auftragsdaten:
- Stammdaten
Sie enthalten alle Produkt-, Rüst- und Maschinendaten, die zum Bestücken von Leiterplatten auf den
Stationen der Linie erforderlich sind und teilen sich auf in:
Anlagendaten (enthalten im Verzeichnis "Anlagen", siehe
Abschn. 4.3, Abb. 4.3.2)
Stationsdaten (enthalten im Verzeichnis "Stationen")
Leiterplattendaten (enthalten im Verzeichnis "Leiterplatten")
Stations-Bibliothek (enthalten im Verzeichnis "ST-Bibliothek")
Passmarken-Bibliothek (enthalten im Verzeichnis "M10-Bibliothek" bzw.
"MVS-Bibliothek")
Bauelemente-Bibliothek (enthalten im Verzeichnis "BE-Bibliothek")
Gehäuseform-Bibliothek (enthalten im Verzeichnis "GF-Bibliothek")
Dosiermuster-Bibliothek (enthalten im Verzeichnis "DS-Bibliothek")
Rüstinformations-Bibliothek (enthalten im Verzeichnis "RI-Bibliothek")
- Auftragsdaten
Sie beinhalten auftragsbezogene Daten, die zusätzlich zur Fertigung von LP-Typen benötigt werden.

4 Datenverwaltung Betriebsanleitung Linienrechner UNIX
4.1 Einleitung Softwareversion 502.xx Ausgabe 10/2000
112
I
t I I
VORSICHT !
Mit Hilfe der Linienrechner-Software ist es möglich, die Stamm- und Auftragsdaten zu verändern oder neue zu
erzeugen. Um einem Verlust der Daten durch unvorhersehbare Ereignisse (z.B. grobe Bedienungsfehler,
Virenbefall oder Beschädigung des Rechnersystems durch Einwirkung von außen) vorzubeugen, wird dem
Anwender dringend empfohlen, die Daten mit Hilfe des Datenmanagers (siehe
Abschn. 4.3) in regelmäßigen
Abständen auf Band zu sichern.
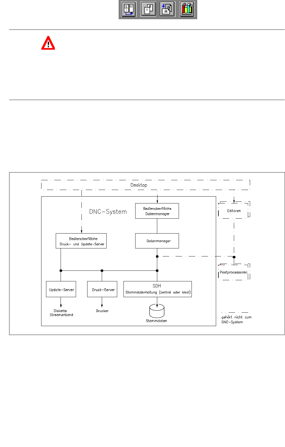
4.1.2 Aufbau und Funktion des DNC-Systems (Datenverwaltung)
Das DNC-System hat die Aufgabe, die Anwenderdaten hierarchisch zu hinterlegen und zu verwalten.
Außerdem ist die Möglichkeit gegeben, Dateien auf Anforderung eines Auftraggebers auf Druckern oder
I/O-Geräten (Band- und Diskettenlaufwerke) auszugeben.
Abb. 4.1.1 Aufbau "DNC-System"
