00192188-01 - 第217页
Betriebsanleitung Linienrechner UNIX 6 Produkt / Geh ä useform Softwareversion 502.xx Ausgabe 10/2000 6.1 Geh ä useform-Editor (GF -Editor) 215 I t I I Krit erie n f ü r re gel m äß ige Bauelemente - Rechteck ige Bei nch…

6 Produkt / Gehäuseform Betriebsanleitung Linienrechner UNIX
6.1 Gehäuseform-Editor (GF-Editor) Softwareversion 502.xx Ausgabe 10/2000
214
I
t I I
6.1.3.2 Beschreibung einer Gehäuseform des Typs "FDC"
Für die optische Zentrierung von Bauelementen mittels Vision-System muss die Gehäuseform eines BE's
vollständig beschrieben werden. Hierzu sind nach den Eingaben der Nennmaße und Körpermaße (siehe
Abschn. 6.1.2.5) folgende Arbeitsschritte erforderlich:
- die Beschreibung der Beinchengruppen
- die Beschreibung der Beinchenmodelle
Zuerst wird das Fenster für die Beschreibung der Beinchengruppe (siehe Abb. 6.1.20) geöffnet. Erst nach der
Definition einer Beinchengruppe kann das Fenster für die Beschreibung eines Beinchenmodells geöffnet
werden (siehe Abb. 6.1.21).
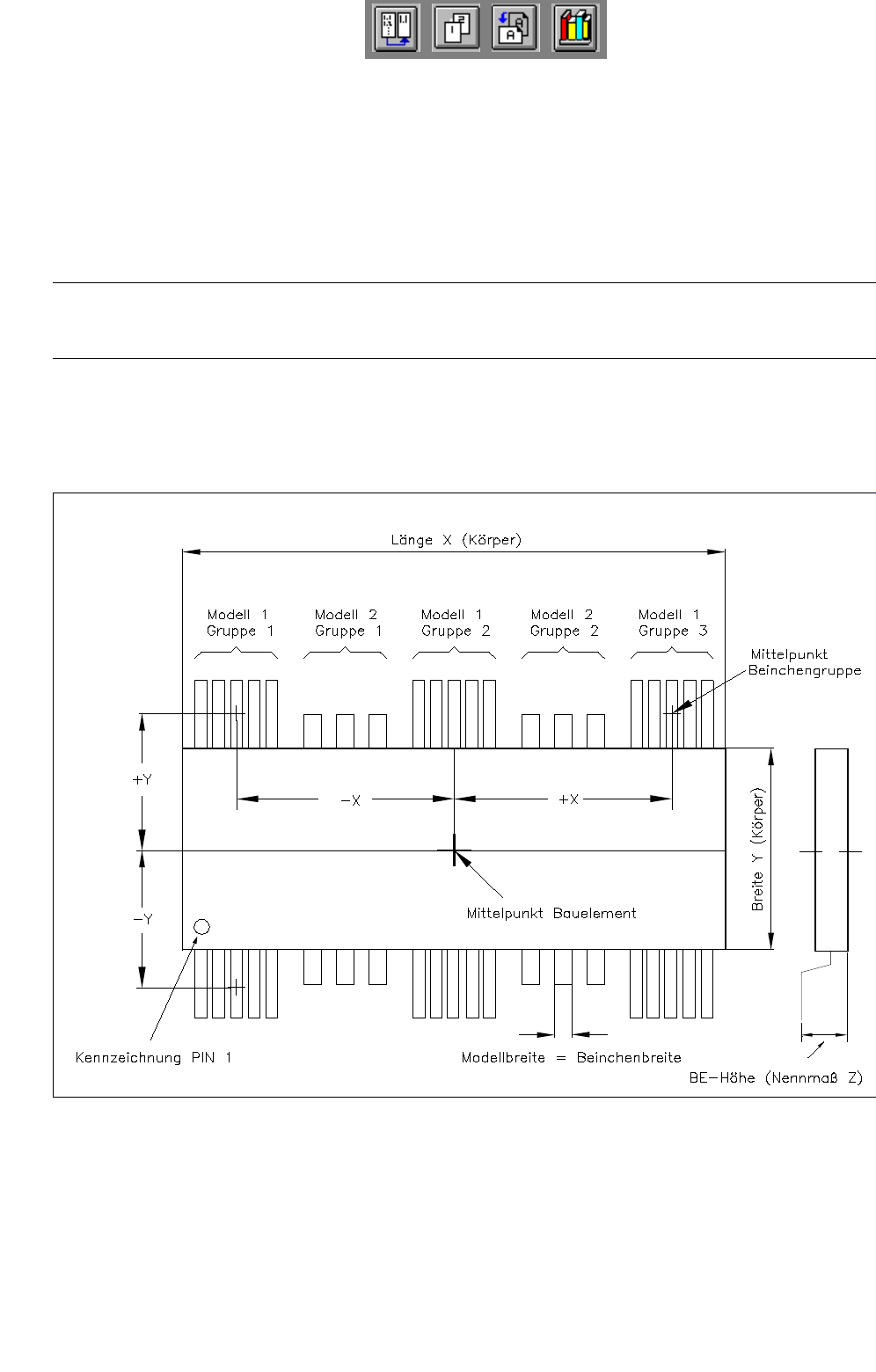
Begriffserklärung der GF-Daten für die Modell- und Gruppen-Beschreibung des
Gehäuseform-Typs "FDC"
- Reihe alle Beinchen auf einer Seite des BE’s
- Modell Beinchenform
Ein Modell wird bestimmt durch:
Beinchenbreite und Toleranz der Beinchenbreite
Beinchenlänge und Toleranz der Beinchenlänge
Aufsetzlänge
Aufsetzbreite
- Gruppe Ansammlung mehrerer Beinchen des gleichen Modells (Beinchenform)
Eine Gruppe wird bestimmt durch:
Anzahl der Beinchen
gleiche Teilung
gleicher Beinchenwinkel
Lage des Gruppen-Mittelpunkts zum BE-Mittelpunkt
(Jede Gruppe ist symmetrisch zum Gruppen-Mittelpunkt).

Betriebsanleitung Linienrechner UNIX 6 Produkt / Gehäuseform
Softwareversion 502.xx Ausgabe 10/2000 6.1 Gehäuseform-Editor (GF-Editor)
215
I
t I I
Kriterien für regelmäßige Bauelemente
- Rechteckige Beinchenanordnung
- Nur ein Beinchenmodell (Beinchenform) auf den sich gegenüberliegenden Seiten
(oben/unten, rechts/links)
- Gleiche Anzahl der Beinchen auf den sich gegenüberliegenden Seiten
- Gleiche Beinchenteilung auf den sich gegenüberliegenden Seiten
(d.h., nur eine Beinchengruppe pro Seite)
- Aufsetzlänge der Beinchen identisch auf den sich gegenüberliegenden Seiten
Abb. 6.1.18 Beispiel: regelmäßiges Bauelement
HINWEIS
Bei der BE-Zentrierung mit dem Vision-System wird das Bauelement so auf die optische Zentrierstation
gelegt, dass seine Unterseite am Monitor des Stationsrechners abgebildet wird.

6 Produkt / Gehäuseform Betriebsanleitung Linienrechner UNIX
6.1 Gehäuseform-Editor (GF-Editor) Softwareversion 502.xx Ausgabe 10/2000
216
I
t I I
Kriterien für unregelmäßige Bauelemente
- Sich gegenüberliegende Beinchenreihen (horizontal bzw. vertikal) können unterschiedlich sein, d.h.,
es muss keine Symmetrie vorhanden sein.
- Sich gegenüberliegende Beinchenreihen sind zwar symmetrisch angeordnet, weisen aber unter-
schiedliche Winkel auf.
HINWEIS
Die nachfolgenden Kriterien gelten nur für die Bestückung unregelmäßiger BE’s mittels HS-180-Stationen.
- In einer Reihe sind bis zu 3 Modelle (Beinchenformen) möglich.
- In einer Reihe mit 3 Modellen können max. 15 Beichengruppen beschrieben werden, wenn die Breite
pro Modell den Wert von 6mm nicht überschreitet.
Abb. 6.1.19 Beispiel: unregelmäßiges Bauelement