00191412-01 - 第215页
Betriebsanleitung Linienrechner UNIX 6 Produkt / Gehäus eform Software-Version 50 1.xx A usgabe 01/99 6.1 Gehäuseform-Editor (GF-Editor) 6 - 39 Erzeugen einer Beinchengruppe Vorgehe nsweise : ● Erze ugen im Ko mmandober …

6 Produkt / Gehäuseform Betriebsanleitung Linienrechner UNIX
6.1 Gehäuseform-Editor (GF-Editor) Software-Version 501.xx Ausgabe 01/99
6 - 38
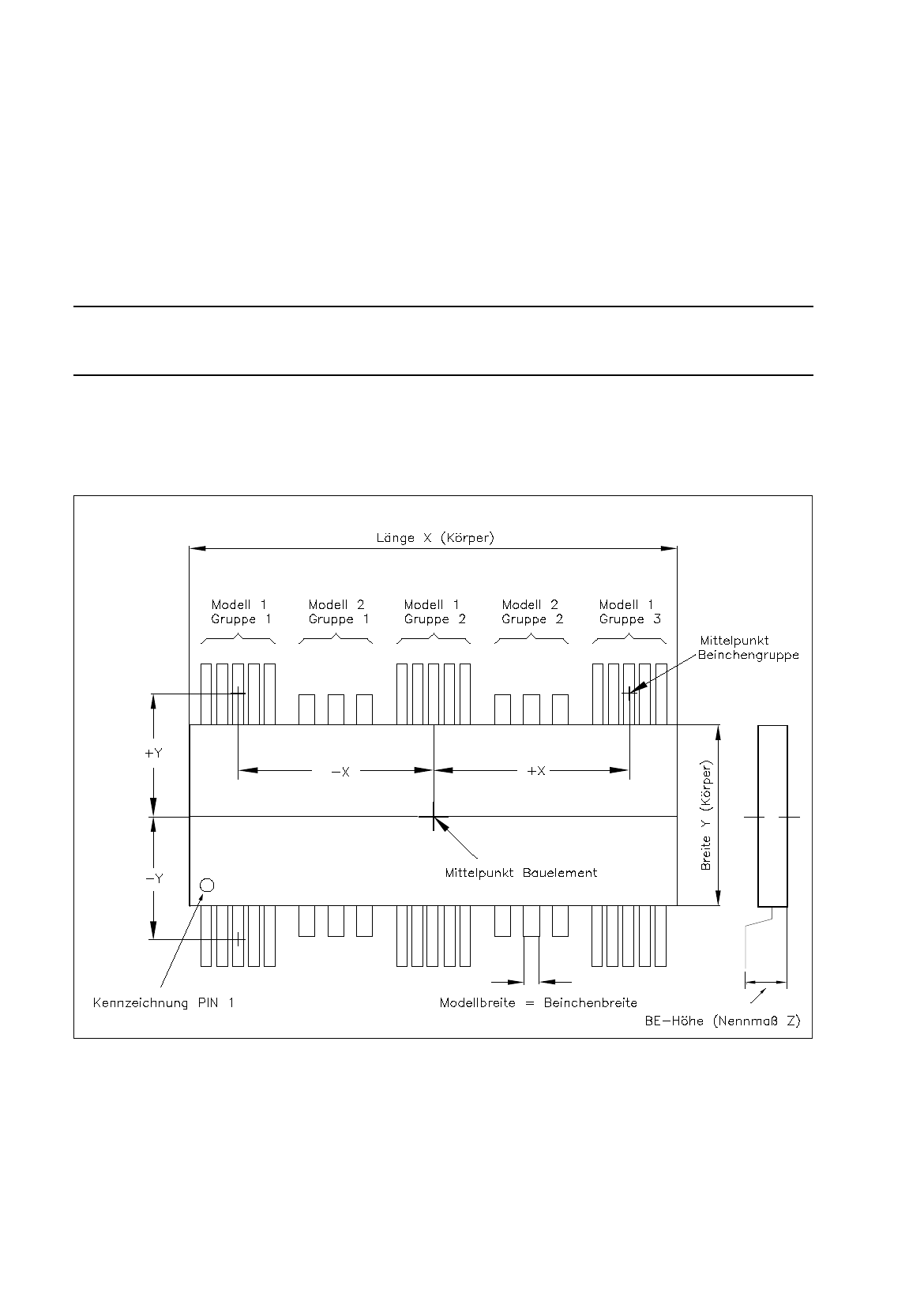
Kriterien für unregelmäßige Bauelemente
-
Sich gegenüberliegende Beinchenreihen (horizontal bzw. vertikal) können unterschiedlich sein, d.h.,
es muß keine Symmetrie vorhanden sein.
-
Sich gegenüberliegende Beinchenreihen sind zwar symmetrisch angeordnet, weisen aber unter-
schiedliche Winkel auf.
HINWEIS
Die nachfolgenden Kriterien gelten nur für die Bestückung unregelmäßiger BE’s mittels HS-180-Stationen.
-
In einer Reihe sind bis zu 3 Modelle (Beinchenformen) möglich.
-
In einer Reihe mit 3 Modellen können max. 15 Beichengruppen beschrieben werden, wenn die Breite
pro Modell den Wert von 6mm nicht überschreitet.
Abb. 6.1.19 Beispiel: unregelmäßiges Bauelement

Betriebsanleitung Linienrechner UNIX 6 Produkt / Gehäuseform
Software-Version 501.xx Ausgabe 01/99 6.1 Gehäuseform-Editor (GF-Editor)
6 - 39
Erzeugen einer Beinchengruppe
Vorgehensweise:
●
Erzeugen
im Kommandobereich des Hauptfensters (siehe Abb. 6.1.1) anklicken.
Das Fenster zum Editieren der Daten für die neue Beinchengruppe wird geöffnet (siehe Abb. 6.1.20).
Abb. 6.1.20 Fenster "Gruppenbeschreibung"
HINWEIS
Im Auswahlfeld "Modelle" sind beim ersten
Öffnen des Fensters "Gruppenbeschreibung" noch keine
Einträge enthalten. Erst nach der Definition eines oder mehrerer Beinchenmodelle (siehe Seite 6 - 41)
werden die Daten der definierten Beinchenmodelle beim Öffnen des Fensters im Auswahlfeld angezeigt.
Nachfolgend ist die Bedeutung der einzelnen Editierfelder für die Beinchengruppe erklärt (siehe dazu auch
Abb. 6.1.18 und Abb. 6.1.19).
Bei den Einträgen für die
Offsetwerte
"X" und "Y" und dem "Beinchenwinkel" ist unbedingt auf
korrekte
Vorzeichen
zu achten!
Auswahlfeld
Editierfelder
"Modelle"

6 Produkt / Gehäuseform Betriebsanleitung Linienrechner UNIX
6.1 Gehäuseform-Editor (GF-Editor) Software-Version 501.xx Ausgabe 01/99
6 - 40
-
Anzahl Beinchen
Anzahl der Beinchen
-
Teilung
[mm] Teilungsabstand von Beinchenmitte zu Beinchenmitte
-
Beinchenwinkel
[Grad] Lagewinkel der Beinchen
(für BE-Seite: oben 90°, unten -90°, rechts 0°, links 180°)
-
X
[mm] Abstand vom Mittelpunkt des BE's zum Mittelpunkt der
Beinchengruppe in X-Richtung
-
Y
[mm] Abstand vom Mittelpunkt des BE's zum Mittelpunkt der
Beinchengruppe in Y-Richtung
Vorgehensweise beim Editieren:
●
Die einzelnen Editierfelder anklicken und die Werte eingeben.
HINWEIS
Mit jeder Betätigung der RETURN-Taste nach einer Eingabe in einem Editierfeld wird die
grafische Darstellung der Gehäuseform im Anzeigebereich automatisch aktualisiert.
●
Beenden der Eingaben durch Anklicken von
OK
bestätigen.
Das Fenster wird geschlossen. Im Anzeigebereich des Hauptfensters wird die neue Gruppe dargestellt.
HINWEIS
Wurden nicht erlaubte Werte (z.B. ein zu großer Wert für die Anzahl der Beinchen) oder Zeichen (z.B. Buch-
staben oder ein Komma als Dezimalzeichen) eingegeben, wird eine Dialogbox mit einer entsprechenden
Fehlermeldung aufgeblendet (siehe Seite 6 - 15). Die fehlerhaften Felder werden rot umrandet dargestellt.
Die Dialogbox muß zuerst mit
OK
quittiert werden. Danach können die Eintragungen berichtigt und
mit
OK
bestätigt werden.
Die editierten Werte bleiben beim Schließen des Fensters erhalten. Wird jedoch beim Beenden des
GF-Editors nicht gesichert, gehen die editierten Daten verloren.
Ändern einer Beinchengruppe
●
Beliebiges Beinchen in der gewünschten Gruppe im Anzeigebereich anklicken.
Die Gruppe ist mit einem Rechteck umrandet gekennzeichnet.
●
Beinchen nochmals mit Doppelklick selektieren.
Das Fenster zum Editieren der Beinchengruppe wird geöffnet (siehe Abb. 6.1.20).
●
Editierfeld mit dem zu ändernden Wert anklicken (Cursor vor den Wert setzen).
●
Wert mit der DELETE-Taste löschen und neuen Wert eingeben.
●
Nach Beenden aller gewünschten Änderungen
OK
anklicken.
Wenn die eingetragenen Werte fehlerfrei sind, wird das Fenster geschlossen.
Die Beinchengruppe wird mit den geänderten Abmaßen im Anzeigebereich dargestellt.