00191412-01 - 第509页
Betriebsanleitung Linienrechner UNIX 16 MaDaMaS Software-Version 50 1.xx A usgabe 01/99 16.2 MaDaMaS-Auswerteoberfläche 16 - 17 Abb. 16.2.2 A uswerteoberfläche - Auswerteform "Abholsicherh eit" für alle Station…

16 MaDaMaS Betriebsanleitung Linienrechner UNIX
16.2 MaDaMaS-Auswerteoberfläche Software-Version 501.xx Ausgabe 01/99
16 - 16
16.2.6 Auswerteform "Gesamtübersicht"
Beim Öffnen der MaDaMaS-Auswerteoberfläche wird als Startauswertung die Auswerteform "Gesamtüber-
sicht" mit dem aktuellen Zustand der gesamten Linie dargestellt.
Die Abholsicherheit, die Verfügbarkeit und die Leistung für die gesamte Linie wird ausgewertet und jeweils in
einem eigenen Diagramm dargestellt.
Durch Anklicken bestimmter Balken und Symbole in den Diagrammen können die entsprechenden Auswert-
ungen für die Stationen dargestellt werden.
16.2.7 Auswerteform "Abholsicherheit"
Die Abholsicherheit kann für die gesamte Linie und für jede Bestückstation angezeigt werden.
Die Ikone wird rot markiert, wenn der unter "Trend" eingestellte Grenzwert für die Trendauswertung
überschritten wird. Die betroffenen Spuren können mit Hilfe der Auswerteformen "Spurinformation" und
"Spurtrend" detailliert analysiert werden.
Für die Berechnung der Abholsicherheit werden folgende Faktoren berücksichtigt:
- die zuverlässige Aufnahme der Bauelemente aus der Zuführspur
- die korrekte Identität bezüglich elektrischer Eigenschaften (per CRDL-Messung),
- die korrekte Identität bezüglich geometrischer Eigenschaften (per Visionsystem),
- das Absetzen der Bauelemente auf der Leiterplatte (per Vakuumkontrolle).
Bezogen auf die gewählte Zeitbasis wird die Abholsicherheit nach folgender Formel berechnet:
- Auswerteform "Abholsicherheit" für die Linie aufrufen
● In der Menüzeile DARSTELLUNG --> Gesamtübersicht selektieren.
Die Auswerteform "Gesamtübersicht" wird angezeigt.
Im Diagramm "Abholsicherheit" wird die berechnete Abholsicherheit für die gesamte Linie
dargestellt (siehe Abb. 16.2.1).
- Auswerteform "Abholsicherheit" für alle Stationen aufrufen
● DARSTELLUNG --> Abholsicherheit selektieren.
Oder:
● In der Gesamtübersicht im Diagramm "Abholsicherheit" den grünen Balken anklicken.
Die Auswerteform "Abholsicherheit" für alle Bestückstationen wird angezeigt.
Für jede Station wird ein Diagramm mit der berechneten Abholsicherheit dargestellt
(siehe Abb. 16.2.2).
Σ Vakuum-Fehler + Σ CRDL-Fehler + Σ Vision-Fehler
Abholsicherheit [ % ] = 100 -
Σ bestückte Bauelemente + Σ Fehler
x 100

Betriebsanleitung Linienrechner UNIX 16 MaDaMaS
Software-Version 501.xx Ausgabe 01/99 16.2 MaDaMaS-Auswerteoberfläche
16 - 17
Abb. 16.2.2 Auswerteoberfläche - Auswerteform "Abholsicherheit" für alle Stationen
HINWEIS
Sollten mehr Stationen vorhanden sein, als im Anzeigebereich dargestellt werden können, so erscheint über
der Infozeile ein Scrollbalken, womit der Darstellungsbereich verschoben werden kann.
- Beenden der Auswerteform "Abholsicherheit"
● Die Ikone anklicken.
Die Auswerteform "Gesamtübersicht" wird wieder dargestellt.
Balken
für Vakuumfehler
Balken für
Identfehler
Balken für
bestückte BE’s
Aufruf der
Auswerteform
und
Aufruf für
Auswerteform
"Spurinformation"
"Spurtrend"
Anzahl / % der
bestückten Bauelemente,
Identfehler und Vakuumfehler

16 MaDaMaS Betriebsanleitung Linienrechner UNIX
16.2 MaDaMaS-Auswerteoberfläche Software-Version 501.xx Ausgabe 01/99
16 - 18
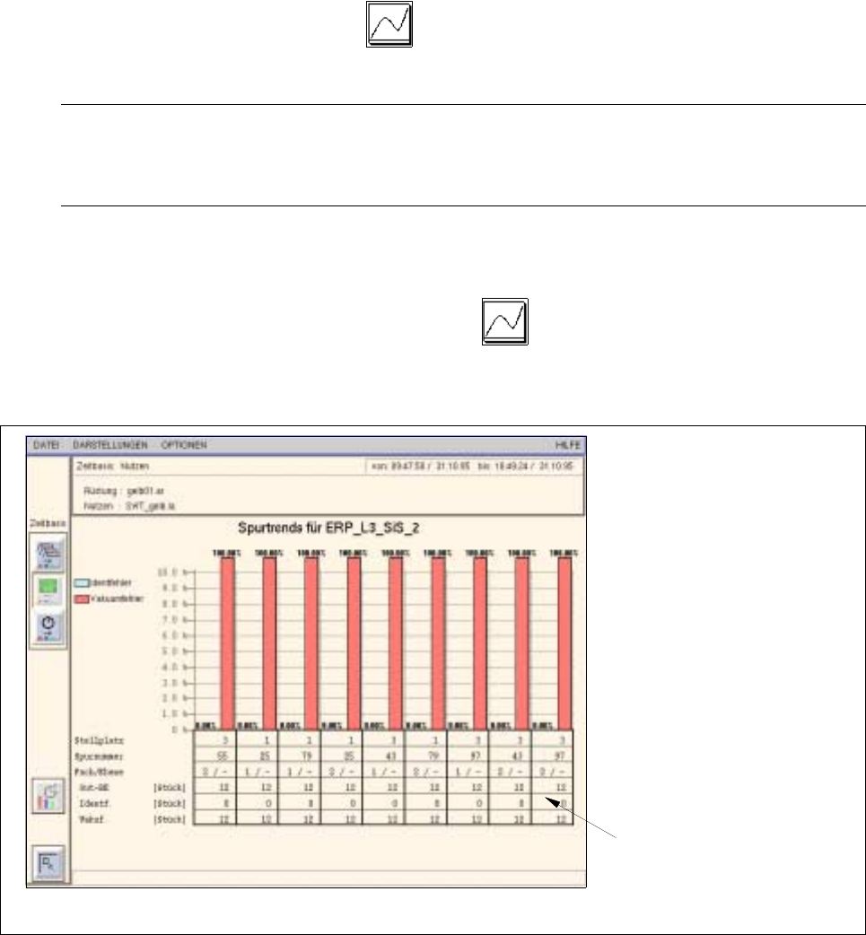
16.2.7.1 Auswerteform "Spurtrend"
Mit der Auswerteform "Spurtrend" können für jede einzelne Station die acht Spuren mit den meisten Ident- und
Vakuumfehlern angezeigt werden. Im Anzeigebereich werden die aufgetretenen Vakuum- und Identfehler
absolut (Textteil) sowie relativ (Balkendiagramm) zur Gesamtzahl der bestückten Bauelemente dargestellt.
Die Auswerteform "Spurtrend" wird vom Diagramm "Abholsicherheit" aus aufgerufen. Sie ist nur für Bestück-
stationen möglich.
- Auswerteform "Spurtrend" für alle Stationen aufrufen
● In der Gesamtübersicht die Ikone im Diagramm "Abholsicherheit" anklicken.
Die Spurtrendauswertung für alle Stationen wird angezeigt.
HINWEIS
Durch Verschieben des Anzeigebereiches mit Hilfe des vertikalen Scrollbalkens kann die Spurtrend-
auswertung für jede einzelne Station angezeigt werden.
- Auswerteform "Spurtrend" für die einzelnen Stationen aufrufen
● In der Auswerteform "Abholsicherheit" die Ikone im Diagramm der gewünschten Station
anklicken (siehe Abb. 16.2.2).
Die Spurtrendauswertung für die gewählte Station wird geöffnet (siehe Abb. 16.2.3).
Abb. 16.2.3 Auswerteoberfläche - Auswerteform "Spurtrend" für eine Station
Anzahl der
bestückten Bauelemente,
Identfehler und Vakuumfehler