Detailed Circuit Diagrams Folder SIPLACE X-series from serial number B-323 - 第340页
SIPLACE SIPLAC E X -Series Placemen t Syst em from serial no. B-323 Detailed Circuit Diagrams Folder 08/2006 US Edition Order No . 0019528 0-01

7 - 3
03012668-010101LD3 PCB barcode wiring
A&D
Copyright reserved
SIEMENS AG
SIPLACE X-Series
X1
X1
Ground connection for assembly trough
From PCB conveyor
03012664-xx
Status Modified Date Name Stand.
Document status
Product status
Function status Date
Author
Check.
Sheet
Sh.
Weitergabe sowie Vervielfältigung dieser Unterlage,Ver-
wertung und Mitteilung ihres Inhalts nicht gestattet, soweit
nicht ausdrücklich zugestanden. Zuwiderhandlungen ver-
pflichten zu Schadenersatz. Alle Rechte vorbehalten, ins
besondere für den Fall der Patenterteilung oder GM-Eintragung
Proprietary date, company confidential. All rights reserved.
Confie a titre de secret d´entreprise. Tous droits reserves.
Comunicado como segredo empresarial. Reservados todos os direilos.
Confiado como secrete industrial. Nos reservamos todos los derechos.
1 .
1 .
1 .
Raabe
PCB barcode wiring
03012668-010101LD3
26. 03.03
Raabe26. 03.03
Raabe26. 03.03
26. 03.03
Raabe
1
1
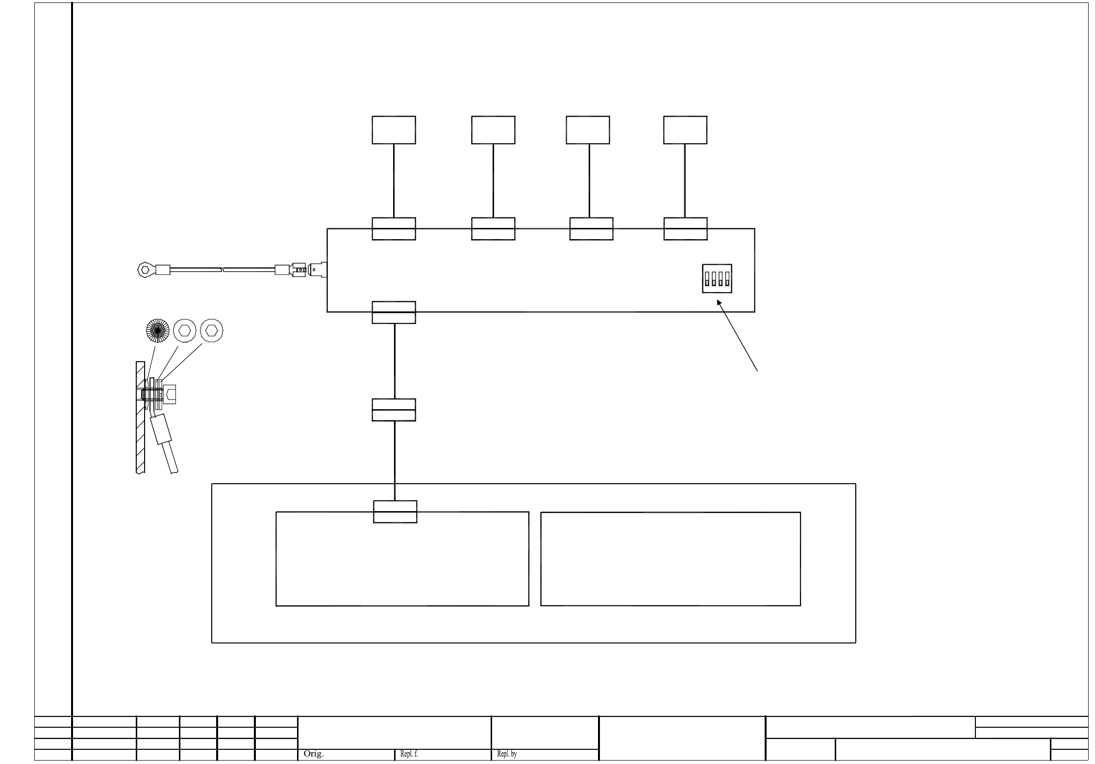
Control assy, PCB conveyor (single conveyor: 00365543-xx, dual conveyor: 00365544-xx)
Conveyor control, track 1
(ao) 00370397-xx
Conveyor control, track 2
(ap) 00370398-xx
(for dual conveyor only)
X2
X2
X3
X3
X4
X4
Distributor for PCB barcode scanner 00372356-xx
Barcode scanner
top
Conveyor track 1
Barcode scanner
bottom
Conveyor track 1
BC 1 BC 2
Barcode scanner
top
Conveyor track 2
Barcode scanner
bottom
Conveyor track 2
BC 3 BC 4
If no barcode scanner is connected to X1 ... X4,
make sure to set the associated switch contact 1 ... 4 at S1 to ON.
Use caps to cover slots that are not used.
PCB barcode, conveyor track 1
PCB barcode, conveyor track 2
ON
1234
S1
00365548-xx
W4
00370329-xx
X27ao/1
X27ao
X27ao
X27ao/1
X5
X5

7 - 4
00372356-010101LD3 PCB barcode scanner distributor
X1
X2
X5
Start 1
P24
Start 1
Start 2
P24
Start 1
P24
+24V
GND
GND
ICR850 TxD
ICR850 RxD
Read clock
+24V
GND
GND
ICR850 TxD
ICR850 RxD
Read clock
+24V
GND
Start 1
Start 2
TxD
RxD
A&D
Copyright reserved
SIEMENS AG
SIPLACE X-Series
X3
X4
Start 2
P24
Start 2
P24
+24V
GND
GND
ICR850 TxD
ICR850 RxD
Read clock
+24V
GND
GND
ICR850 TxD
ICR850 RxD
Read clock
SUB-D 15pole HD f
SUB-D 15pole HD f SUB-D 15pole HD f
SUB-D 15pole HD f
SUB-D 9-pole m
S1-1
8
1
S1-2
7
2
S1-3
6
3
S1-4
5
4
S1
(Coding)
X5-Pin 9 removed
Connector:
X1 - X4:
X5:
X6:
Sub-D high density 15-pole female
Sub-D 9 pole, male
Blade terminal, 6.3mm, 45 degrees
S1-1 ... S1-4: 4x DIP switch, RM 2.54mm
X6
Casing
Sheet
Sh.
Distributor f. PCB barcode scanner
00372356-010101LD3
ON
1234
1
1

SIPLACE
SIPLACE X-Series
Placement System
from serial no. B-323
Detailed Circuit
Diagrams Folder
08/2006 US Edition
Order No. 00195280-01