Detailed Circuit Diagrams Folder SIPLACE X-series from serial number B-323 - 第171页
2 - 1 16 ZTH01 1_X2-020101LD3 Z1 axis, T winHead, P&P module 1, gantry 1, SIPLACE X2 (sh. 1 of 3) Modified Status Date CAD file : ZTH011_X2- 020101LD3_SH01 .DWG Orig./Repl.f./Repl.by Stand. Name Check. Mat. no. : Aut…

2 - 115
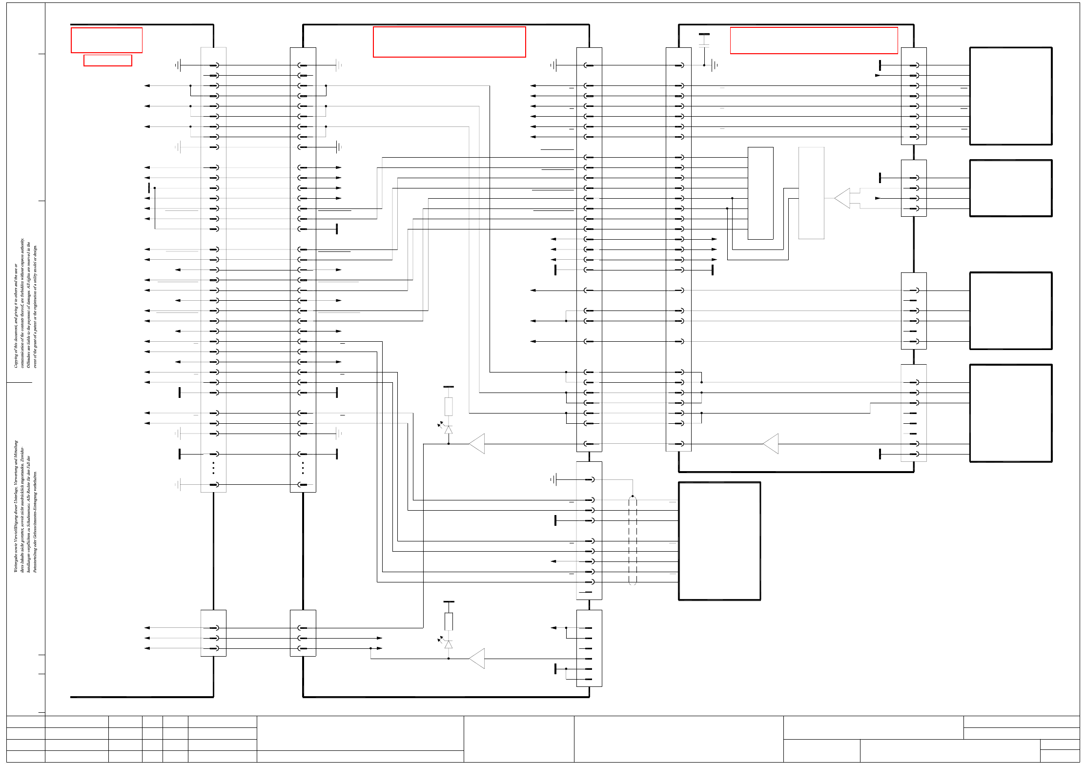
P04_20X3X4-020101LD3 Return motion unit, CO sensor, pressure control valve, pressure sensor,
20-segment Collect&Place head, gantry 4, SIPLACE X3 and X4
22
23
24
20
21
N104:8
N104:7
PGND
-15V
SDI+
SDI-
CO_AXIS
CO_AXIS
24V_FESTO15
16
17
13
14
N104:5
N104:6
03020263
C&P20 pressure sensor
CLK 5
D in
D out
n.u.
EN_AD
EN_EEPROM
D19:18
DS89C21
DS89C21
FM25C160
74HCT14
74LS07
Type
D19:17
D19:15
D19:14
8
9
10
6
7
b9
GND
GND
+15V
+5V
TP3
D21:15
D21:16
D21:14
-15V
R63
2
4
3
X19ds
1
b13
b12
b10
b11
EX_GEST_FESTO
24V_FESTO
CAN_RX_FESTO
R142
CAN_RX
GND
GND
+15V
PGND
D21:17
D21:9
b4
b6
b7
b8
b5
b1
b3
b2
a13
a12
03005070
A
Vbb
BTS4141N
24V_FESTO
CO_TEACH17 17
03012097-W2
GND
GND
+5V
+15V
34
X2dq
40
37
81
HOLD_FESTO
Pressure control valve
a111,81,8
X3dq
SPI_MTSR
SPI_MRST
SPI_SCLK
CS0
8
7
6
5
+24V
VCC
4
3
2
1
Pressure sensor, holding circuit
CO sensor
Assembly
Pressure control valve
D21
D20
D19
74VHCT541
N103
N104
U4
U5
U1
IC
25
GND
+5V
+15V
37
40
34
30
31
29
27
28
26
D3:13
D3:14
+24V
D3:9
D3:10
GND
-15V
PGND
4
VCC
8
3
4
+
-
5
6
D1
VCC
R5
2
8
+
-
7
1
18
22
23
24
21
20
15
17
16
14
13
CS425
D19:8, D20:8, D21:8
+15V
EX_GEST_FESTO
HOLD_FESTO
EN_FESTO
37
40
34
30
31
29
GND
+5V
CS_CO_SENSOR
CS_FRAM
27
28
26
U5:1
D20:1
D19:6, D20:6, D21:6
GND
18
SCLK+
SCLK-
CS1
ModifiedStatus Date
CAD file : P04_20X3X4-020101LD3.DWG
Orig./Repl.f./Repl.byStand.Name
Check.
Mat. no. :
Author Hi
Date
Sh.
Sh.
SIPLACE X-Series
1
1
X13:53 CO_TEACH74
PE
Carrier cable 6, 1G
1, 10, 34
PE
X6da X6dc
1, 10, 34
S/Z2 motor
03038086
n.u.
n.u.
n.u.
n.u.
15 15
PE
X19:11
X19:9
DC/DC converter
+15V
-15V
X14:38
X14:43
X13:48
91
-15V
+15V
88
87
89
90
CS_FESTO
92
138
136
137
PE
X13:55
X13:56
X14:63
X13:44
SPI_INT_ENABLE
128
CS0125
130
126
134
140
Head interface
03000901 (dc)
PE
X18:8
GND
X18:2,4,6
X18:12
X18:14
DP1/DP2 motor
1, 10, 14, 34
Carrier cable 8, 1G
+15V
+24V
-15V
GND
+5V
PE
22
28
25
19
16, 31
Gantry 2 or 4
X8da
1, 10, 14, 34
16, 31
-15V22
+15V
+24V
28
25
+5V19
X8dc
03038088
X22dc/J3
Z_RETURN
X13:46
Gantry 4
Z_RETURN
CS2121
Document st.
Product st.
Function st.
1. Hi
Hi1.
Hi2.
P04_20X3X4-020101LD3
10.07.06
10.07.06
10.07.06
06.08.2005
Copyright reserved
SIEMENS AG
Gantry 4, SIPLACE X3 and X4
20-segment Collect&Place head
Pressure control valve, pressure sensor,
Return motion unit, CO sensor,
CS1
CS_HOLDING_CIRCUIT
CO sensor
green
H3
03002870 (dq)
C&P20 head adapter
16, 3116, 31 VCC 85
Cable carrier interface
03009828
(W2)14
6
n.u.
25(W2)
3
2
(W1)
(W1)
03046226 (ra)
Sub-distributor
X1ra X6ra
Voltage
1(W1)
-15V
GND
+5V
+15V
4
5
3
2
X14
X13
Connector
TQM167, SIPLACE
Embedded module
03003536
X1
X2
Assembly
CS_ADAPTER
CS_FESTO
CS_CO_SENSOR
13
14
CS2
11
12
10
9
CO_AXIS
CO_AXIS
X18:8
GND
X18:2,4,6
X18:14
X18:12
+24V
X50da
1
CO_AXIS 26
CO_AXIS
27
+24V
+15V
+5V
-15V
GND
25
28
22
19
26
27
25 +15V
+24V
28
+5V
-15V22
19
CS_RES2132
X13:51
X13:50
X13:54
X13:49
X13:43
X13:57
EX_GEST_FESTO
HOLD_FESTO
EN_FESTO
120
67
118
CS_CO_SENSOR
CS_FRAM
139
117
CO_AXIS
X13:102
X13:45
CO_AXIS
DC/DC converter
CO_AXIS39
CO_AXIS_DIG
CO_AXIS
63
CS1123
41
VCC83
Z_RETURN
Z sensor stop
PE
Z track A
Z track B
Z track B
Z track A
GND
Z track N
Z track N
1,4,7,17,20,23,26
Cable carrier interface
03010622 (da)
1010
Z sensor stop
+5V
14
12
11
14
12
+5V
11
Z track A
Z track B
Z track B
Z track A
Z track N
Z track N
1,4,7,17,20,23,26
PE
22
6
8
9
5
3
6
8
9
5
3
Z1 axis
Actual value
03009834
X1vp /
X24da
DC/DC converter
31
30
28
29
27
D3:11
D3:12
PGND
-15V
26
24
25
23
21
22
18
20
8CS_FESTO
U1:10
U1:13
+5V
34
X2ds
37
40
GND
CAN_RX_X1
CAN_TX_X1
30
31
29
28
27
GND
D21:1
+15V
Y
CS_HOLDING_CIRCUIT
D19:2, D20:2, D21:2
D19:19, D20:19, D21:19
D19:7, D20:7, D21:7
SPI_INT_ENABLE
CS3
CS0
26
23
25
24
D19:1
SD0+
SD0-21
22
18
20
N103:7
N103:8
PGND
-15V
U4
03012097-W1
+24V
GND
D3 DS8922
Type
75157
IC
D1
1,8
14
15
13
11
X1dq
D19:4, D20:4, D21:4
C&P20 intermediate distributor
03002942 (ds)
1,8
Z_RETURN
24V_FESTO
CS214
15
11
13
GND
X1ds
R148
GND
IN
V4
CO_TEACH 1
CO sensor
569
03021066-W1
24V_FESTO
+15V
D21:18
-15V
GND
PGND
Y A
a5
a8
a10
a9
a7
a6
a4
a3
X12ds
a1
a2
CO_AXIS
CO_AXIS
D20:9
U4
D20:14
D20:15
GND
+5V
D20:18
03006742
10
8
9
7
4
5
6
2
3
Return motion unit
GND
OUT
GND
03007697
4
X9ds
6
5
1
3
2
X15ds
+24V
0V
+5V
+15V
-15V
GN
BN
WH
WH
PK
RD
BU
OG
Gantries 1 and 4
03042047
Axis unit
03039648
(tq)
Axis unit
Backplane
OPTO_GND
X08_1tq
CAN2_RX
CAN2_TX
CS_RES
PGNDPGND
40-pole 40-pole
40-pole40-pole140-pole
Key
Key
Key
+5V
CAN_TX_FESTO
U1:5
BU
GY
YE
GN
WH
RD
PK
BK
BN
EN_EEPROM
EN_AD
n.u.
D out
D in
CLK
DGND
+15V
+5V
D19:9
R201
Test plug
SPI_INT_ENABLE
CS_FRAM
See page 4-7
See page 4-10
See page 5-33
See page 5-34
See page 5-42
See page 5-28
See page 5-57

2 - 116
ZTH011_X2-020101LD3 Z1 axis, TwinHead, P&P module 1, gantry 1, SIPLACE X2 (sh. 1 of 3)
ModifiedStatus Date
CAD file : ZTH011_X2-020101LD3_SH01.DWG
Orig./Repl.f./Repl.byStand.Name
Check.
Mat. no. :
Author Hi
Date
Sh.
Sh.
SIPLACE X-Series
1
3
Z1 axis, TwinHead, P&P module 1
Document st.
Product st.
Function st.
1. Hi
Hi1.
Hi2.
ZTH011_X2-020101LD3
10.07.06
10.07.06
10.07.06
11.01.2005
Copyright reserved
SIEMENS AG
Gantry 1
SIPLACE X2
Z1 reference point
DP1 motor U
DP1 motor V
DP1 motor W
Z1 temperature sensor
Z1-Force-SCLK
Z1-Force-SCLK
Z1-Force-Dir
Z1-Force-Dir
Z1-Force-CS
Z1-Force-CS
Z1-Force-DATA
Z1-Force-DATA
21
23
24
X30br
50
33
34
35
32
31
Z1 temperature sensor
Z1 reference point
Z1 clamping
n.u.
PE
Z1 track A
PE
Z1 track A
GND
Z1 temperature sensor24
Z1 clamping
Z1 reference point
23
21
D6X2bd:78 green
Twin flat ribbon cable loom
03004332 - W1
X30bd
n.u.
35
50
Z1 track A
Z1 track A
34
33
PE
31
32
GND
V1green
30
2
4
5
3
1
7
10
U-Sensor -
Key
+5V
GND
GND
GND
50-pole50-pole
9
8
13
12
15
14
11
16
18
17
19
20
21
23
22
6
24
26
27
25
29
28
X31br
PE
VCC
Z1 track B
Z1 track B
+24V
Z1 track N
Z1 track N
+15V
Z1-Force-DATA
Z1-Force-DATA
Z1-Force-SCLK
Z1-Force-SCLK
-15V
Z1-Force-Dir
Z1-Force-CS
Z1-Force-CS
Z1-Force-Dir
Gantry-ID-Bit 2
Gantry-ID-Bit 1
Gantry-ID-Bit 0
GND
Power-Fail
P&P head adapter
03000902 (br)
Sheet 2
Z1 motor W
Z1 motor V
Z1 motor U
Key
PE
PE9
+5V19
Z1 track B
Z1 track B
Z1 track N
Z1 track N
29
30
28
+24V
27
26
25
+15V
Z1-Force-SCLK
Z1-Force-SCLK
Z1-Force-DATA
Z1-Force-DATA
-15V22
23
24
20
21
Z1-Force-Dir14
Z1-Force-CS
Z1-Force-CS
Z1-Force-Dir
17
18
15
16
GND
P&P-Head-ID-Bit
Power-Fail
Gantry-ID-Bit 1
Gantry-ID-Bit 0
11
12
13
10
X30bd:4, 5
X30bd:2, 3
X30bd:6, 7
25
23
21
22
20
13
-15V
+5V
+15V
16
18
17
15
14
10
12
11
9
8
13
-15V16
18
17
+5V
+15V
15
14
10
12
11
9
8
2
3
6
2
1
9
7
10
14
15 J13
-
1
J12
+
DP1 track B
DP1 track B
DP1 track A
DP1 track A
DP1 track N
DP1 track N
Force sensor
DP unit control cable
03005289
DP1 track B
DP1 track N
DP1 track N
DP1 track B
DP1 track A
5
7
6
4
3
X8bd
DP1 track A
PE
2
1
5
7
6
4
3
X8be
2
1 PE
00352809 (be)
C37
220n
B- (W)
B+ (V)
A- (V)
A+ (U)
X17be
1
Key
1
2
WH
GY
X16be
5
Key
4
3
6
BN
BU
YE
03014681
DISC-Magnetic-Motor
P310.822
OUT +
U-Sensor +
OUT -
4
X15be
GND
1
3
2
03000100
Force transducer
RI
RI
T1
T2
T2
GND
+5V
T1
6
8
7
5
4
X18be
+5V
GND
2
3
1
Encoder
03000046
Pick&Place module
Twin flat ribbon cable loom
03004332-W2
Z1 motor V
Z1 motor W
6
7
8
4
5
Z1 motor U
X31bd
2
3
1
PE
00352833 (bd)
C600 head main board, P&P module 1
X30bd:32
X30bd:30
X30bd:27
X30bd:26
X30bd:29
X30bd:33
+5V 1
GND 5
6
4
2
Key
3
Encoder
03000102
Z1 axis
Z1 temperature sensor
Z1 motor W
Z1 motor V
10
X5bd
Key
Z1 track N
Z1 track N 9
8
BN
GY
Z1 track B
Z1 track B 6
7
5
Z1 track A
4
3
PK
RD
BK
YE
WH
RI
RI
GND
+5V
T2
T2
T1
30
X4bd
PE 1
Z1 track A 2
WHGN
GN
Z1 motor W
Z1 motor V
29
27
28
26
30
T1
29
27
28
26
BN7
GND 8 YE
Key
Key
Key
6
5
3
4
2
BU
GY
Temperature sensor
00353135
Z1 axis
Linear drive
Linear motor
U-Sensor
TwinHead C700 force meas. board, P&P module 1
Z1 motor U
DP1 motor W
DP1 motor V1
DP1 motor V2
DP1 motor U
GNDGND 1919
Z1 motor U 24
25
23
21
22
20
24
See page 5-30
See page 5-11
See page 5-10

2 - 117
ZTH011_X2-020101LD3 Z1 axis, TwinHead, P&P module 1, gantry 1, SIPLACE X2 (sh. 2 of 3)
ModifiedStatus Date
CAD file : ZTH011_X2-020101LD3_SH02.DWG
Orig./Repl.f./Repl.byStand.Name
Check.
Mat. no. :
Author Hi
Date
Sh.
Sh.
SIPLACE X-Series
2
3
Z1 axis, TwinHead, P&P module 1
Document st.
Product st.
Function st.
1. Hi
Hi1.
Hi2.
ZTH011_X2-020101LD3
10.07.06
10.07.06
10.07.06
11.01.2005
Copyright reserved
SIEMENS AG
Gantry 1
SIPLACE X2
Z1 clamping1414
Main distributor
+15V
03046225 (qa)
0V
+5V
Z1-Force-DATA
-15V
+24V
X1qa
26
Z1 clamping
Z1-Dir
Z1-Force-DATA
Z1-Force-SCLK
Z1-Force-SCLK
Z1-Force-CS
Z1-Force-CS
20
22
21
25
24
23
19
17
18
16
15
n.u.
+15V
3GN3(W1)RD
6
Key
PK
WH
5
4
n.u.
(W2)
(W2)
2
1
5
4
GND
+5V
Z1-Force-SCLK
Z1-Force-SCLK
Z1-Force-DATA
Z1-Force-DATA
Cable carrier interface
X6qa
BU
OG
2
1
(W1)
(W1)
BN
WH
Voltage
03009788
X50ba
2
1
-15V
+24V
26
20
24
25
23
21
22
17
18
19
15
16
n.u.
Z1-Force-CS
Z1-Force-CS
Z1-Dir
03044424-W3
Sheet 3
Z1 track A
3
Z1 reference point
Z1 temperature sensor
+5V
Z1 track N
Z1 track N
Z1 track B
OPTO_GND
Z1 track B
Sheet 3
9
13
10
12
11
6
8
7
5
4
Z1 track A
Axis unit
03039648 (sq)
Backplane
X1tp /
X04_1sq
PE 1
2
26-pole
Phase_W 3 BN
X3ty /
X04_3sq
1Phase_U
Phase_V
2
BK
RD
03042047
Axis unit, gantries 1 and 3
Z1 reference point
Z1 temperature sensor
Z1 track A3
Z1 track N9
11
13
12
10
+5V
GND
6
8
7
5
4
Z1 track B
Z1 track N
Z1 track B
BK
BN
03009794
Actual value
Z1 axis
41
44BN
BK
BN
1PE
2
X24ba
Z1 track A
Z1 motor W
4PE
3
Cable carrier interface
WH
GN
Z1 motor
42BK
43RD
X21
WH
GN
03009783
Z1 motor U
Z1 motor V
1
2
X14ba
Gantry 1 or 3
Cable carrier interface
03010612 (ba)
-15V -15V22 22 -15V-15V 87,89 -15V 22
1,10,14,34PE PE1,10,14,34
15 15 Z1 clamping
60
81
68
Z1-Force-DATA
Z1-Force-DATA
Carrier cable 8, 1G
03038078
DP1/DP2 motor
30
X8ba
33
32
+24V
29
28
+15V
26
27
25
Z1 track B30
X8bc
33
32 Z1 track A
Z1 track A
29
28
26
27
25
Z1 track B
+24V
Z1 track N
Z1 track N
+15V
03038076
Carrier cable 6, 1G
S/Z2 motor
1,10,34
+5V
-15V
GND
19
22
16,31
PE
X6ba
+15V 25
+24V 28
23
24
19
22
16,31
X6bc
1,10,34
+5V
-15V
GND
PE
25
28
23
24
+15V
+24V
31
+24V +24V84,86
35
37
33
39
44
88,90
41
46
+15V
+15V
X30br
Z1 reference point
Z1 temperature sensor
Z1 clamping
24
23
21
PE 50
Z1 track A
PE
34
35
33
Z1-Force-DATA
Z1-Force-DATA
+24V
28
Z1 track A
GND
Z1 track B
Z1 track B
32
31
29
30
+15V
Z1 track N
Z1 track N
25
26
27
23
24
Z1 reference point
Z1 temperature sensor
Z1-Force-SCLK
Z1-Force-SCLK
+5V 19
21
20
18
17
14
GND
16,31
15
12
19
21
20
18
17
+5V
Z1-Force-CS
Z1-Force-CS
14
16,31
15
12
GND
Z1-Dir
6
7
5
6
7
5
Z1 motor W
GND
48
50
58
56
83,85VCC
VCC
7,13,134,140
62
GND
Z1-Dir
X13bc:73
X14bc:71
X14bc:73
133
135
1
95,97
03038077
Carrier cable 7, 1G
Z1/DP1 motor
1,8,9,10,34
2
3
4
PE
X7ba
1,8,9,10,34
2
3
4
X7bc
Z1 motor U
Z1 motor V
PE
03000901 (bc)
Head interface
Gantry 1
91,92
103,105
X22bc/J3
99,101
PE PE
Z1-Force-SCLK
Z1-Force-SCLK
U2
U1
1
I1
3
2
VCC
Z1-Force-CS
Z1-Force-CS
19
21
20
18
17
Z1-Force-Dir
Z1-Force-Dir
15
16
14
Gantry-ID-Bit 2
Gantry-ID-Bit 1
Gantry-ID-Bit 0
GND
Power failure
12
13
11
10
PE
Z1 motor W
9
7
8
6
From sheet 1
P&P head adapter
03000902 (br)
Z1 motor U
Z1 motor V
PE
Key
3
4
5
1
2
X31br
34-pole34-pole
34-pole 34-pole
34-pole34-pole 140-pole
50-pole
GND
See page 4-7
See page 5-41
See page 5-28
See page 5-30
See page 4-9
See page 5-57