Detailed Circuit Diagrams Folder SIPLACE X-series from serial number B-323 - 第173页
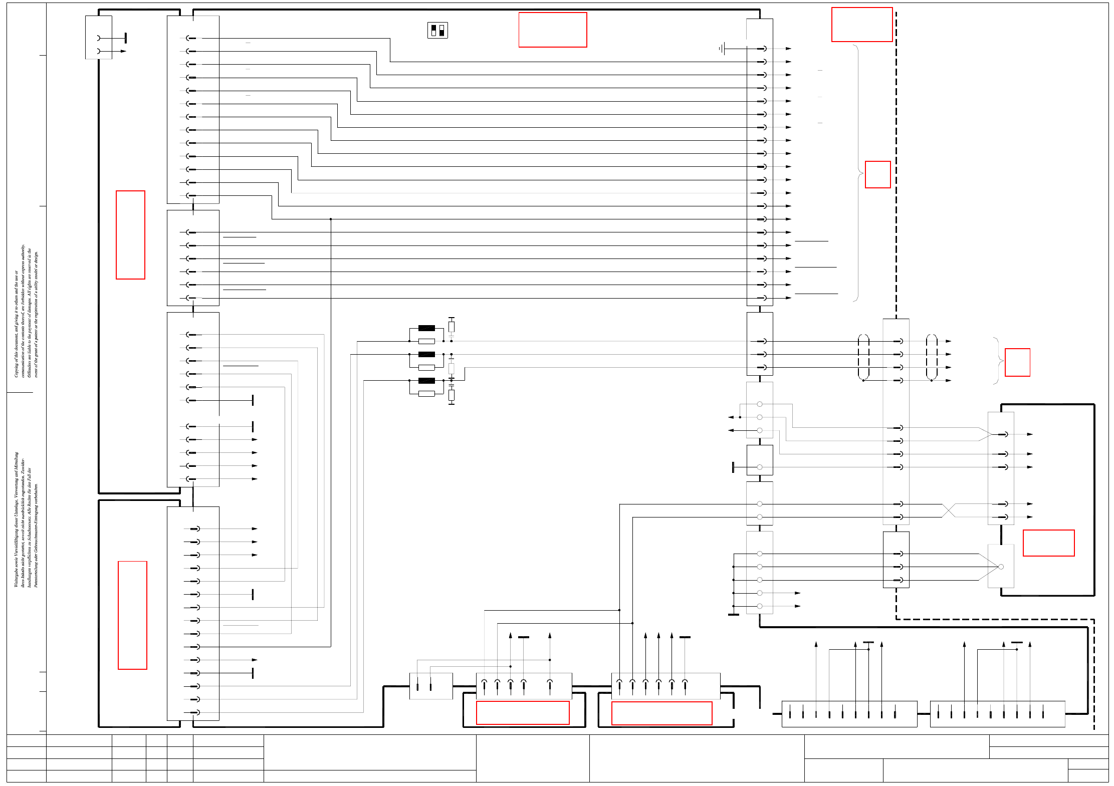
2 - 1 18 ZTH01 1_X2-020101LD3 Z1 axis, T winHead, P&P module 1, gantry 1, SIPLACE X2 (sh. 3 of 3) Modified Status Date CAD file : ZTH011_ X2-020101LD3_ SH03.DWG Orig./Repl.f./Repl.by Stand. Name Check. Mat. no. : Aut…

2 - 117
ZTH011_X2-020101LD3 Z1 axis, TwinHead, P&P module 1, gantry 1, SIPLACE X2 (sh. 2 of 3)
ModifiedStatus Date
CAD file : ZTH011_X2-020101LD3_SH02.DWG
Orig./Repl.f./Repl.byStand.Name
Check.
Mat. no. :
Author Hi
Date
Sh.
Sh.
SIPLACE X-Series
2
3
Z1 axis, TwinHead, P&P module 1
Document st.
Product st.
Function st.
1. Hi
Hi1.
Hi2.
ZTH011_X2-020101LD3
10.07.06
10.07.06
10.07.06
11.01.2005
Copyright reserved
SIEMENS AG
Gantry 1
SIPLACE X2
Z1 clamping1414
Main distributor
+15V
03046225 (qa)
0V
+5V
Z1-Force-DATA
-15V
+24V
X1qa
26
Z1 clamping
Z1-Dir
Z1-Force-DATA
Z1-Force-SCLK
Z1-Force-SCLK
Z1-Force-CS
Z1-Force-CS
20
22
21
25
24
23
19
17
18
16
15
n.u.
+15V
3GN3(W1)RD
6
Key
PK
WH
5
4
n.u.
(W2)
(W2)
2
1
5
4
GND
+5V
Z1-Force-SCLK
Z1-Force-SCLK
Z1-Force-DATA
Z1-Force-DATA
Cable carrier interface
X6qa
BU
OG
2
1
(W1)
(W1)
BN
WH
Voltage
03009788
X50ba
2
1
-15V
+24V
26
20
24
25
23
21
22
17
18
19
15
16
n.u.
Z1-Force-CS
Z1-Force-CS
Z1-Dir
03044424-W3
Sheet 3
Z1 track A
3
Z1 reference point
Z1 temperature sensor
+5V
Z1 track N
Z1 track N
Z1 track B
OPTO_GND
Z1 track B
Sheet 3
9
13
10
12
11
6
8
7
5
4
Z1 track A
Axis unit
03039648 (sq)
Backplane
X1tp /
X04_1sq
PE 1
2
26-pole
Phase_W 3 BN
X3ty /
X04_3sq
1Phase_U
Phase_V
2
BK
RD
03042047
Axis unit, gantries 1 and 3
Z1 reference point
Z1 temperature sensor
Z1 track A3
Z1 track N9
11
13
12
10
+5V
GND
6
8
7
5
4
Z1 track B
Z1 track N
Z1 track B
BK
BN
03009794
Actual value
Z1 axis
41
44BN
BK
BN
1PE
2
X24ba
Z1 track A
Z1 motor W
4PE
3
Cable carrier interface
WH
GN
Z1 motor
42BK
43RD
X21
WH
GN
03009783
Z1 motor U
Z1 motor V
1
2
X14ba
Gantry 1 or 3
Cable carrier interface
03010612 (ba)
-15V -15V22 22 -15V-15V 87,89 -15V 22
1,10,14,34PE PE1,10,14,34
15 15 Z1 clamping
60
81
68
Z1-Force-DATA
Z1-Force-DATA
Carrier cable 8, 1G
03038078
DP1/DP2 motor
30
X8ba
33
32
+24V
29
28
+15V
26
27
25
Z1 track B30
X8bc
33
32 Z1 track A
Z1 track A
29
28
26
27
25
Z1 track B
+24V
Z1 track N
Z1 track N
+15V
03038076
Carrier cable 6, 1G
S/Z2 motor
1,10,34
+5V
-15V
GND
19
22
16,31
PE
X6ba
+15V 25
+24V 28
23
24
19
22
16,31
X6bc
1,10,34
+5V
-15V
GND
PE
25
28
23
24
+15V
+24V
31
+24V +24V84,86
35
37
33
39
44
88,90
41
46
+15V
+15V
X30br
Z1 reference point
Z1 temperature sensor
Z1 clamping
24
23
21
PE 50
Z1 track A
PE
34
35
33
Z1-Force-DATA
Z1-Force-DATA
+24V
28
Z1 track A
GND
Z1 track B
Z1 track B
32
31
29
30
+15V
Z1 track N
Z1 track N
25
26
27
23
24
Z1 reference point
Z1 temperature sensor
Z1-Force-SCLK
Z1-Force-SCLK
+5V 19
21
20
18
17
14
GND
16,31
15
12
19
21
20
18
17
+5V
Z1-Force-CS
Z1-Force-CS
14
16,31
15
12
GND
Z1-Dir
6
7
5
6
7
5
Z1 motor W
GND
48
50
58
56
83,85VCC
VCC
7,13,134,140
62
GND
Z1-Dir
X13bc:73
X14bc:71
X14bc:73
133
135
1
95,97
03038077
Carrier cable 7, 1G
Z1/DP1 motor
1,8,9,10,34
2
3
4
PE
X7ba
1,8,9,10,34
2
3
4
X7bc
Z1 motor U
Z1 motor V
PE
03000901 (bc)
Head interface
Gantry 1
91,92
103,105
X22bc/J3
99,101
PE PE
Z1-Force-SCLK
Z1-Force-SCLK
U2
U1
1
I1
3
2
VCC
Z1-Force-CS
Z1-Force-CS
19
21
20
18
17
Z1-Force-Dir
Z1-Force-Dir
15
16
14
Gantry-ID-Bit 2
Gantry-ID-Bit 1
Gantry-ID-Bit 0
GND
Power failure
12
13
11
10
PE
Z1 motor W
9
7
8
6
From sheet 1
P&P head adapter
03000902 (br)
Z1 motor U
Z1 motor V
PE
Key
3
4
5
1
2
X31br
34-pole34-pole
34-pole 34-pole
34-pole34-pole 140-pole
50-pole
GND
See page 4-7
See page 5-41
See page 5-28
See page 5-30
See page 4-9
See page 5-57

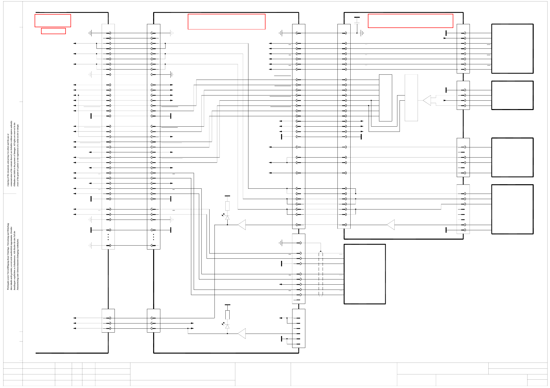
2 - 118
ZTH011_X2-020101LD3 Z1 axis, TwinHead, P&P module 1, gantry 1, SIPLACE X2 (sh. 3 of 3)
ModifiedStatus Date
CAD file : ZTH011_X2-020101LD3_SH03.DWG
Orig./Repl.f./Repl.byStand.Name
Check.
Mat. no. :
Author Hi
Date
Sh.
Sh.
SIPLACE X-Series
3
3
Z1 axis, TwinHead, P&P module 1
Document st.
Product st.
Function st.
1. Hi
Hi1.
Hi2.
ZTH011_X2-020101LD3
10.07.06
10.07.06
10.07.06
11.01.2005
Copyright reserved
SIEMENS AG
OFF
ON
S1
12
26-pole
6
12
13
14
10
9
8
3
5
2
X1tp /
03039648 (sq)
Backplane, axis unit
1,4,7,17,20,23,26
PE
(S1.2 n.u.)
11
A/D22; B/E22,24,25; C20,25
C23
B/E18
C12
C13
E13
D13
E15
D14
E14
X21_3sq
D15
X3sa
C16
D16; E17
D17
D24
E19
D19
D25
A/C/E3,4,7,8,11
E16
B/D1,2,5,6,9-11
Axis unit
03042047
X04_2sq
A/C32
A/C30
C26; A/C28
C10
C18; A/C20
C14
C12
A12
A8
C8
A/C2
C4
A4
X1sq
D10
Z28
Z16;D18
D6
-15V
+15V
2
1
8
X30_1sq
1
3
2
4
5
6
7
Powerfail_24VDC
PA1_CAN_L
GND
PA1_CAN_H
9
n.u.
n.u.
n.u.
n.u.
9
n.u.
1
5
n.u.
n.u.
7
8
6
n.u.
3
4
2
X30_2sq
PA2_CAN_H
PA2_CAN_L
Powerfail_24VDC
GND
2
X45sq
1
3
X40sq
4
2
X46sq
1
5
4
X41sq
3
2
1
X22
1
2
3
GY
GY
GY 10+11
8+9
6+7
03009807
3 (W1)
4 (W1)
23
25GY
BK
Vin-
Vin+
4 (W1)
3 (W1)
16WH 2 (W1)
11
14
13BN
BN
VT
1 (W2)
2 (W2)
1 (W1)
03009786
7
4
1
X13
9
6
Vin(+)Axis
Vin(-)Axis
X12
0V
1 (W2)
2 (W2)
1 (W1)
2 (W1)
N40V
P40V
+150V_Star
12-pole
Power supply
00354626
GND
AGND
-15V
+15V_Servo
+5V
X4sa
C1
C5
AGND End signal
03036027 (sa)
Axis card A364, gantry 1 SDS60/3Z1 servo amplifier
03002141 (sq)
Z1 track A
Z1 track A
Z1 track B
Z1 track B
Z1 track N
Z1 track N
OPTO_GND
UB_Power_OK
Inom_W
Inom_U
+15V_Servo
-15V_Servo
Servo_Ready
AGND
Inom_W
Inom_U
Servo_Enable
+40V_Z/DP
UB_Power_OK
+150V_Star
Phase_V
Phase_U
Phase_W
Gantry 1
C15
Servo_Enable
Servo_Ready
PGND
C22; A/C24
C16 I²t
41
42
43
44
X21 03009783
1
2
3
X3ty /
03044424-W3
BK
RD
BN
BK
RD
BN
Phase_U
Phase_V
Phase_W
D22
+15V_Servo
-15V_Servo
+5V
+15V
-15V
D10,18
D30
Z28
Z20;D22
Z4; D6
D30
21
19
16
18
22
X21_3sqX3sa
24
25
R2
R6
L3
L1
R5
L2
A24
E25
E24
A25
X21_2sqX2sa
D23
D22
Act. value, Z1 axis
Z1-Dir
Z1-Force-CS
Z1-Force-CS
n.u.
Z1-Force-DATA
Z1-Force-DATA
Z1-Force-SCLK
Z1-Force-SCLK
PE
Z1-Force-SCLK
Z1-Force-DATA
Z1-Force-DATA
Z1-Force-CS
Z1-Force-CS
Z1-Force-SCLK
Z1 temperature sensor
Z1 reference point
Z1 clamping
Z1-Dir
+5V
I²t
SIPLACE X2
X44:1
X43:1
GY
GY
Gantries 1 and 3
DC/DC converter 5V/±15V
00353449
DC/DC converter ±15V
00353450
X49sq
X51sq
X50sq
PGND
Z4,8,20
Z8,16
GND
AGND
PGND
+40V_Z/DP
+150V_Star
X04_1sq
WH
GN
BN
BK
Sheet 2
X14ba
X24ba
Sheet 2
03009794
X04_3sq
+5V
Z1 reference point
Z1 clamping
Z1 temperature sensor
OPTO_GND
Z1 track A
Z1 track A
Z1 track B
Z1 track B
Z1 track N
Z1 track N
C22 +15V
D18
C21
Z1 motor_U
Z1 motor_V
Z1 motor_W
Screen
Z1 motor, cable carrier interface
15
See page 5-57
See page 5-55
See page 4-11
See page 3-7
See page 5-12
See page 5-13
See page 4-7

2 - 119
ZTH012_X2-020101LD3 Z2 axis, TwinHead, P&P module 2, gantry 1, SIPLACE X2 (sh. 1 of 3)
ModifiedStatus Date
CAD file : ZTH012_X2-020101LD3_SH01.DWG
Orig./Repl.f./Repl.byStand.Name
Check.
Mat. no. :
Author Hi
Date
Sh.
Sh.
SIPLACE X-Series
1
3
Z2 axis, TwinHead, P&P module 2
9
8
13
12
15
14
11
16
18
17
19
20
21
23
22
6
24
26
27
25
29
28
X33br
PE
VCC
Z2 track B
Z2 track B
+24V
Z2 track N
Z2 track N
+15V
Z2-Force-DATA
Z2-Force-DATA
Z2-Force-SCLK
Z2-Force-SCLK
-15V
Z2-Force-Dir
Z2-Force-CS
Z2-Force-CS
GND
Z2-Force-Dir
Gantry-ID-Bit 2
Gantry-ID-Bit 1
Gantry-ID-Bit 0
Power-Fail
P&P head adapter
03000902 (br)
Sheet 2
Z2 motor W
Z2 motor V
Z2 motor U
Key
PE
PE9
+5V19
Z2 track B
Z2 track B
Z2 track N
Z2 track N
29
30
28
+24V
27
26
25
+15V
Z2-Force-SCLK
Z2-Force-SCLK
Z2-Force-DATA
Z2-Force-DATA
-15V22
23
24
20
21
Z2-Force-Dir14
Z2-Force-CS
Z2-Force-CS
Z2-Force-Dir
17
18
15
16
GND
P&P-Head-ID-Bit
Power-Fail
Gantry-ID-Bit 1
Gantry-ID-Bit 0
11
12
13
10
X30bd:4, 5
X30bd:2, 3
X30bd:6, 7
25
23
21
22
20
13
-15V
+5V
+15V
16
18
17
15
14
10
12
11
9
8
13
-15V16
18
17
+5V
+15V
15
14
10
12
11
9
8
2
3
6
2
1
9
7
10
14
15 J13
-
1
J12
+
DP2 track B
DP2 track B
DP2 track A
DP2 track A
DP2 track N
DP2 track N
Force sensor
DP unit control cable
03005289
DP2 track B
DP2 track N
DP2 track N
DP2 track B
DP2 track A
5
7
6
4
3
X8bd
DP2 track A
PE
2
1
5
7
6
4
3
X8be
2
1 PE
00352809 (be)
C37
220n
B- (W)
B+ (V)
A- (V)
A+ (U)
X17be
1
Key
1
2
WH
GY
X16be
5
Key
4
3
6
BN
BU
YE
03014681
DISC-Magnetic-Motor
P310.822
OUT +
U-Sensor +
OUT -
4
X15be
GND
1
3
2
03000100
Force transducer
RI
RI
T1
T2
T2
GND
+5V
T1
6
8
7
5
4
X18be
+5V
GND
2
3
1
Encoder
03000046
Pick&Place module
Document st.
Product st.
Function st.
1. Hi
Hi1.
Hi2.
ZTH012_X2-020101LD3
10.07.06
10.07.06
10.07.06
11.01.2005
Copyright reserved
SIEMENS AG
Gantry 1
SIPLACE X2
Z2 reference point
DP2 motor U
DP2 motor V
DP2 motor W
Z2 temperature sensor
Z2-Force-SCLK
Z2-Force-SCLK
Z2-Force-Dir
Z2-Force-Dir
Z2-Force-CS
Z2-Force-CS
Z2-Force-DATA
Z2-Force-DATA
21
23
24
X32br
50
33
34
35
32
31
Z2 temperature sensor
Z2 reference point
Z2 clamping
PE
Z2 track A
PE
Z2 track A
GND
Z2 temperature sensor24
Z2 clamping
Z2 reference point
23
21
D6X2bd:78 green
Twin flat ribbon cable loom
03004332-W3
X30bd
n.u.
35
50
Z2 track A
Z2 track A
34
33
PE
31
32
GND
V1green
30
2
4
5
3
1
7
10
Twin flat ribbon cable loom
03004332-W4
Z2 motor V
Z2 motor W
6
7
8
4
5
Z2 motor U
X31bd
2
3
1
n.u.
PE
00352833 (bd)
C600 head main board, P&P module 2
X30bd:32
X30bd:30
X30bd:27
X30bd:26
X30bd:29
X30bd:33
+5V 1
GND 5
6
4
2
Key
3
Scanning head
03000102
Z2 axis
Z2 temperature sensor
Z2 motor W
Z2 motor V
10
X5bd
Key
Z2 track N
Z2 track N 9
8
BN
GY
Z2 track B
Z2 track B 6
7
5
Z2 track A
4
3
PK
RD
BK
YE
WH
RI
RI
GND
+5V
T2
T2
T1
30
X4bd
PE 1
Z2 track A 2
WHGN
GN
Z2 motor W
Z2 motor V
29
27
28
26
30
T1
29
27
28
26
BN7
GND 8 YE
Key
Key
Key
6
5
3
4
2
BU
GY
Temperature sensor
00353135
Z2 axis
Linear drive
Linear motor
U-Sensor
C700 TwinHead force meas. board, P&P module 2
Z2 motor U
DP2 motor W
DP2 motor V1
DP2 motor V2
DP2 motor U
GNDGND 1919
Z2 motor U 24
25
23
21
22
20
24
U-Sensor -
Key
+5V
GND
50-pole 50-pole
GND
GND
See page 5-30
See page 5-11
See page 5-10