Detailed Circuit Diagrams Folder SIPLACE X-series from serial number B-323 - 第177页
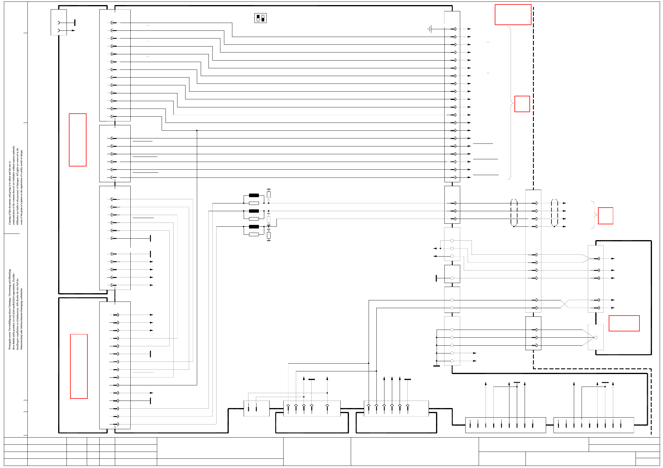
2 - 122 ZTH031_X2X3-02 0101LD3 Z1 axis, T winHead, P&P module 1, g antry 3, SIPLACE X2 and X3 (sh . 1 of 3) 9 8 13 12 15 14 11 16 18 17 19 20 21 23 22 6 24 26 27 25 29 28 X31cr PE VCC Z1 track B Z1 track B +24V Z1 tr…

2 - 121
ZTH012_X2-020101LD3 Z2 axis, TwinHead, P&P module 2, gantry 1, SIPLACE X2 (sh. 3 of 3)
9
8
n.u.
n.u.
PA1_CAN_H
GND
PA1_CAN_L
Powerfail_24VDC 4
6
7
5
3
2
PGND
PGND
+40V_Z/DP
+150V_Star
Vin+ BK 23
2
3
4
5
1
2
X41sq
GY 3
GY 1
GY 2
X22
X40sq
Vin- 1
X46sq
4
3
2
1
GY 25
WH 16
BN 13
BN
VT
14
11
PA2_CAN_H
n.u.
n.u.
9
X30_1sq
7
8
6
GND
Powerfail_24VDC
PA2_CAN_L
n.u.
n.u.
4
5
3
2
1
X30_2sq
Vin(-)Axis
94 (W1)3 (W1)
10+11
03009807
6+7
8+9
Power supply
X12
0V
00354626
12-pole
4 (W1)
2 (W1)
3 (W1)
2 (W1)
03009786
1 (W2)
1 (W1)
2 (W2)
1 (W2)
1 (W1)
2 (W2)
P40V
6
7
Vin(+)Axis
N40V
X13
4
1
+150V_Star
11
Phase_W
Phase_V
Phase_U
Z2-Force-SCLK
Z2-Force-DATA
Z2-Force-DATA
03044424-W4
3
2
1
BN
RD
BK
X03_3sq
X3tv /
25
24
BN 34
45
RD
BK
40
46
ModifiedStatus Date
CAD file : ZTH012_X2-020101LD3_SH03.DWG
Orig./Repl.f./Repl.byStand.Name
Check.
Mat. no. :
Author Hi
Date
Sh.
Sh.
SIPLACE X-Series
3
3
Z2 axis, TwinHead, P&P module 2
AGND
GND
X21_2sq
X21_3sq
X21_3sq
A19
Axis card A364, gantry 1
A25
A16; B17
B16
A17
A24
X3sa
D16
D15
03036027 (sa)
B16
E20
E21
B15
X2sa
C24
A18
C19
AGND
X4sa X3sa
C4
C1
A13
B19
A12
C13
B13
End signal
A14
B14
B15
A15
Z2 reference point
Inom_U
Servo_Ready
Servo_Enable
UB_Power_OK
Inom_W
Z2-Force-DATA
Z2-Force-DATA
Z2-Force-SCLK
Z2-Force-CS
Z2-Force-CS
Z2-Force-SCLK
Z2-Dir
I²t
Z2 clamping
R11
L4
L6
R12
R10
L5
Z2 track N
Z2 temperature sensor
OPTO_GND
+5V
Z2 track N
Z2 track B
Z2 track B
Z2 track A
Z2 track A
S1
ON
(S1.2 n.u.)21
OFF
X45sq
1
DC/DC converter 5V/±15V
X51sq
D30
Z28
00353449
GND
-15V_Servo
+15V_Servo
D10
Z16;D18
D6
+5V
Z4,8,20
D22
X50sq
n.u.
n.u.
X21
Z2-Force-SCLK
Z2-Force-CS
Z2-Force-CS
Z2 temperature sensor
Z2 clamping
Z2 reference point
19
22
21
18
16
n.u.
15
14
13
12
Z2-Dir
+5V
X23ba
Sheet 2
1,4,7,17,20,23,26
26-pole
PE
Act. value, S/Z2 axis
03042047
X5to/
Z2 track N
Z2 track N
Z2 track B
Z2 track B
Z2 track A
Z2 track A
9
10
8
6
OPTO_GND
2
5
3
X03_1sq
03009793
PE
Axis unit
S/Z2 motor, cable carrier interface
Z2 motor_W
BN
BK
GN
WH
Screen
Z2 motor_V
Z2 motor_U
03009782
X13ba
Sheet 2
X43:1
X44:1
GY
GY
Gantries 1 and 3
Document st.
Product st.
Function st.
1. Hi
Hi1.
Hi2.
ZTH012_X2-020101LD3
10.07.06
10.07.06
10.07.06
11.01.2005
Copyright reserved
SIEMENS AG
Gantry 1
SIPLACE X2
DC/DC converter ±15V
Z4; D6
+15V
Backplane, axis unit
03039648 (sq)
A/C/E3,4,7,8,11
X03_2sq
B/D1,2,5,6,9-11
A/D22; B/E22,24,25; C20,25
03002141 (sq)
SDS60/3Z1 servo amplifier
A/C30
A/C32
C22; A/C24
C26; A/C28
C18; A/C20
C16
X1sq
C8
C14
C12
C10
A12
A8
C4
A4
A/C2
C23
C22
C12
B/E18
Phase_U
Phase_W
Phase_V
+150V_Star
I²t
PGND
+15V
-15V
2
X49sq
1
00353450
Z20;D22
-15V
D30
Z28
Z8,16
D10,18
AGND
Servo_Ready
Servo_Enable
Inom_W
Inom_U
AGND
UB_Power_OK
-15V_Servo
+40V_Z/DP
+15V_Servo
+15V
-15V
+5V
+15V_Servo
See page 5-57
See page 5-55
See page 4-12
See page 3-7
See page 5-12
See page 5-13
ModifiedStatus Date
CAD file : ZTH011_X2-020101LD3_SH03.DWG
Orig./Repl.f./Repl.byStand.Name
Check.
Mat. no. :
Author Hi
Date
Sh.
Sh.
SIPLACE X-Series
3
3
Z1 axis, TwinHead, P&P module 1
Document st.
Product st.
Function st.
1. Hi
Hi1.
Hi2.
ZTH011_X2-020101LD3
10.07.06
10.07.06
10.07.06
11.01.2005
Copyright reserved
SIEMENS AG
OFF
ON
S1
12
26-pole
6
12
13
14
10
9
8
3
5
2
X1tp /
03039648 (sq)
Backplane, axis unit
1,4,7,17,20,23,26
PE
(S1.2 n.u.)
11
A/D22; B/E22,24,25; C20,25
C23
B/E18
C12
C13
E13
D13
E15
D14
E14
X21_3sq
D15
X3sa
C16
D16; E17
D17
D24
E19
D19
D25
A/C/E3,4,7,8,11
E16
B/D1,2,5,6,9-11
Axis unit
03042047
X04_2sq
A/C32
A/C30
C26; A/C28
C10
C18; A/C20
C14
C12
A12
A8
C8
A/C2
C4
A4
X1sq
D10
Z28
Z16;D18
D6
-15V
+15V
2
1
8
X30_1sq
1
3
2
4
5
6
7
Powerfail_24VDC
PA1_CAN_L
GND
PA1_CAN_H
9
n.u.
n.u.
n.u.
n.u.
9
n.u.
1
5
n.u.
n.u.
7
8
6
n.u.
3
4
2
X30_2sq
PA2_CAN_H
PA2_CAN_L
Powerfail_24VDC
GND
2
X45sq
1
3
X40sq
4
2
X46sq
1
5
4
X41sq
3
2
1
X22
1
2
3
GY
GY
GY 10+11
8+9
6+7
03009807
3 (W1)
4 (W1)
23
25GY
BK
Vin-
Vin+
4 (W1)
3 (W1)
16WH 2 (W1)
11
14
13BN
BN
VT
1 (W2)
2 (W2)
1 (W1)
03009786
7
4
1
X13
9
6
Vin(+)Axis
Vin(-)Axis
X12
0V
1 (W2)
2 (W2)
1 (W1)
2 (W1)
N40V
P40V
+150V_Star
12-pole
Power supply
00354626
GND
AGND
-15V
+15V_Servo
+5V
X4sa
C1
C5
AGND End signal
03036027 (sa)
Axis card A364, gantry 1 SDS60/3Z1 servo amplifier
03002141 (sq)
Z1 track A
Z1 track A
Z1 track B
Z1 track B
Z1 track N
Z1 track N
OPTO_GND
UB_Power_OK
Inom_W
Inom_U
+15V_Servo
-15V_Servo
Servo_Ready
AGND
Inom_W
Inom_U
Servo_Enable
+40V_Z/DP
UB_Power_OK
+150V_Star
Phase_V
Phase_U
Phase_W
Gantry 1
C15
Servo_Enable
Servo_Ready
PGND
C22; A/C24
C16 I²t
41
42
43
44
X21 03009783
1
2
3
X3ty /
03044424-W3
BK
RD
BN
BK
RD
BN
Phase_U
Phase_V
Phase_W
D22
+15V_Servo
-15V_Servo
+5V
+15V
-15V
D10,18
D30
Z28
Z20;D22
Z4; D6
D30
21
19
16
18
22
X21_3sqX3sa
24
25
R2
R6
L3
L1
R5
L2
A24
E25
E24
A25
X21_2sqX2sa
D23
D22
Act. value, Z1 axis
Z1-Dir
Z1-Force-CS
Z1-Force-CS
n.u.
Z1-Force-DATA
Z1-Force-DATA
Z1-Force-SCLK
Z1-Force-SCLK
PE
Z1-Force-SCLK
Z1-Force-DATA
Z1-Force-DATA
Z1-Force-CS
Z1-Force-CS
Z1-Force-SCLK
Z1 temperature sensor
Z1 reference point
Z1 clamping
Z1-Dir
+5V
I²t
SIPLACE X2
X44:1
X43:1
GY
GY
Gantries 1 and 3
DC/DC converter 5V/±15V
00353449
DC/DC converter ±15V
00353450
X49sq
X51sq
X50sq
PGND
Z4,8,20
Z8,16
GND
AGND
PGND
+40V_Z/DP
+150V_Star
X04_1sq
WH
GN
BN
BK
Sheet 2
X14ba
X24ba
Sheet 2
03009794
X04_3sq
+5V
Z1 reference point
Z1 clamping
Z1 temperature sensor
OPTO_GND
Z1 track A
Z1 track A
Z1 track B
Z1 track B
Z1 track N
Z1 track N
C22 +15V
D18
C21
Z1 motor_U
Z1 motor_V
Z1 motor_W
Screen
Z1 motor, cable carrier interface
15
See page 4-7
See page 3-7
See page 5-55
See page 4-11

2 - 122
ZTH031_X2X3-020101LD3 Z1 axis, TwinHead, P&P module 1, gantry 3, SIPLACE X2 and X3 (sh. 1 of 3)
9
8
13
12
15
14
11
16
18
17
19
20
21
23
22
6
24
26
27
25
29
28
X31cr
PE
VCC
Z1 track B
Z1 track B
+24V
Z1 track N
Z1 track N
+15V
Z1-Force-DATA
Z1-Force-DATA
Z1-Force-SCLK
Z1-Force-SCLK
-15V
Z1-Force-Dir
Z1-Force-CS
Z1-Force-CS
Z1-Force-Dir
Gantry-ID-Bit 2
Gantry-ID-Bit 1
Gantry-ID-Bit 0
GND
Power-Fail
P&P head adapter
03000902 (cr)
Sheet 2
Z1 motor W
Z1 motor V
Z1 motor U
Key
PE
PE9
+5V19
Z1 track B
Z1 track B
Z1 track N
Z1 track N
29
30
28
+24V
27
26
25
+15V
Z1-Force-SCLK
Z1-Force-SCLK
Z1-Force-DATA
Z1-Force-DATA
-15V22
23
24
20
21
Z1-Force-Dir14
Z1-Force-CS
Z1-Force-CS
Z1-Force-Dir
17
18
15
16
GND
P&P-Head-ID-Bit
Power-Fail
Gantry-ID-Bit 1
Gantry-ID-Bit 0
11
12
13
10
X30cd:4, 5
X30cd:2, 3
X30cd:6, 7
Twin flat ribbon cable loom
03004332-W2
Z1 motor V
Z1 motor W
6
7
8
4
5
Z1 motor U
X31cd
2
3
1
PE
00352833 (cd)
C600 head main board, P&P module 1
X30cd:32
X30cd:30
X30cd:27
X30cd:26
X30cd:29
X30cd:33
+5V 1
GND 5
6
4
2
Key
3
Encoder
03000102
Z1 axis
Z1 temperature sensor
Z1 motor W
Z1 motor V
10
X5cd
Key
Z1 track N
Z1 track N 9
8
BN
GY
Z1 track B
Z1 track B 6
7
5
Z1 track A
4
3
PK
RD
BK
YE
WH
RI
RI
GND
+5V
T2
T2
T1
30
X4cd
PE 1
Z1 track A 2
WHGN
GN
Z1 motor W
Z1 motor V
29
27
28
26
30
T1
29
27
28
26
BN7
GND 8 YE
Key
Key
Key
6
5
3
4
2
BU
GY
Temperature sensor
00353135
Z1 axis
Linear drive
Linear motor
U-Sensor
TwinHead C700 force meas. board, P&P module 1
Z1 motor U
DP1 motor W
DP1 motor V1
DP1 motor V2
DP1 motor U
GNDGND 1919
Z1 motor U 24
25
23
21
22
20
24
25
23
21
22
20
13
-15V
+5V
+15V
16
18
17
15
14
10
12
11
9
8
13
-15V16
18
17
+5V
+15V
15
14
10
12
11
9
8
2
3
6
2
1
9
7
10
14
15 J13
-
1
J12
+
DP1 track B
DP1 track B
DP1 track A
DP1 track A
DP1 track N
DP1 track N
Force sensor
DP unit control cable
03005289
DP1 track B
DP1 track N
DP1 track N
DP1 track B
DP1 track A
5
7
6
4
3
X8cd
DP1 track A
PE
2
1
5
7
6
4
3
X8ce
2
1 PE
00352809 (ce)
C37
220n
B- (W)
B+ (V)
A- (V)
A+ (U)
X17ce
1
Key
1
2
WH
GY
X16ce
5
Key
4
3
6
BN
BU
YE
03014681
DISC-Magnetic-Motor
P310.822
OUT +
U-Sensor +
OUT -
4
X15ce
GND
1
3
2
03000100
Force transducer
RI
RI
T1
T2
T2
GND
+5V
T1
6
8
7
5
4
X18ce
+5V
GND
2
3
1
Encoder
03000046
Pick&Place module
ModifiedStatus Date
CAD file : ZTH031_X2X3-020101LD3_SH01.DWG
Orig./Repl.f./Repl.byStand.Name
Check.
Mat. no. :
Author Hi
Date
Sh.
Sh.
SIPLACE X-Series
1
3
Z1 axis, TwinHead, P&P module 1
U-Sensor -
Key
+5V
GND
GND
GND
50-pole50-pole
Document st.
Product st.
Function st.
1. Hi
Hi1.
Hi2.
ZTH031_X2X3-020101LD3
10.07.06
10.07.06
10.07.06
11.01.2005
Copyright reserved
SIEMENS AG
Gantry 3
SIPLACE X2 and X3
Z1 reference point
DP1 motor U
DP1 motor V
DP1 motor W
Z1 temperature sensor
Z1-Force-SCLK
Z1-Force-SCLK
Z1-Force-Dir
Z1-Force-Dir
Z1-Force-CS
Z1-Force-CS
Z1-Force-DATA
Z1-Force-DATA
21
23
24
X30cr
50
33
34
35
32
31
Z1 temperature sensor
Z1 reference point
Z1 clamping
n.u.
PE
Z1 track A
PE
Z1 track A
GND
Z1 temperature sensor24
Z1 clamping
Z1 reference point
23
21
D6X2cd:78 green
Twin flat ribbon cable loom
03004332 - W1
X30cd
n.u.
35
50
Z1 track A
Z1 track A
34
33
PE
31
32
GND
V1green
30
2
4
5
3
1
7
10
See page 5-30
See page 5-11
See page 5-10

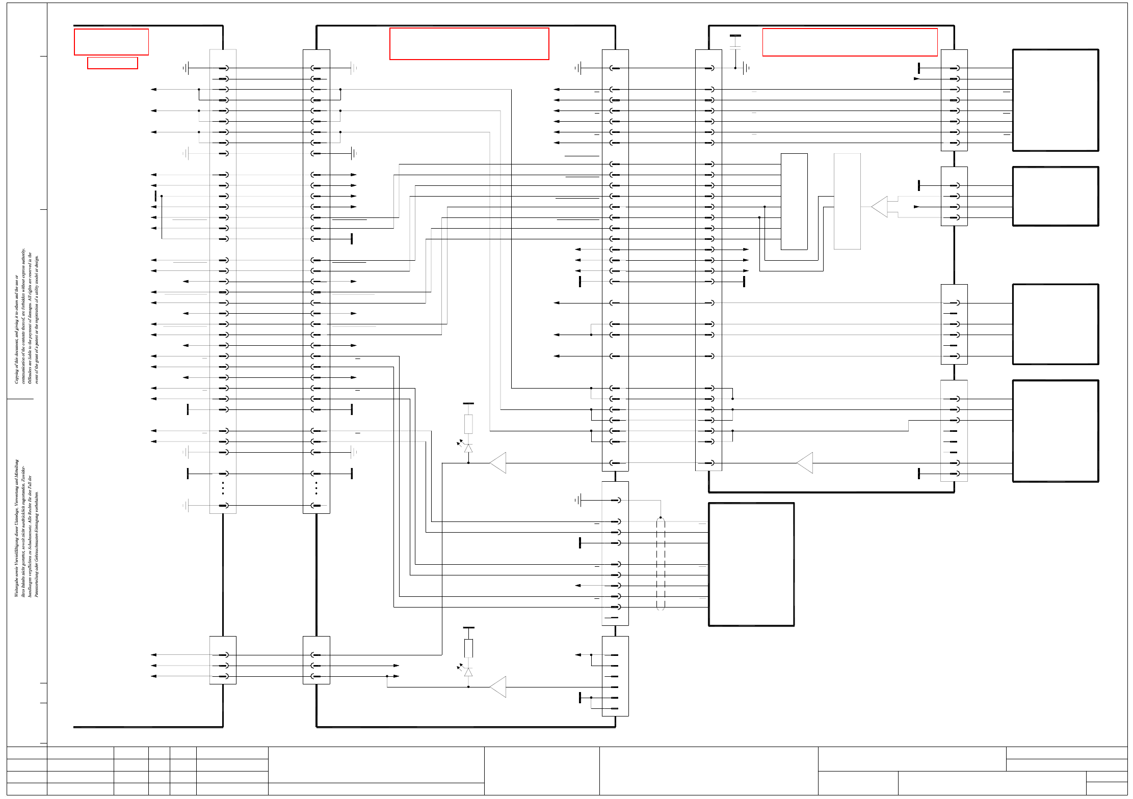
2 - 123
ZTH031_X2X3-020101LD3 Z1 axis, TwinHead, P&P module 1, gantry 3, SIPLACE X2 and X3 (sh. 2 of 3)
Gantry 1 or 3
Cable carrier interface
03010612 (ca)
-15V -15V22 22 -15V-15V 87,89 -15V 22
1,10,14,34PE PE1,10,14,34
15 15 Z1 clamping
60
81
68
Z1-Force-DATA
Z1-Force-DATA
Carrier cable 8, 1G
03038078
DP1/DP2 motor
30
X8ca
33
32
+24V
29
28
+15V
26
27
25
Z1 track B30
X8cc
33
32 Z1 track A
Z1 track A
29
28
26
27
25
Z1 track B
+24V
Z1 track N
Z1 track N
+15V
03038076
Carrier cable 6, 1G
S/Z2 motor
1,10,34
+5V
-15V
GND
19
22
16,31
PE
X6ca
+15V 25
+24V 28
23
24
19
22
16,31
X6cc
1,10,34
+5V
-15V
GND
PE
25
28
23
24
+15V
+24V
31
+24V +24V84,86
35
37
33
39
44
88,90
41
46
+15V
+15V
X30cr
Z1 reference point
Z1 temperature sensor
Z1 clamping
24
23
21
PE 50
Document st.
Product st.
Function st.
1. Hi
Hi1.
Hi2.
ZTH031_X2X3-020101LD3
10.07.06
10.07.06
10.07.06
11.01.2005
Copyright reserved
SIEMENS AG
Gantry 3
SIPLACE X2 and X3
Z1 clamping1414
Main distributor
+15V
03046225 (qa)
0V
+5V
Z1-Force-DATA
-15V
+24V
X1qa
26
Z1 clamping
Z1-Dir
Z1-Force-DATA
Z1-Force-SCLK
Z1-Force-SCLK
Z1-Force-CS
Z1-Force-CS
20
22
21
25
24
23
19
17
18
16
15
n.u.
+15V
3GN3(W1)RD
6
Key
PK
WH
5
4
n.u.
(W2)
(W2)
2
1
5
4
GND
+5V
Z1-Force-SCLK
Z1-Force-SCLK
Z1-Force-DATA
Z1-Force-DATA
Cable carrier interface
X5qa
BU
OG
2
1
(W1)
(W1)
BN
WH
Voltage
03009808
18
17
Z1-Force-Dir
Z1-Force-Dir
15
16
14
Gantry-ID-Bit 2
Gantry-ID-Bit 1
Gantry-ID-Bit 0
GND
Power failure
12
13
11
10
PE
Z1 motor W
9
7
8
6
From sheet 1
P&P head adapter
03000902 (cr)
Z1 motor U
Z1 motor V
PE
Key
3
4
5
1
2
X31cr
34-pole34-pole
34-pole 34-pole
34-pole34-pole 140-pole
50-pole
GND
ModifiedStatus Date
CAD file : ZTH031_X2X3-020101LD3_SH02.DWG
Orig./Repl.f./Repl.byStand.Name
Check.
Mat. no. :
Author Hi
Date
Sh.
Sh.
SIPLACE X-Series
2
3
Z1 axis, TwinHead, P&P module 1
X50ca
2
1
-15V
+24V
26
20
24
25
23
21
22
17
18
19
15
16
n.u.
Z1-Force-CS
Z1-Force-CS
Z1-Dir
03044425-W3
Sheet 3
Z1 track A
3
Z1 reference point
Z1 temperature sensor
+5V
Z1 track N
Z1 track N
Z1 track B
OPTO_GND
Z1 track B
Sheet 3
9
13
10
12
11
6
8
7
5
4
Z1 track A
Axis unit
03039648 (sq)
Backplane
X1up /
X08_1sq
PE 1
2
26-pole
Phase_W 3 BN
X3uy /
X08_3sq
1Phase_U
Phase_V
2
BK
RD
03042047
Axis unit
Z1 reference point
Z1 temperature sensor
Z1 track A3
Z1 track N9
11
13
12
10
+5V
GND
6
8
7
5
4
Z1 track B
Z1 track N
Z1 track B
BK
BN
03009814
Actual value
Z1 axis
41
44BN
BK
BN
1PE
2
X24ca
Z1 track A
Z1 motor W
4PE
3
Cable carrier interface
WH
GN
Z1 motor
42BK
43RD
X22
WH
GN
03009803
Z1 motor U
Z1 motor V
1
2
X14ca
Z1 track A
PE
34
35
33
Z1-Force-DATA
Z1-Force-DATA
+24V
28
Z1 track A
GND
Z1 track B
Z1 track B
32
31
29
30
+15V
Z1 track N
Z1 track N
25
26
27
23
24
Z1 reference point
Z1 temperature sensor
Z1-Force-SCLK
Z1-Force-SCLK
+5V 19
21
20
18
17
14
GND
16,31
15
12
19
21
20
18
17
+5V
Z1-Force-CS
Z1-Force-CS
14
16,31
15
12
GND
Z1-Dir
6
7
5
6
7
5
Z1 motor W
GND
48
50
58
56
83,85VCC
VCC
7,13,134,140
62
GND
Z1-Dir
X13cc:73
X14cc:71
X14cc:73
133
135
1
95,97
03038077
Carrier cable 7, 1G
Z1/DP1 motor
1,8,9,10,34
2
3
4
PE
X7ca
1,8,9,10,34
2
3
4
X7cc
Z1 motor U
Z1 motor V
PE
03000901 (cc)
Head interface
Gantry 3
91,92
103,105
X22cc/J3
99,101
PE PE
Z1-Force-SCLK
Z1-Force-SCLK
U2
U1
1
I1
3
2
VCC
Z1-Force-CS
Z1-Force-CS
19
21
20
See page 4-7
See page 5-41
See page 5-28
See page 5-30
See page 4-9
See page 5-57