Detailed Circuit Diagrams Folder SIPLACE X-series from serial number B-323 - 第212页
3 - ii SIPLA CE X-Se ries De tai led Ci rcuit D iagra ms Fold er 08/2006 US Editi on
SIPLACE X-Series Detailed Circuit Diagrams Folder
08/2006 US Edition
3 - i
3 Circuit diagrams
00354626-130101LD4 Power supply (sh. 1 of 7) 3 - 1
00354626-130101LD4 Power supply (sh. 2 of 7) 3 - 2
00354626-130101LD4 Power supply (sh. 3 of 7) 3 - 3
00354626-130101LD4 Power supply (sh. 4 of 7) 3 - 4
00354626-130101LD4 Power supply (sh. 5 of 7) 3 - 5
00354626-130101LD4 Power supply (sh. 6 of 7) 3 - 6
00354626-130101LD4 Power supply (sh. 7 of 7) 3 - 7
03005159-010801FD3 Overview, electrical connections, C&P20 3 - 8
03039079-010201LD3 A364 axis unit, wiring (sh. 1 of 2) 3 - 9
03039079-010201LD3 A364 axis unit, wiring (sh. 2 of 2) 3 - 10
03046225-010101LD3 Main distributor (sh. 1 of 4) 3 - 11
03046225-010101LD3 Main distributor (sh. 2 of 4) 3 - 12
03046225-010101LD3 Main distributor (sh. 3 of 4) 3 - 13
03046225-010101LD3 Main distributor (sh. 4 of 4) 3 - 14
03046226-010101LD3 Sub-distributor (sh. 1 of 4) 3 - 15
03046226-010101LD3 Sub-distributor (sh. 2 of 4) 3 - 16
03046226-010101LD3 Sub-distributor (sh. 3 of 4) 3 - 17
03046226-010101LD3 Sub-distributor (sh. 4 of 4) 3 - 18
03048274-010101LD4 Computer unit 3 - 19
TEMP13_X2-010101LD3 Temperature compensation, SIPLACE X2, gantries 1 and 3 3 - 20
TEMP14_X3X4-010101LD3 Temperature compensation, SIPLACE X3 and X4, gantries 1 and 4 3 - 21
TEMP23_X3X4-010101LD3 Temperature compensation, SIPLACE X3, gantry 3
SIPLACE X4, gantries 2 and 3 3 - 22
PE-010101LD3 Grounding cable, overview 3 - 23
3 - ii
SIPLACE X-Series Detailed Circuit Diagrams Folder
08/2006 US Edition

3 - 1
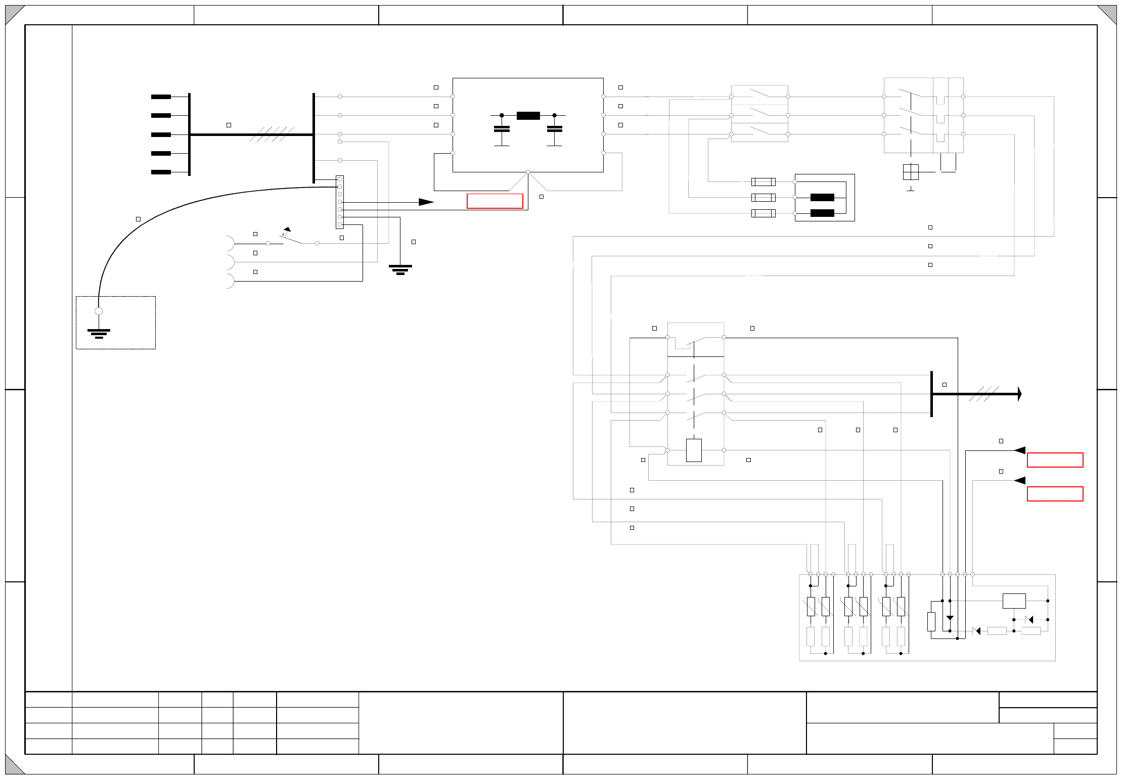
3 Circuit diagrams
00354626-130101LD4 Power supply (sh. 1 of 7)
21.05.2002
Tekin
Tek
FS13
401314
FS11
401107
Tek
FS12
402176
Tek
13.02.06
02.06.04
11.01.06
Stromversorgung
Power Supply
00354626-130101LD4
7
Klein H.
SIPLACE X-Series
Date
Drawn
Checked
StandardsNameModification
Sheet
of
21 6543
A
B
C
D
Date
Designer 9
21 6543
A4
Document No. / Dokumentennummer:
Item name / Benennung
Copyright reserved
SIEMENS AG
A&D
Stat.
W
e
i
t
e
r
g
a
b
e
s
o
w
i
e
V
e
r
v
i
e
l
f
ä
l
t
i
g
u
n
g
d
i
e
s
e
r
U
n
t
e
r
l
a
g
e
,
V
e
r
w
e
r
t
u
n
g
u
n
d
M
i
t
t
e
i
l
u
n
g
i
h
r
e
s
I
n
h
a
l
t
s
n
i
c
h
t
g
e
s
t
a
t
t
e
t
,
s
o
w
e
i
t
n
i
c
h
t
a
u
s
d
r
ü
c
k
l
i
c
h
z
u
g
e
s
t
a
n
d
e
n
.
Z
u
w
i
d
e
r
h
a
n
d
l
u
n
g
e
n
v
e
r
p
f
l
i
c
h
t
e
n
z
u
S
c
h
a
d
e
n
e
r
s
a
t
z
.
A
l
l
e
R
e
c
h
t
e
v
o
r
b
e
h
a
l
t
e
n
,
i
n
s
b
e
s
o
n
d
e
r
e
f
ü
r
d
e
n
F
a
l
l
d
e
r
P
a
t
e
n
t
e
r
t
e
i
l
u
n
g
o
d
e
r
G
M
-
E
i
n
t
r
a
g
u
n
g
.
P
r
o
p
r
i
e
t
a
r
y
d
a
t
a
,
c
o
m
p
a
n
y
c
o
n
f
i
d
e
n
t
i
a
l
.
A
l
l
r
i
g
h
t
s
r
e
s
e
r
v
e
d
.
C
o
n
f
i
e
a
t
i
t
r
e
d
e
s
e
c
r
e
t
d
'
e
n
t
r
e
p
r
i
s
e
.
T
o
u
s
d
r
o
i
t
s
r
e
s
e
r
v
e
s
.
C
o
m
u
n
i
c
a
d
o
c
o
m
o
s
e
g
r
e
d
o
e
m
p
r
e
s
a
r
i
a
l
.
R
e
s
e
r
v
a
d
o
s
t
o
d
o
s
o
s
d
i
r
e
i
t
o
s
.
C
o
n
f
i
a
d
o
c
o
m
o
s
e
c
r
e
t
e
i
n
d
u
s
t
r
i
a
l
.
N
o
s
r
e
s
e
r
v
a
m
o
s
t
o
d
o
s
l
o
s
d
e
r
e
c
h
o
s
.
A
B
C
D
L1
L2
L3
N
PE
PE
N
PE
F1
A1(+)
A2(-)
1
3
5
2
4
6
K1.1
2
SZ1(-)
2
1
I>
I>
I>
SZ1(+)
6A
Q2
K1
6
2,5
2,5
2,5
6 br
6
6
6
6
1,5
1,5
1,5
1,5 1,5 1,5
4
6
2
2
2
3
2
4
1
1
1
2
1
3
1
4
3
1
3
2
3
3
3
4
4
1
4
2
4
3
4
4
6 br
6 br 6 br
6 br
6 br
6 br
1
6
X101
X102
1
0
W
0,75
0,75
0,75
0,75
0,750,75
8
,
2
W
8
,
2
W
8
,
2
W
8
,
2
W
8
,
2
W
8
,
2
W
2
5
W
2
5
W
2
5
W
2
5
W
X100
Z1
2
5
W
2
5
W
4
5
1
N
4
0
0
7
680 W
BTS117
4k7 W
16V
3,9V
3
2
1
L1
L2
L3
L1
L2
L3
L1
L2
L3
L1'
L2'
L3'
T1
T2
T3
L1
L2
L3
T1
T2
T3
F1
X1
X3 X5
PCB1
X2
PCB1
PCB1 PCB1
L20
F23
3 xT6,3A
F22
F21
1
Q1
MPG MainGroundingPoint (frame)
RPG RackGroundingPoint
Frame
MGP
Three-phase power plug
Service socket
RGP
RGP
(Sheet 7)
Line filter
Main power switch
Power switch
main contactor
Contactor relay block (NC)
TransfPrim
(Sheet 2)
(Sheet 2/5)
(Sheet 2)
Inrush current limiter - transformer