Detailed Circuit Diagrams Folder SIPLACE X-series from serial number B-323 - 第35页
1 - 22 001 19625-0103 01LD3 PCB si ngle co nveyor wiring (sh . 2 of 4 ) Stand. Check. Author Date Stat us M odifi ed Date 00119625-010301LD3 Conveyor control TSP-301 Conversion board, assembly trough (track 1) St ep mo t…

1 - 21
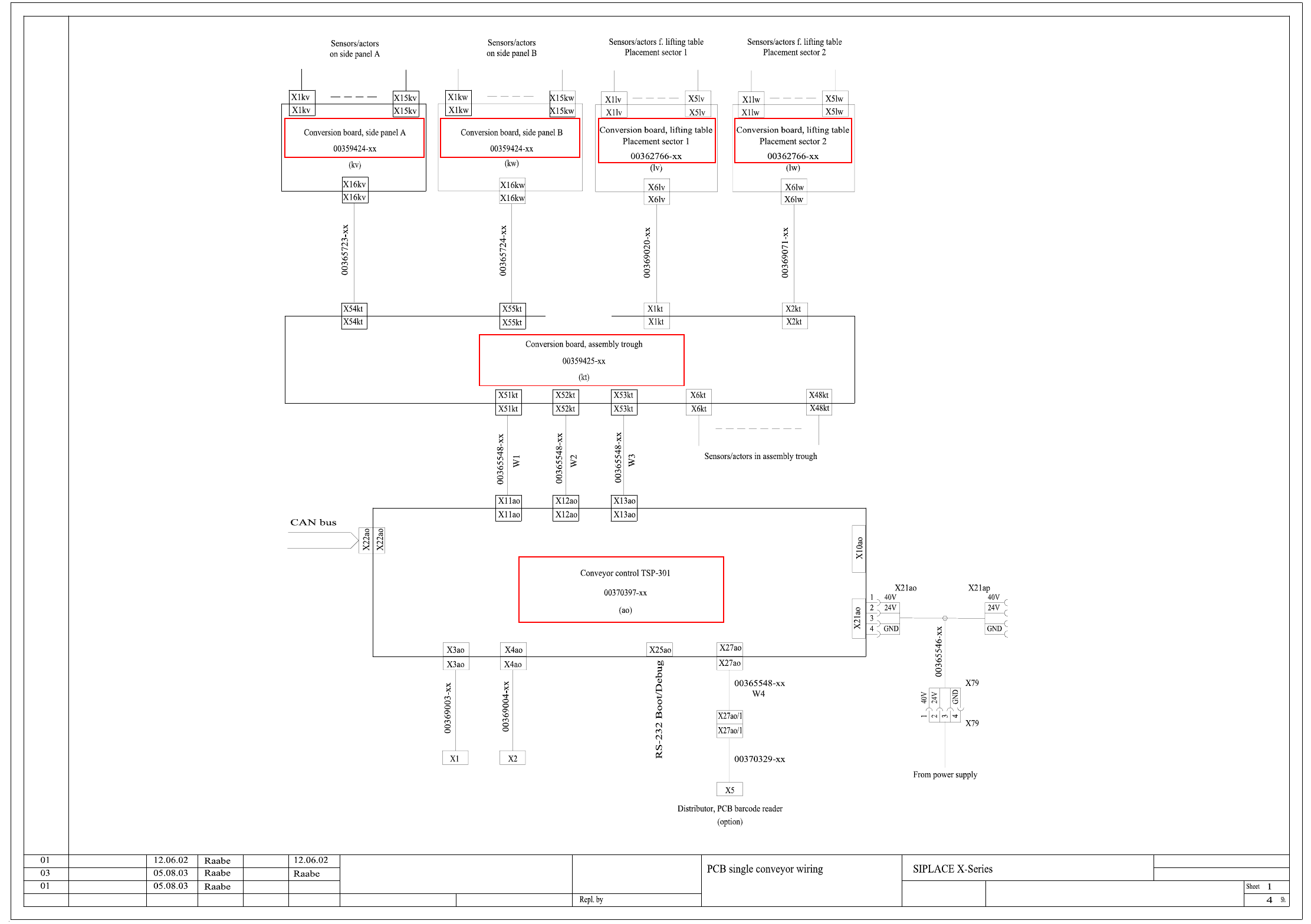
00119625-010301LD3 PCB single conveyor wiring (sh. 1 of 4)
A&D
00119625-010301LD3
Status Modified
Document stat.
Product status
Function status
Date Name Stand.
Check.
Author
Date
Orig. Repl. f.
Upstream station
Machine interface, track 1 (SMEMA)
Downstream station
besondere für den Fall der Patenterteilung oder GM-Eintragung
pflichten zu Schadenersatz. Alle Rechte vorbehalten, ins
nicht ausdrücklich zugestanden. Zuwiderhandlungen ver-
wertung und Mitteilung ihres Inhalts nicht gestattet, soweit
Weitergabe sowie Vervielfältigung dieser Unterlage,Ver-
Confiado como secrete industrial. Nos reservamos todos los derechos.
Comunicado como segredo empresarial. Reservados todos os direitos.
Confie a titre de secret d'entreprise. Tous droits reserves.
Proprietary date, company confidential. All rights reserved.
Copyright reserved
SIEMENS AG
See page 5-24
See page 5-18
See page 5-17 See page 5-17
See page 5-20 See page 5-20

1 - 22
00119625-010301LD3 PCB single conveyor wiring (sh. 2 of 4)
Stand.
Check.
Author
Date
Status Modified Date
00119625-010301LD3
Conveyor control TSP-301
Conversion board, assembly trough (track 1)
Step motor, width adjustment
Adjustment drive 1, valve
Adjustment drive 1, cylinder switch
Adjustment drive 1, sensor, side panel
Width adjustment, limit switch, spindle, left-h. side
Width adjustment, limit switch, spindle, right-h. side
Adjustment drive 2, cylinder switch
Adjustment drive 2, sensor, side panel
Adjustment drive 2, valve
Options, placement sector 1
Options, placement sector 2
Options, placement sector 1 (spare)
Options, placement sector 2 (spare)
A&D
Copyright reserved
SIEMENS AG
00365548-xx
00365548-xx
00365548-xx
W1
W2
W3
00370397-xx
00360901-xx
00369014-xx
00369015-xx
00369016-xx
00369018-xx
00365775-xx
00369017-xx
00369019-xx
00365776-xx
00359425-xx
(kt)
(ao)
See page 5-18
See page 5-24

1 - 23
00119625-010301LD3 PCB single conveyor wiring (sh. 3 of 4)
00359425-xx
00359424-xx
(kt)
(kv)
00359424-xx
(kw)
A&D
Copyright reserved
SIEMENS AG
Stand.
Check.
Author
Date
Status Modified Date
00119625-010301LD3
Conversion board, side panel A Conversion board, side panel B
See page 5-17
See page 5-17
See page 5-18