JX-300LED-Rev02.PDFA - 第111页
- 10 6 - RE F.N O N OT E PA RT NO D E S C R I P T I O N 品 名 Qt y 1 400-02244 BANK FR C A BLE A S M バンク FB ケーブル組 1 2 400-02243 BANK FL CAB LE AS M バンク FL ケーブル組 1 3 400-01951 BANK/ FP I -F PC B ASM. BANK / FPI − F 基板組 1 4 …

- 105 -
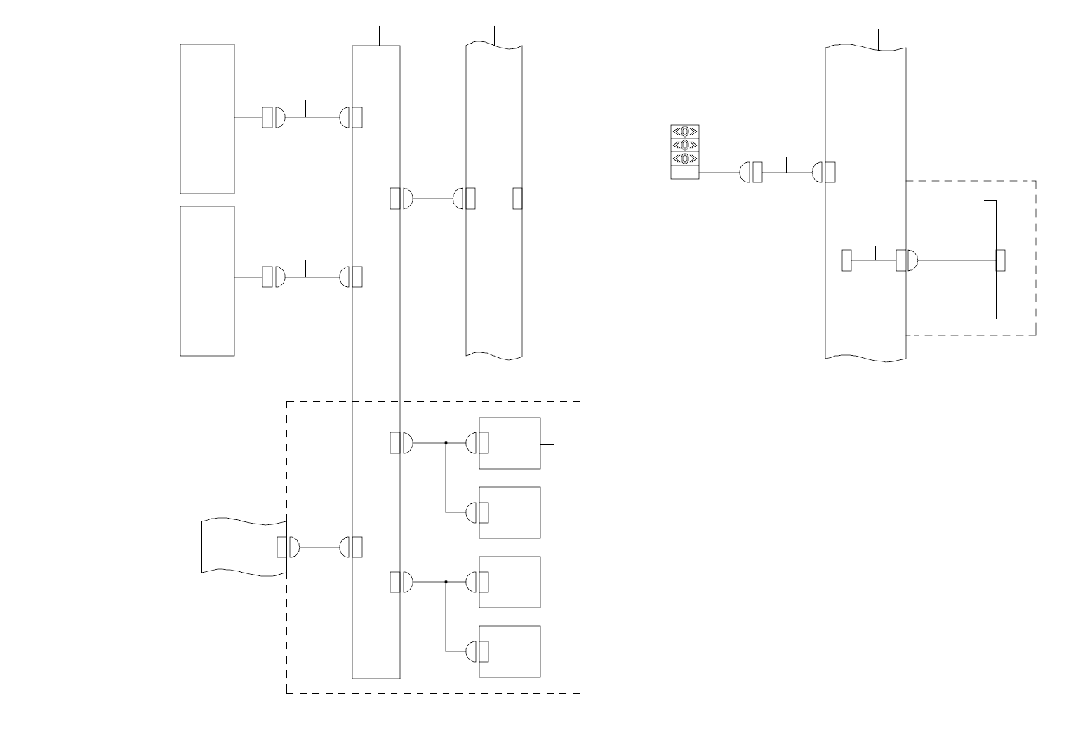
53.SYSTEM DIAGRAM (BASE-FEEDER)
SYSTEM DIAGRAM(BASE − FEEDER)
1-3C
I/O C ONTR OL
PCB(3/4)
40001943
CN2 LS4-2 CN521F CN1
(F1-1)
LED PCB
CN1CN541
(F1-2)
LED PCB
CN1CN551
CN2
CN502
(F2-1)
LED PCB
CN1CN561
(F2-2)
LED PCB
CN1CN571CN3 CN503
BASE-FEEDER
PCB(2/4)
BANK/ FP I
-F PCB.
FPI option
BASE-FEEDER PCB(3/4)
MTS o ptio n
CN50 6F
CN6
BK-FL
CN7
CN50 7F
BK-FR
FEED ER( FL )
FEEDE R(F R)
CN5CN501F LS 3-4F CN4F
CN4R
9-4A
13-1 B
SIGNAL LIGHT
LS3-2
CN483
CN2
CN6
9-2B
10-4 B
COVER
LS3-6 CN11
MTC I/F
12
3
4
5
7
6
9
8
13
10 12
11
14
7-1B
5

- 106 -
REF.NO NOTE PART NO D E S C R I P T I O N
品 名
Qty
1 400-02244 BANK FR CABLE ASM
バンク FB ケーブル組
1
2 400-02243 BANK FL CABLE ASM
バンク FL ケーブル組
1
3 400-01951 BANK/FPI-F PCB ASM.
BANK / FPI − F 基板組
1
4 400-02088 BANK F CABKE ASM
バンク F ケーブル組
1
5 400-01941 BASE FEEDER PCB ASM.
ベースフィーダ基板組
1
6 400-03265 SIGNAL TOWER ASM
シグナルタワー組
1
7 400-02090 SIGNAL LIGHT CABLE ASM
シグナルライトケーブル組
1
8 400-02052 BASE MTC CABLE ASM
ベース MTC ケーブル組
1
9 400-02104 MTC I/F(L) CABLE ASM
MTC I / F(L)ケーブル組
1
10 401-37805 FPI LED CABLE ASM B
FPI LED ケーブル組 B
1
11 E8626-729-0A0 FPI LED BOARD ASM.
FPI LED 基板組
1
12 401-37804 FPI LED CABLE ASM A
FPI LED ケーブル組 A
1
13 400-02087 FPI F CABLE ASM
FPI F ケーブル組
1
14 400-01943 I/O CTRL PCB ASM.
I / O CTRL 基板組
1

- 107 -
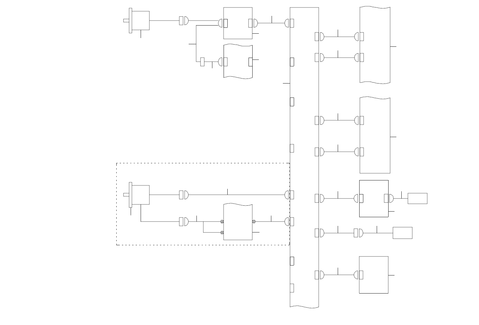
54.SYSTEM DIAGRAM (CARRY MOTOR)
SYSTEM DIAGRAM(CARRY MOTOR)
LS1-4 CN4
CN611CN11
CN492
9-4B
THERMAL
SENSOR PCB
(BASE
FRAME)
CN627CN27
CA L
VACUUM
SENSOR
CN669CN630CN30
CAL PCB
CN2
CN 1
CA L S . V
CN491CN628CN28
LS3-1 CN1
CN626CN26
LS3-3 CN3
CN623CN23
B ASE F EEDER PCB
( 4/4)
AWC option
FG
14-2B
7-1D
7-1B
CN496
POWER UNIT(5/6)
CN655 CN028 CN1
1-3D
CN660
AWC DRIVER(2/2)
CN659
A UTO WI DTH
A DJUSTM ENT M OTOR
CN32
CN34
CENTER MOTOR(L)
5PHASE DRIVER
CN2CN672
CN43
CN42
12-2A
LS1-6 CN6
CN635CN35
SAFETY PCB ASM(3/4)
CN36
CN671
CN636
CN633 CN33
CN631
CN31
CARRY PCB(1/2)
CN1
11- 3A
1
4
3
7
9
10 11 12 13 14 15 20
18
17
16 19
2
6
5
8
2524
2221
23