JX-300LED-Rev02.PDFA - 第99页
- 94 - RE F.N O N OT E PA RT NO D E S C R I P T I O N 品 名 Qt y 1 400-44538 SERVO AMP 750W X 軸サーボアンプ750 W 1 2 400-44539 SERVO AMP 2000W Y 軸サーボアンプ2000 W 1 3 400-45395 XL EN C C ABL E A SM XL ENC ケーブル組 1 4 400-45396 XL M TR…

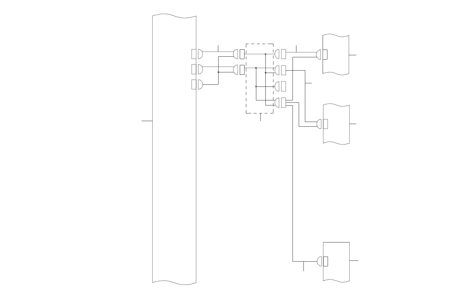
- 93 -
47.SYSTEM DIAGRAM (XY MOTOR )
SYSTEM DIAGRAM(XY MOTOR)
Y BEAR CABLES
F8E
F12E
F13E
F14E
CN168CN168
CN164CN164
YRCN MTR
Y MOTOR SW(2/2)
YRCN ENC
YRCNP 3
YRCN2
YLCNMTR
Y MOTOR SW(1/2)
3-2C
YLCNENC
XRCN MTR
XRCN ENC
XLCNMTR
XLCNENC
CN167
CN155
CN166
CN154
CN165
CN152
2-4A
YL SERVO
AMP(4/4 )
MR-J3-2 00B-RJ 024
YL SERVO
MOTOR
HF-RP153D-S1
YLC NP3
YLCN 2
CNP3
CN2
2-4A
XL
XL SER VO
AMP(4/ 4)
MR-J3- 70B- RJ02 4
XL SERV O
MOTOR
HF-KP7S D-S1
CN162
CN153
CN161
CN151
XLC NP3
XLCN 2
CNP3
CN2
YR SERVO
MOTOR
HF-RP153D-S1
CNP3
CN2
2-5A
2-5A
YR
YR SERVO
AMP(4/4 )
MR-J3-2 00B-RJ 024
YL
XR
XR SER VO
AMP(4/ 4)
MR-J3- 70B- RJ02 4
XR SERVO
MOTOR
HF-KP73 D-S1
XRC NP3
XRCN 2
CNP3
CN2
112 2
3 4 5 6 17
15
7
16
19
18
14
20
18
13 13
10
10
8 9
8 9
11 12

- 94 -
REF.NO NOTE PART NO D E S C R I P T I O N
品 名
Qty
1 400-44538 SERVO AMP 750W
X 軸サーボアンプ750 W
1
2 400-44539 SERVO AMP 2000W
Y 軸サーボアンプ2000 W
1
3 400-45395 XL ENC CABLE ASM
XL ENC ケーブル組
1
4 400-45396 XL MTR CABLE ASM
XL MTR ケーブル組
1
5 400-45397 XR ENC CABLE ASM
XR ENC ケーブル組
1
6 400-45398 XR MTR CABLE ASM
XR MTR ケーブル組
1
7 400-58384 Y BEAR CABLES ASM
Y ベアケーブル組
1
8 400-44545 X MOTOR ENCODER CABLE
X 軸エンコーダ中継ケーブル
1
9 400-44546 X MTR PWR CABLE
X MTR パワーケーブル
1
10 400-44536 SERVO MOTOR 750W
X 軸サーボモータ750 W
1
11 400-45399 XR ENC RELAY CABLE ASM
XR ENC 中継ケーブル組
1
12 400-45400 XR MTR RELAY CABLE ASM
XR MTR 中継ケーブル組
1
13 400-44537 SERVO MOTOR 1500W
Y 軸サーボーモータ1500 W
1
14 400-45403 YR ENC CABLE ASM
YR ENC ケーブル組
1
15 400-46669 YR MOTOR RELAY CABLE ASM
YR モータ中継ケーブル組
1
16 400-45401 YL ENC CABLE ASM
YL ENC ケーブル組
1
17 400-46668 YL MOTOR RELAY CABLE ASM
YL モータ中継ケーブル組
1
18 400-46670 Y MOTOR SW CABLE ASM
Y モータ SW ケーブル組
1
19 400-46666 YL MOTOR CABLE ASM
YL モータケーブル組
1
20 400-46667 YR MOTOR CABLE ASM
YR モータケーブル組
1

- 95 -
48.SYSTEM DIAGRAM (ZT POWER)
SYSTEM DIAGRAM(ZT POWER)
XY BEAR CABLES
CN098
CN033
CN032
5-3A
5-2A
CN098
CN033
CN214
CN213
CN212
ZTACNP1
CN202
CN21 1
2-4B
CNP1
ZTA SERVO AMP(2/4)
MR-MD100
CN201CN032
ENC CN4
ZTBCNP1
6-3B
2-4B
ENC RLY PCB(1/2)
CN4
CNP1
ZTB SERVO AMP(2/4)
MR-MD100
1-4D
POWER UNIT(3/ 6)
7-1D
1
2
3
44
5
7
6
8