4OM-1064-001 - 第48页
Tg0249-PM-MM 0004-002 3-2 1. Hierarchical Structure of SPECIAL SEL. Displays (3. in Section 3) RECALL MES- SAGES (4. in Section 3) MANAGEMENT DA T A • P A TTERN PROGRAM MANAGEMENT DA T A • P A TTERN PROGRAM PRODUCTION HI…

Section 3
Special Selection Menus
9910-001 3-1 Tg0249-PM-MM

Tg0249-PM-MM
0004-002 3-2
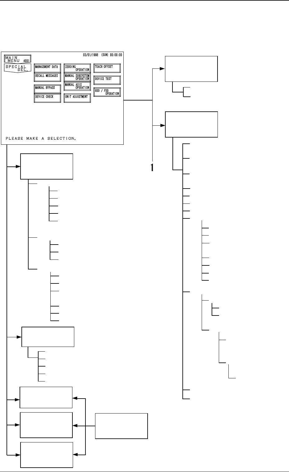
1. Hierarchical Structure of SPECIAL SEL. Displays
(3. in Section 3)
RECALL MES-
SAGES
(4. in Section 3)
MANAGEMENT
DATA
• PATTERN PROGRAM MANAGEMENT DATA
• PATTERN PROGRAM PRODUCTION HISTORY
• MACHINE PERFORMANCE DATA
• HANDLING ERRORS PER FEEDER LOCATION
• P.C.B. PROCESSED TIME
• CLEAR PATTERN PROGRAM MANAGEMENT
DATA
• COMPONENT HANDLING ERROR RATE DATA
• FEEDER MESSAGE RATE
• NOZZLE MESSAGE RATE
• NOZZLE BYPASS RATE
• MANAGEMENT DATA (TYPE 1) (TYPE 2)
• MACHINE PERFORMANCE DATA
• SUB-SYSTEM ERROR COUNTS
• COMPONENT PICK-UP/COMPONENT PLACE-
MENT INFORMATION
• HANDLING ERRORS PER FEEDER LOCATION
• HEAD MANAGEMENT DATA
• NOZZLE MANAGEMENT DATA
• RECALL DEVICE ERROR
• RECALL HANDLING ERROR
• RECALL MACHINE INFORMATION
• RECALL COMPONENT RECOGNITION ERROR
• RECALL (IMAGE) RECOGNITION ERROR
ZEROING OPERATION
(5. of Section 4
in Volume 1)
MANUAL SUB-
SYSTEM OPREATION
(6. of Section 4
in Volume 1)
MANUAL AXIS
OPERATION
(7. of Section 4
in Volume 1)
MANUAL MODE
(Section 4 in Volume 1)
MANUAL BYPASS
(5. in Section 3)
TEACH OFFSET
(6. in Section 3)
• MANUAL HEAD BYPASS
• MANUAL COMPONENT RECOG-
NITION CAMERA BYPASS
• FEEDER BASE OFFSET
• FEEDER (A) OFFSET
• VIBRATE STICK FEEDER UNIT
OFFSET
• FEEDER (B) OFFSET
• NOZZLE STOCKER OFFSET
• TEACHING PLATE OFFSET
• TRAVERSE OFFSET
• P.E.C. RECOGNITION CAMERA & BEAM
OFFSET (STEP-1)
• COMPONENT RECOGNITION CAMERA
MAGNIFICATION (STEP-2)
• COMPONENT RECOGNITION CAMERA
OFFSET (STEP-3)
• HEAD CENTER OFFSET
• HEAD OFFSET
• HEAD OFFSET (GET BOTH IMAGE)
• HEAD ROTATION OFFSET
• UNIT MANUAL ALIGNMENT TEACH
• PICK-UP LOCATION
• TAPE·VIB. STICK
• PICK-UP LOCATION
• COMPONENT DATA
• TRAY(Option)
• MATRIX PITCH XY·
SIDE LENGTH·
LOC. OFFSET TEACH
• FEEDER (B) OFFSET·ECC.
LOCATE OFFSET
• TRAY MATRIX EDIT
1. Hierarchical Structure of SPECIAL SEL. Displays
• NOZZLE SETUP
• CAMERA·HEAD OFFSET
TEACH

Tg0249-PM-MM
DEVICE TEST
(7. in Section 3)
DEVICE CHECK
(8. in Section 3)
HDD/FDD
OPERATION
(9. in Section 3)
(10. in Section 3)
• P.E.C. RECOGNITION TEST
• COMPONENT RECOGNITION TEST
• X/Y BEAM TEST
• INPUT CHECK
• MEMORY CHECK
• MACHINE PROGRAM INFORMA-
TION
• CONVEYOR TIMER ADJUST-
MENT
• FEEDER BASE
• CONVEYOR ADJUSTMENT
• RECOGNITION LIGHTING
• SERVO MOTOR TUNING
• LIGHTING
• SAVE ALL BACKUP DATA
• PATTERN PROGRAM
• OFFSET DATA
• DEVICE DATA
• PLACEMENT HEAD/NOZZLE
DATA
• NOZZLE DATA
• RECALL MESSAGES
UNIT ADJUST-
MENT
1. Hierarchical Structure of SPECIAL SEL. Displays
0004-002 3-3